国家药监局官微“中国药闻”昨日发布关于17批次药品不符合规定的通告,经湖北省药品监督检验研究院等4家药品检验机构检验,标示为山西国润制药有限公司等14家企业生产的乙酰半胱氨酸注射液等17批次药品不符合规定。

现将相关情况通告如下:
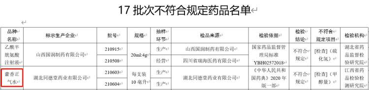
经湖北省药品监督检验研究院检验,标示为山西国润制药有限公司生产的2批次乙酰半胱氨酸注射液不符合规定,不符合规定项目为硫化氢。
经江西省药品检验检测研究院检验,标示为湖北同德堂药业有限公司生产的2批次藿香正气水不符合规定,不符合规定项目为甲醇量。
经中国食品药品检定研究院检验,标示为河北安国振宇药业有限公司、上海万仕诚药业有限公司、绍兴震元中药饮片有限公司、安徽同泰佗祖堂药业有限公司、亳州市圣海中药饮片有限公司、江西众康中药饮片有限公司、广东时珍制药有限公司和甘肃省国草药业有限公司生产的8批次菊花不符合规定,不符合规定项目为禁用农药残留量。
经甘肃省药品检验研究院检验,标示为四川原上草中药饮片有限公司生产的1批次茜草不符合规定,不符合规定项目包括性状、鉴别。
经中国食品药品检定研究院检验,标示为河北弘汉药业有限公司、新疆恩泽中药饮片有限公司和化州市华逸中药饮片有限公司中药饮片厂生产的4批次紫草不符合规定,不符合规定项目为性状。

对上述不符合规定药品,药品监督管理部门已要求相关企业和单位采取暂停销售使用、召回等风险控制措施,对不符合规定原因开展调查并切实进行整改。
国家药品监督管理局要求相关省级药品监督管理部门依据《中华人民共和国药品管理法》,组织对上述企业和单位存在的涉嫌违法行为立案调查,并按规定公开查处结果。
来源:周到上海 作者:周到君
