2022年9月本市普通高中学业水平合格性考试本周双休日即将举行。上海市教育考试院发布考前提示,提醒考生做好防疫相关事项。
考生需要注意的是,首次考试前一天,考生必须要做一次核酸检测,且须在中午12:00之前完成采样。

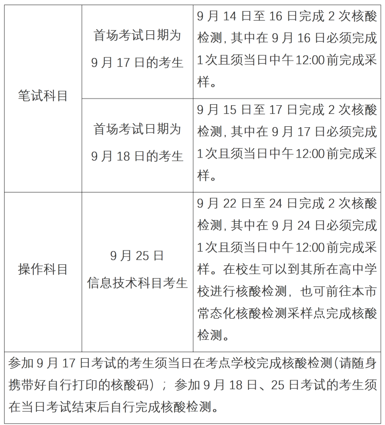
考生核酸检测实用提示如下:

考生若在考前出现发热(体温≥37.3℃)(指水银体温计腋下温度,其他类型的体温计以此为标准校对,下同)、干咳、咽痛、嗅(味)觉减退、腹泻等症状,应立即前往医院进行核酸检测。在校生须同时告知所在学校,其他考生(包括高中阶段其他学校在校学生,年满18周岁的社会人员,取得初中毕业或结业证书的社会人员,下同)须向报名所在区招考机构报告。
考试当天,考生须在出发前往考点前完成1次抗原检测。如有异常第一时间向所在学校或区招考机构报告。
对考前有发热等症状的考生、进入考点时体温异常的考生以及核酸检测筛查不符合要求的考生,将安排在考点的备用隔离考场中参加考试。
上海市教育考试院提醒考生和家长充分考虑交通、天气等因素,尽量提前出门,为进入考点前的安全检查、体温测量等环节预留充足的时间,至少提前45分钟到达准考证上的考点地址(另有通知的除外)。
常规考点9月17日下午连续参加思想政治和物理科目考试的考生,以及9月18日下午连续参加地理和生物学科目考试的考生,须特别注意在两场考试候考期间不能离开考点。考点设有专门的候考区域供考生休息候考。请考生在考点工作人员的指引下,在候考室间隔就坐,保持安全距离,全程佩戴口罩,有序候考。候考期间,请考生特别注意考试时间和考场所在教室,严格按照规定时间、地点参加考试,切勿走错考场。
应急考点考生须完成当天本人所有科目考试后,方可离开考点。
来源:周到上海 作者:徐斌忠
