
在大多数上海人心目当中,舟山一直是非常重要的旅行目的地。每年暑期,不少上海市民都会选择去舟山旅行,其中也包括著名的海岛风景旅游胜地普陀山和国家级风景名胜区朱家尖。
最近,上海市民马先生计划好8月份带家人去舟山白相,酒店也已经早早预订好了,但让他万万没想到的是——上海游客竟然不能进舟山当地主要景区旅游!那么,这究竟是怎么回事呢?记者就此进行了采访报道。

普陀山南海观音
舟山两大景区对上海全域限制
马先生周二告诉记者:“我们预订的是朱家尖的威斯汀度假酒店(见下图),本来就想在开学之前带小朋友去兜兜沙滩,选的这家酒店毗邻朱家尖和普陀山景区,而且可以代买景区门票,但后来酒店告知我们,上海游客不能进景区了。”

马先生计划8月9日-12日入住朱家尖威斯汀度假酒店
经过酒店提醒,马先生看到普陀山发布的最新版防疫管控措施解析表之后,发现普陀山景区和朱家尖景区对上海采取的是全域限制(包括有上海旅居史的游客),马先生对此感到不可思议,于是愤而拨打浙江12345进行投诉。
记者也在周二上午分别拨打浙江12345、舟山12345和朱家尖防疫办进行咨询。浙江12345工作人员告知“舟山对上海游客有所限制,具体情况要咨询舟山当地12345。”当记者告知舟山12345自己想去普陀山景区时,舟山12345工作人员告知“目前普陀山景区限制上海全域进入景区,只要行程码有带上海市的的是进不了(景区)的。”而朱家尖防疫办工作人员表示“上海游客目前不能进入普陀山和朱家尖景区。”
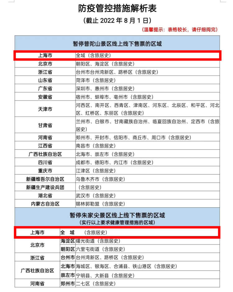
记者查询到一份普陀山发布的最新版防疫管控措施解析表(截止8月1日),发现普陀山和朱家尖景区都暂停对上海全域售票,而在这份管控措施解析表上,对北京、天津、浙江、广东等直辖市和省份则列出部分限制地区。

防疫管控措施解析表(截止8月1日)
马先生说,舟山两大主要景区对上海全域直接搞一刀切,非常不合适,而且截至8月3日上海已经连续三天报告零新增了,他已经做好去酒店直接“躺平”的最坏准备。
他给舟山市长写了一封信
周三(8月3日)上午,市民马先生给舟山市市长写了一封信,并委托我们发布。马先生本想通过微博直接发给“舟山发布”,但发现无法私信,因为要关注“舟山发布”30天后才能私信。

普陀山渔船
在信中,马先生介绍,目前正值暑假之际,他打算带着家人于8月9日来朱家尖度假,带着女儿在海滩边踩踩沙滩、捡捡贝壳,圆一圆她看看大海的梦想。“当预定的酒店告知目前朱家尖和普陀山所有景区不接受上海全域的游客进入,包括酒店边上的东沙海滩,可以想象孩子会有多么的失望。”
舟山是我父亲三十多年前曾经驻守保卫祖国边疆的的地方,十几年前我曾跟随着父亲回到他这里探望他的战友,我深知这片土地对我们家庭有着深厚的感情。这也是我本次选择舟山作为女儿的“海岛初体验”之地的原因。

周三中午,马先生给酒店打电话,但依然没有得到好消息。“酒店也依然说没办法帮我们订票,今天依然是全域禁止。酒店说是帮忙预定的话要在系统里输入身份证号,系统识别到是上海的就订不了。”
马先生告诉记者,周三下午朱家尖防疫办又给他来了个电话:
说是本来这两天想取消对上海游客的限制,但今天浙江省内义乌金华又有省外输入的新增,他们就没敢放松,所以目前对上海全域限制的政策还是没有变化。感觉到这个工作人员也很无奈,因为我之前是通过浙江省12345提交的投诉单,所以工作人员是一定要在规定时间内给我答复的,但是他也知道,这个答复我是不会满意的。
既然防控表是按照区域进行划分的,那么上海和相隔三百多公里的金华有什么关系呢?马先生对此也是觉得很迷惑不解,去一趟舟山旅游,感觉比唐僧取经还难。
我觉得这段时间如果要出游,一定不能提前太久规划,真的得问好(当地)能去才行。不然你提前两个礼拜规划,两个礼拜后会变成什么样子,完全超出个人掌控了。我们本来想,实在不行实施B计划去海南,结果三亚这两天受疫情影响也不能去了,想带孩子去看个海太难了!

马先生入住的酒店,步行不远就能看到大海(图片来自携程酒店官方介绍)
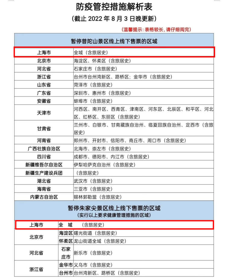
截止记者发稿前为止,普陀山于8月4日上午发布了最新版防疫管控措施解析表(截止8月3日晚上),普陀山景区和朱家尖景区仍然暂停对上海全域售票。记者再次拨打舟山12345,工作人员建议记者暂缓出行,“你来了也买不了票的”

专家观点:舟山与上海历来有不解之缘
何振华:资深媒体人、上海作家、杂文家、评论家
2003年普陀山举办首届南海观音文化节,邀请我参加,我因在京有要事没能前往。次年第二届文化节开幕式,我也临时有要事没能躬逢其盛。时任普陀山管理局局长的蒋宝华先生约我写一篇文章,我遂于当年12月去了普陀山,也是自己头一趟去“海天佛国”。

普陀山被誉为海天佛国
返沪后,我写了《十年一觉普陀梦》长文,我说,“聚散依违,疾缓卷舒,一如浮云。人也好,书也好,屐留冷暖,各随缘法,哪里有丝毫的勉强。”文章收入了蒋先生主编的《天海相伴无穷极》( 学林出版社 2005年出版)一书。

《天海相伴无穷极》(蒋宝华主编 学林出版社 2005年出版)
上有国务院联防联控机制的三令五申,下有长三角核酸报告互认的新规,对于这次舟山包括普陀山采取对“全域”上海游客的“一刀切”态度,我自然就想到了自己当年那篇文章结尾的感喟或曰体悟。
“长三角”当然不光是经济共同体,讲起人文历史渊源,舟山与上海历来有不解之缘。老底子上海曾有过一条朱葆三路,据说是上海第一条以中国人名字命名的马路(今为黄浦区溪口路,路名取自浙江溪口之地名)。当过上海总商会会长的工商界领袖朱葆三,不就是舟山定海人么。改革开放之后,“沈家门”海鲜酒楼这块招牌,上海人其实不陌生;历史上也好,新时代也好,号称“小上海”的沈家门这块码头,与上海滩“大码头”的情结,千丝万缕,割不断的。我不止一次到过位于舟山的洋山深水港。虽然我去普陀山也是走朱家尖蜈蚣峙这条线,但一直没在据说有“东方圣托里尼花鸟岛蓝眼泪”之誉的朱家尖停留过。

“避暑去普陀,吃住不用愁”《解放日报》1984年7月21日第3版刊登
上海人去舟山旅游的缘起,如果始于1980年代从十六铺开出的最早一班“普陀山号”客轮,迄今也有四十年了吧!我还是那句话,不要动不动说人家是你的“后花园”,人情冷暖,熙来攘往,希望能多一点真正的相互在意,阿弥陀佛!善哉善哉!

各位市民朋友,对于马先生一家不能去舟山旅行的情况,侬哪能看?欢迎在本文下方留言和我们分享你的评论。
来源:周到上海 作者:严山山
