根据民航局最新政策,8月5日0时起,机票燃油附加费年内首次下调!
周到君了解到,目前昆明航空、中国南方航空、深圳航空、昆明航空、苏南瑞丽航空等已陆续官宣。
据了解,经由五次上调,今年燃油附加费涨到了100-200元,达到历史性高度;再加上50元的机场建设费,一趟旅行,每个人要多出500元的预算。周到君上次回家的机票就比燃油+机建便宜…
有媒体批道,“可一码归一码,提高机票价格,明码标价也比统一调整燃油附加费更让人心服口服。”
中国南方航空
周到君今日在中国南方航空官微了解到,自8月5日(含)起销售的客票,中国南方航空公司将调整中国国内航线燃油附加费收取标准。具体内容为:
一、航线距离800公里(含)以下航线燃油附加每航段收费标准为人民币80元;航线距离800公里以上航线燃油附加每航段收费标准为人民币140元。婴儿旅客免收;儿童、革命伤残军人、因公致残人民警察按实际收费标准减半收取,即航线距离800公里(含)以下每航段收费标准为40元/人,航线距离800公里以上每航段收费标准为70元/人。实际收取金额以系统计算结果为准。
二、2022年8月4日(含)以前销售的国内客票,如在2022年8月5日(含)以后进行变更,已收取的燃油附加费不退不补。
三、国际客票以系统计算结果为准。
这一收费标准,相比目前100元、200元的收取标准,分别降低20元和60元。这也是自2月恢复征收燃油附加费以来,今年机票燃油附加费首次下调。
此次燃油附加费下调,旅客在8月5日后买一张机票相比下调前最高节省60元。

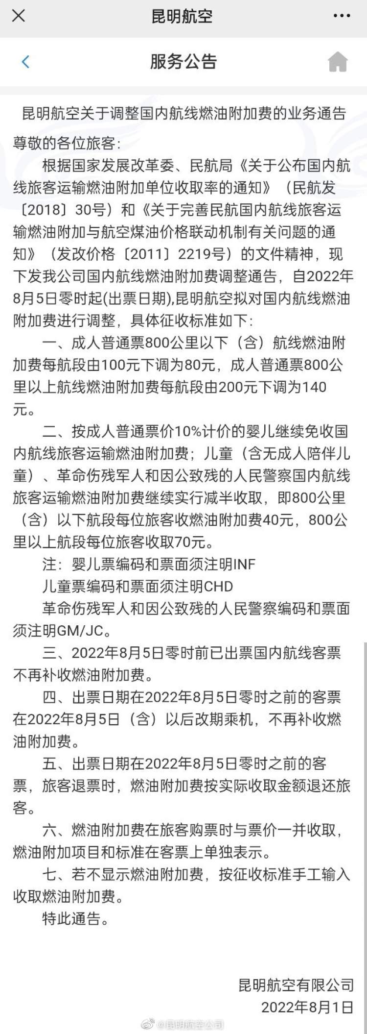
昆明航空
昆明航空在8月1日就已发布关于调整国内航线燃油附加费的通告↓

深圳航空

苏南瑞丽航空

周到君4日尝试在两家第三方平台购票,飞猪平台目前还没有提示;

同程旅行已有提醒,将按照上述政策统一收取燃油附加费,若航司实际收费金额低于上述标准,则将在客票实际使用后1-2个工作日原路退回差额。

计划出行的你还需做好防护哦~
来源:周到上海 作者:徐釉
