近日中证协就《证券从业人员专业能力水平评价测试实施细则(征求意见稿)》向社会公开征求意见至4月16日。报名条件新增“具有3年以上工作经历;或是已被证券公司、投资咨询公司等机构聘用的人员”;违规情形从原来17种增加至21种,对特别严重的取消当次全部成绩且禁考5年。
而在2021年12月举行的证券业从业人员资格考试中,6名一般违纪人员成绩按零分处理并禁考一年;2名严重违纪人员成绩按零分处理并禁考二年。
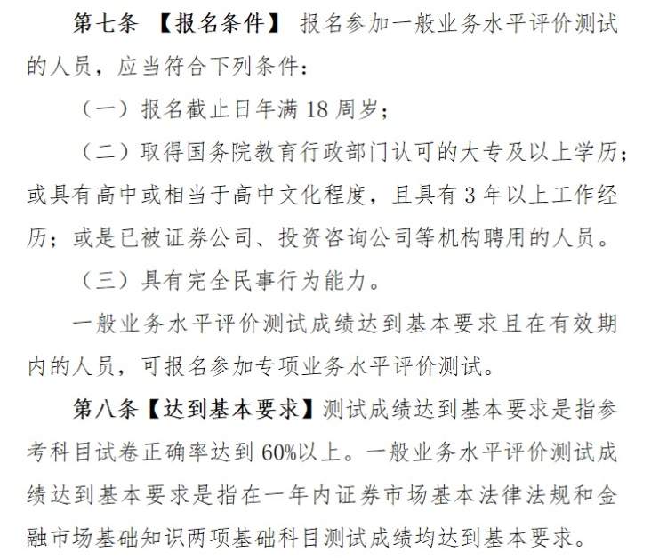
《水平测试细则》将证券从业资格考试调整为非准入型的专业能力水平评价测试,分从业人员专业能力水平评价测试和高级管理人员水平评价测试两类。
测试成绩有效期1年,超过有效期的不得作为登记时相应专业能力水平的参考。在成绩有效期内登记为从业人员的,相关测试成绩在执业期间持续有效;从业人员离职等注销登记的,相关测试成绩有效期为注销登记之日起一年。
为做好新老制度的衔接管理,已通过考试的人员给予5年过渡期,为有意愿进入证券行业的老考生保留一定准备时间。即细则发布前已经参加测试并取得成绩的人员,其成绩自本细则发布之日起五年内有效,以此成绩登记为从业人员且正在执业的除外。
证券业从业人员资格考试在我国进行了20多年,约100余万人进入证券行业。也有大批公众通过参加考试学习了证券法律和基础知识。
2020年3月1日起实施的《证券法》将“从业人员应当具有证券从业资格”修改为“证券公司从事证券业务的人员应当品行良好,具备从事证券业务所需的专业能力。”证券业从业人员管理也相应调整为事后登记管理。
在疫情常态化下,中国证券业协会计划2022年在安排统一考试的同时,组织证券行业从业人员专场考试。
一、证券业从业人员资格(统一)考试拟举办2次,面向社会报考,全国41个城市举办;保荐代表人专业能力水平评价测试拟举办2次。
二、证券业从业人员资格(专场)考试拟举办2次,其中证券公司及证券投资咨询机构专场考试拟举办1次,全国36个城市举办;新疆、西藏、青海专场考试拟举办1次,面向户籍属新疆、西藏、青海的社会考生报考。
三、证券业从业人员资格(云)考试拟举办2次,面向证券公司报考,全国36个城市举办。
来源:周到上海 作者:曹西京
