据网上房地产消息,【保利·明玥霞光】,【金鼎首府】3月5日开启认购。
截止3月2日,2022年上海首批次33盘已发布21盘认购公告,合计7769套房源。
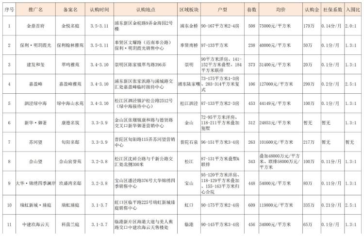
以下为3月11盘认购详情:

新增2盘如下:
【保利·明玥霞光】(备案名:保利翰林雅苑)
认购时间:2022年3月5日-3月11日
认购地点:奉贤区文耀路(近南奉公路)保利·明玥霞光销售中心
区域、板块:奉贤南桥
户型:97-133平方米(公寓)
套数:238套
均价:40000元/平方米
认购金:50万元
社保系数:0.1分/月
入围比:1.3:1
项目为商住混合(2:8)项目,拟建设5幢18~25层高层住宅楼,3幢6~7层多层住宅楼,1幢16层保障房、商业及公共配套服务混合功能楼,3幢4~5层多层商业楼。项目距离轨交5号线奉贤新城站800米,自驾可通过沪金高速、浦星公路等通达闵行、徐汇、浦东等区域;项目周边有百联购物中心、苏宁生活广场、金融商业银行等;项目周边有市重点上海市奉贤中学,恒贤小学、青溪中学以及在建的金光路小学、中学。
户型图如下:



【金鼎首府】(备案名:金悦名庭)
认购时间:2022年3月5日-3月11日
认购地点:浦东新区金皖路9弄金海园2号楼
区域、板块:浦东金桥
户型:90-167平方米2-4房
套数:508套
均价:75000元/平方米
认购金:179万元
社保系数:0.14分/月
入围比:2.0:1
项目整体由7-8层低密住宅组成,容积率为1.5,一梯两户设计。
项目附近有轨交12号线申江路站,未来将规划建筑地下一层与轨交12号线申江路站站厅连通,建成后前往申江路站会更加便捷;自驾出行方面,项目临近杨高北路、五洲大道、外环高速等交通主干道,可快速前往杨浦、陆家嘴、张江等市区热门板块;距离项目约2公里有金桥生活广场、卜蜂莲花、万嘉商业广场、金鼎天地(在建)、啦啦宝都(在建)等;项目周边有上海法国学校、上海德国学校、上海金苹果双语学校等,还有华高幼儿园、华高小学等;项目周边有复旦大学华山医院东院、第一妇幼保健院、曙光医院东院等三甲医院。
户型图如下:



获得更多购房资讯,欢迎扫描下方二维码,关注地产新空微信公众号,或加入地产新空“房友俱乐部”讨论区。


来源:周到上海 作者:尚昌艳
