今晚油价就要迎来“三连跌”。在此次油价下跌后,92汽油将站在7元档口。
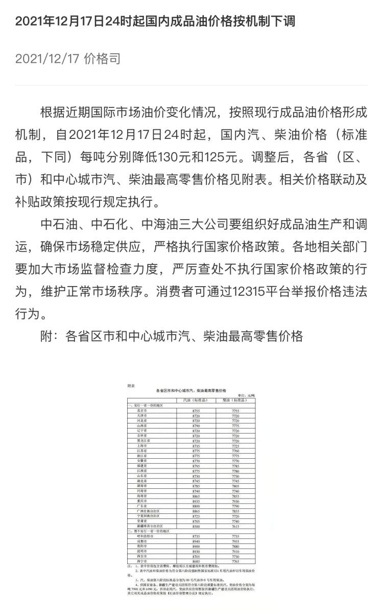
自2021年12月17日24时起,国内汽、柴油价每吨分别降低130元和125元。
换成升计算,预计今晚油价下跌0.10元/升-0.11元/升,按照目前的跌幅计算,加满一辆50L油箱的轿车,明天加油将比今天省5元。

据卓创资讯数据测算,截至12月16日收盘,国内第10个工作日参考原油变化率为-2.52%。
在上一次油价大跌之后,目前上海92汽油的均价已经来到7.1元/升左右,以今晚油价下跌的幅度来计算,明天开始92汽油约7元。
隔夜市场,纽约商品交易所(WTI)上涨2.13%,每桶收于72.38美元,布伦特上涨1.54%,每桶收于75.02美元。
2021年来油价涨多跌少,国内成品油调价已进行二十四轮,汽油价格总计上调1345元/吨,柴油价格总计上调1295元/吨,呈现“十四涨六跌四搁浅”的格局。最大幅度为12月3日进行的调整,其中汽油每吨下调430元,柴油每吨下调415元。
来源:周到上海 作者:林劲榆
