2021年上海市普通高校招生专科志愿填报将于明后天(8月3日至4日)进行。
本市应届高中毕业生由学籍所在中学统一安排;非本市应届高中毕业生由报名所在区招办统一安排。
上海市教育考试院提醒考生严格遵守区招办和学校的防疫要求,在规定时间内填报志愿。考生若有来自或途径国内疫情中高风险地区,或是在填报前及填报当日出现体温异常等情况,须主动报告区招办或学校,并根据安排完成志愿填报及确认。
4802名考生可以填报
专科阶段以院校(类别)为志愿填报和投档录取的基本单位,录取时以考生统一高考的语文、数学、外语三门科目成绩总和(满分450分)为基本依据。
高考语文、数学、外语三门科目成绩总和达到100分且在本科普通批次录取结束后仍未被录取的考生均可填报专科相应批次志愿。
截至目前,有4802名考生可以填报专科志愿,其中300分及以上考生有109人。
专科阶段设3个招生批次
专科阶段设置专科提前批次、专科艺体类批次和专科普通批次。
专科提前批次设置2个顺序志愿,专科艺体类批次设置8个平行志愿,专科普通批次设置8个平行志愿。
其中专科提前批次和艺体类批次志愿不得兼报;填报专科艺体类批次志愿的考生高考文化成绩须达到100分且专业统考或校考成绩合格。
考生在一个院校(类别)志愿内最多可选择填报6个专业志愿。若该院校下设的专业数不足6个,考生可按实选择,填完即止。如果考生在某个院校(类别)志愿中喜欢的专业数超过6个,不能直接反映在志愿表中,只能依自己喜欢程度排序填报前6位的专业,其他专业的选择意愿可以通过“愿否专业调剂”选项表达。
专科阶段4915个招生计划
专科提前批次有6所院校参与招生,招生计划为244个,其中本市院校5所,招生计划为214个;外省市院校1所,招生计划为30个。
专科艺体类批次有28所院校参与招生(按类别分成46个),招生计划为716个,其中本市院校19所(按类别分成32个),招生计划为653个;外省市院校9所(按类别分成14个),招生计划为63个。
专科普通批次共有92所院校参与招生,招生计划为3955个,其中本市院校33所,招生计划为3462个;外省市院校59所,招生计划为493个。
填报专科志愿注意事项
考生在填报志愿时,须注意以下问题:
(1)专科提前批次按顺序志愿方式投档,考生在填报时要特别重视按本人实际情况选择第一志愿;专科艺体类批次、专科普通批次按平行志愿方式投档,考生应在符合本人兴趣的前提下,适度拉开分差填报院校志愿,并尽可能选择“服从专业调剂”。
(2)专科提前批次中部分院校前期需面试或体检,部分院校还设有色觉异常或单科成绩限报要求。前期未通过面试、体检或不符合条件的考生不要填报相关志愿。
(3)报考专科艺体类批次志愿的考生须专业统考或校考成绩合格。考生可在美术与设计学类、编导类、表演类、播音与主持艺术类、音乐学类(音乐表演—声乐)和音乐学类(音乐表演—器乐)、体育类中任选一种统考类别进行志愿填报。
(4)要看清院校招生专业要求,有部分院校不招收色盲、色弱考生,少数院校有单科成绩要求或户籍、性别、身高、视力、听力、外语语种等限制要求,考生要认真比对自身情况,不要填报不符合专业要求的志愿。
(5)统筹考虑所有批次志愿填报。即使比较有把握在专科提前批次或专科艺体类批次被录取的考生也不要放弃填报专科普通批次志愿。
(6)考生在填报志愿前务必参考《2021年上海市普通高等学校招生专业目录》《2019-2020年上海市普通高等学校招生各专业录取人数及考分》和“2021年上海市普通高校招生可参加高职(专科)志愿填报考生‘语、数、外’三门成绩分布表”等信息,还可通过院校招生网站查询院校招生章程,或通过招生院校电话,了解具体要求,填报适合自己的院校和专业。
专科阶段设1次征求志愿
专科提前批次、艺体类批次、普通批次均设置1次征求志愿,安排在专科普通批次录取完成之后,同时进行。
所有高考文化成绩达到100分的未录取考生均有填报资格,但填报专科艺体类批次征求志愿的考生须具有专业统考或校考合格成绩。
待专科普通批次平行志愿录取结束后,考生可从“上海招考热线”网站上查阅“征求志愿专业计划缺额表”,8月9日9:00至16:00,登录“上海招考热线”网站填报自己愿意去的院校与专业。
专科普通批次征求志愿可填报的院校志愿数量不限,每所院校志愿最多可以填报6个专业志愿,也实行平行志愿投档模式。
市教育考试院提醒,在录取期间,考生在未收到录取通知书以前最好不要外出,以便各区招考机构、高校及时联系有关体格复查、学校面试、征求志愿等方面的事项。
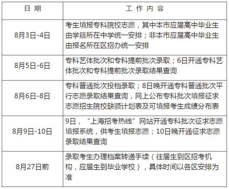
附:专科阶段录取进程如

来源:周到上海 作者:徐斌忠 思媛
