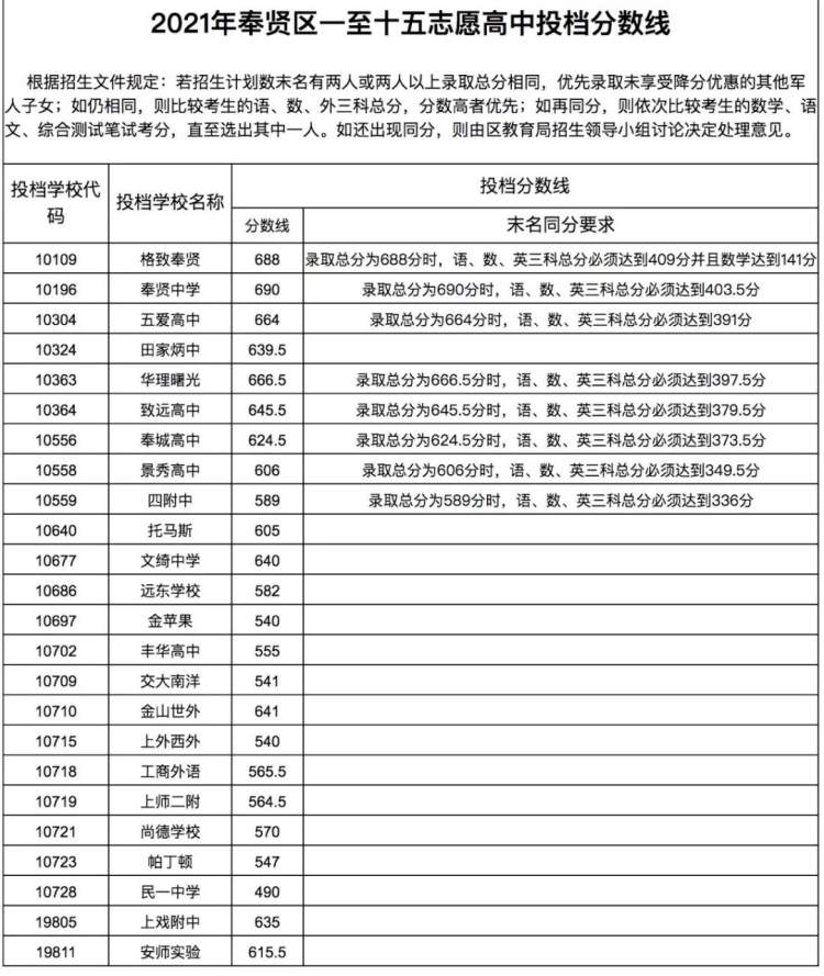
全市16个区高中投档分数线今天公布 徐斌忠 2021-8-01 来源:周到上海 全市16个区今天公布了高中投档分数线。 今年进入第二年招生的华东师大二附中两个新校区(宝山校区和普陀校区),在各自所在区的投档线均位列头名。 其中,华东师大二附中普陀校区的分数线为706分,比第二名曹杨二中高7分;华东师大二附中宝山校区分数线为702.5,比第二名行知中学高12分。 以下为16区高中招生最低投档分数线详情: 黄浦 徐汇 长宁 静安 普陀 虹口 杨浦 浦东 闵行 松江 青浦 嘉定 宝山 金山 奉贤 崇明 来源:周到上海 作者:徐斌忠 赞一个 (0)