7月1日起,共青森林公园、滨江森林公园和世纪公园三座公园将免费向市民开放。需要提醒市民的是,三座公园免费不免票,若要入园游览须提前在公园微信公众号、携程、美团等渠道预约入园,凭预约二维码或身份证在公园闸机上刷码、刷证件入园。
目前,三座公园的预约通道已经全新开启,有需要的市民可以开始预约。需要注意的是,每个公园的预约政策略有不同,比如,共青森林公园和滨江森林公园一个手机号最多可以实名预约5人,世纪公园可以预约6人。
共青森林公园、滨江森林公园的微信公众号可以预约港澳台、外籍人士,预约时的证件类型选择“护照”或“其他”,世纪公园微信公众号暂未开通外籍人士预约,外籍人士预约需至携程或美团通道。
此外,共青森林公园和滨江森林公园微信公众号接受团队预约,世纪公园暂不接受团队预约。市民健身文化团体需派代表至公园一号门游客服务中心签署《世纪公园市民健身文化团体活动文明公约》后,方可入园进行健身文化团体活动。
在预约时,三个公园都设置了具体入园时间是上午还是下午,请市民严格按照预约时间入园,否则可能无法入园。
对于没有智能手机的老人,或其他特殊情况的游客,都可以至公园门口现场预约登记后入园。
三座公园是长期免费开放,不是只免费一段时间,市民不需要在近期扎堆预约入园。
滨江森林公园的预约系统还显示当前每个日期的预约人数,市民可以作为参考,预约人少的日子入园。不过,从目前来看,未来13天里,公园预约人数均非常少。

那么,每个公园具体如何预约呢?请往下看👇👇👇
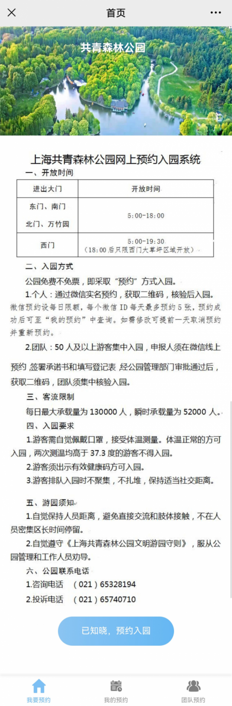
共青森林公园预约步骤
1.在公众号菜单栏点击“免费预约”,选择“我要预约”进入页面

2.(知悉相关须知后点击“已知晓,预约入园”)


3.选择入园日期,填写信息后提交即可


4.入园前在公众号菜单栏“免费预约”→“我的预约”中调出二维码核销
预约须知
1.微信公众号、美团、携程等平台均可预约五天以内的时间;
2.一人至多可预约五人,入园时只需预约人出示预约码即可入园;
3.预约时须填写真实有效的个人信息;
4.无法进行线上预约的游客可至公园门口实名登记预约后入园。65周岁以上老人可直接刷身份证入园。
5.50人及以上游客集中入园,申报人须在线签署承诺书和填写登记表,经公园管理部门审批通过后,获取二维码,团队须集中核验入园。


(提交申请后可在右上角“申请记录”中查看预约进度)

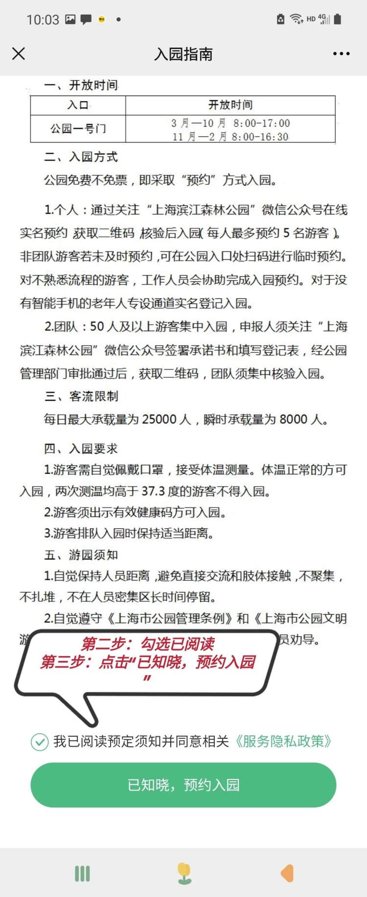
滨江森林公园预约步骤
1.在公众号菜单栏点击“公园介绍”选择“我要预约”。

2.知悉相关须知后勾选“我已阅读预订须知”,点击“已知晓,预约入园”。

3.点击“预约入园”

4.选择入园时间,填写个人信息后点击“提交”。

5.在“我的预约”中点击“查看二维码”即可调出二维码,在检票口进行扫码核销入园。


预约常见问题Q&A
A:上海滨江森林公园实行网络实名制预约及入园管理,游客须凭第二代身份证信息提前预约。每张身份证预约一张公园门票,同一个手机号码最多实名预约5人,每个人的姓名和有效证件号码均需如实填写。
A:儿童和老年人需要预约,公园还将同步专设人工登记通道进行实名登记入园,方便未携带手机或不会操作的市民游客入园。
Q:不预约可以入园吗?会限流吗?
A:必须持有当日预约码才能入园。为确保疫情期间游园安全,公园将根据主管部门核定客流数执行限流,当日客流触及限制后,将实行限流措施。
A:可凭护照和港澳台通行证登记入园信息,“证件类型”选择“护照”或“其他”,填写护照号或港澳台通行证号即可。

世纪公园预约步骤
世纪公园将于7月1日实施免费开放,开放时间为每日5时至21时,日间开放范围为全园140.3万平方米,夜间将封闭北山、西山、南山、樱花岛、鸟岛等密林和水域,以保障市民游客人身安全。
世纪公园夜间游览区域图

(黄色部分为开放道路,白色部分为封闭区域)
预约操作流程

1.进入预约页面,点击“我已同意协议”

2.进入门票产品列表页,选择需预约的门票,点击“预约”

3.选择入园日期

4.在“分时预约”中选择具体入园时间

5.点击“新增出行人”,填写出行人信息,填写正确的姓名、身份证号码及手机号码

6.预约成功,接收入园二维码,预约成功后可凭二维码直接扫码入园,也可在园区检票处刷身份证入园。

1.世纪公园实行网络实名制预约及入园管理,游客须凭第二代身份证信息可提前一天预约。每张身份证预约一张公园门票,同一个手机号码最多实名预约6人,每个人的姓名和有效证件号码均需如实填写。
2.预约成功后,请妥善保存预约二维码,入园当天凭预约码、健康码入园。
3.开园时间:5:00-21:00。
4.暂不接受团队预约。
5.入园地址:公园1号门/公园3号门/公园4号门/公园5号门/公园7号门。
6.微信预约暂未开通外籍人士通道,外籍人士预约请前往美团或携程通道预约。
7.自觉遵守《上海市公园管理条例》、《上海市公园文明游园守则》、《世纪公园文明游园守则》和《世纪公园夜公园游园须知》的规定,做到文明游园,争做文明游客。
★ 目前严格按照预约入园时间段入园,如果您是预约的上午入园(5:00-12:00),只能上午进入,如果您预约的是下午入园(12:00-21:00),只能下午进入。
★ 为确保疫情期间游园安全,公园将根据主管部门核定客流数执行限流,当日客流触及限制后,各出入口将实行限流措施,需持有当日预约入园码方可入园。
来源:周到上海 作者:郁文艳
