2021年本市初中学业水平考试将于6月19日至21日举行。考场规则规定,参与语数外及综合测试科目考试的考生,交卷离场时间不得早于考试结束前30分钟;开卷考的道德与法治、历史科目仅可以携带规定的教科书,且教科书内不得夹带黏贴任何材料。

开考前夕,上海市教育考试院向考生发布以下提醒:
1、请考生务必严格按照规定时间、地点参加考试,凭本人《2021年上海市初中学业水平考试准考证》进入考场。《2021年上海市初中学业水平听说测试考试准考证》和《2021年上海市初中学业水平理化实验操作考试准考证》均不可作为入场凭证。
由于6月21日是工作日,请广大考生和家长充分考虑交通天气等因素,提前规划好出行路线,尽量提前出门,以确保在规定时间节点前进入考场。
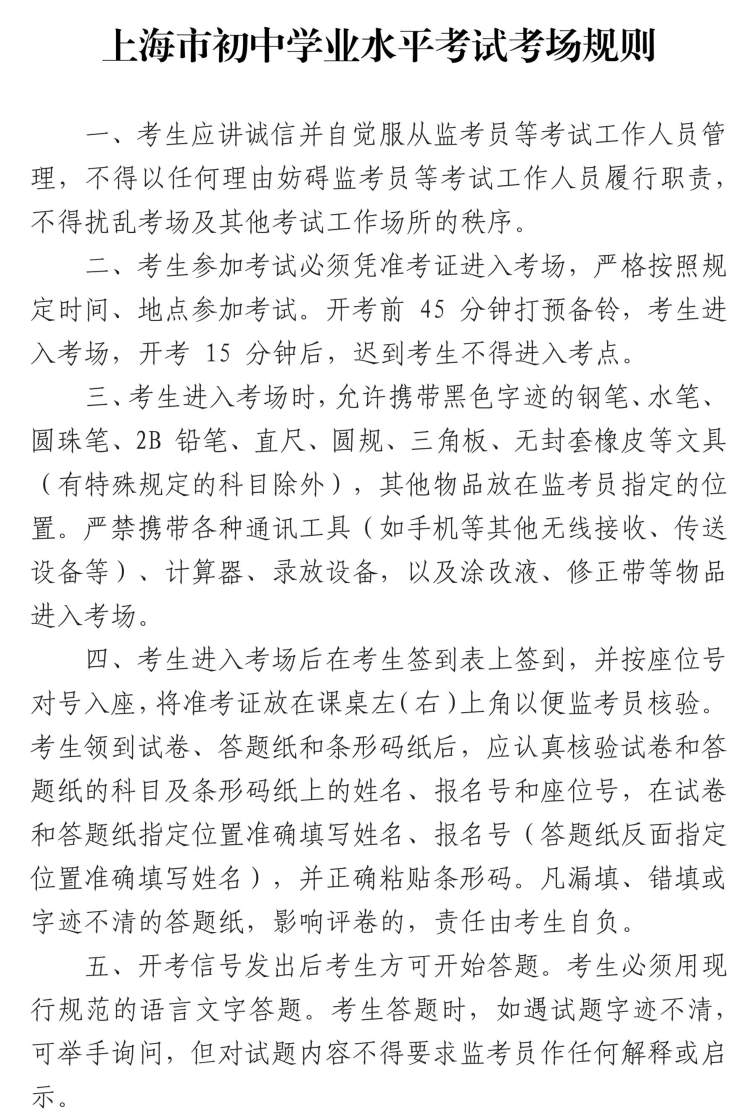
2、请考生仔细阅读《上海市初中学业水平考试考场规则》,严格按照考场规则参加考试。
考生应诚信考试,警惕网络虚假信息,保护自身利益,勿存侥幸心理。
考试期间如果有携带手机进入考场等违规、违法行为将参照《国家教育考试违规处理办法》(教育部令第33号)或《中华人民共和国刑法》严肃处理,并将记入国家教育考试诚信档案。
3、考试期间,考生应做好个人防护,避免感冒、发烧等情况发生。
考生参加首场考试时,在校生的《上海市初中学业水平考试考生安全考试承诺书》交由送考老师收齐后,保存于考生学籍所在学校备查;社会考生的《上海市初中学业水平考试考生安全考试承诺书》由考点收齐并保管备查。
4、请考生调整心态,放松心情。考前及考试期间,考生应保持正常饮食习惯,注意饮食卫生和营养搭配。因个人对室温感受不同,建议考生自带一件外套参加考试。
5、送考家长在考点门口应避免人群聚集,考试期间应确保手机畅通。



来源:周到上海 作者:徐斌忠 思媛
