暑假即将来临,备受家长关注的爱心暑托班,在去年受疫情原因停办一年后,今年将再度回归。

今年将在确保疫情防控安全的前提下,开设543个爱心暑托班办班点,基本与2019年持平,继续实现了所有街道、乡镇的全覆盖。
今年的爱心暑托班仍然将开办2期,其中第一期计划是7月5日至7月23日,第二期是7月26日至8月13日,办班周期调整为每期3周时间。
各教学点原则上按照600元/人·期(3周)的收费标准向学生收费。
爱心暑托班招生对象为具有上海小学学籍的学生均可报名参加(不包含幼升小学生)。
各办班点的报名时间原则上不得早于6月21日(下周一)。各办班点结合自身实际情况公布报名方式,包括现场报名、电话预约、线上报名等多种方式。
同时,今年暑托班的办班点还走进了上海自贸试验区临港新片区、长三角一体化发展示范区、五个新城等重点区域,各区也结合区域实际,盘活各类场地资源,在园区、商圈、楼宇周边开设办班点,服务在线新经济等行业青年人才的实际需求。
从办班模式上看,进一步激发了政府、市场、社会活力,越来越多的委办局、企事业单位、社会组织以过程支持、课程配送、第三方办班运营等形式将优势资源注入暑托班。
从报名方式和时间上看,由各办班点结合自身实际情况公布报名方式,包括现场报名、电话预约、线上报名等多种方式。今年爱心暑托班探索尝试数字化转型,将爱心暑托班工作接入“一网通办”,学生家长可通过“随申办”登陆爱心暑托班综合服务平台查询相关信息。报名成功后可在线申领电子学员证。为了确保报名工作的公开、公平、公正,各办班点的报名时间原则上不得早于6月21日(下周一)。
在课程设置方面,今年,围绕党史学习教育的年度主题,推出了“百人讲百年”活动,委托华东师范大学开发了党史主题课程作为爱心暑托班“开班第一课”,以鲜活灵动易懂的方式向小学生讲述党史,引领小学生从小学习党史、传承红色基因。另一方面,结合疫情防控和健康管理要求,请市卫生健康委开发了卫生健康专题课程,并由青年医师讲师团、青年医护工作者代表送课进暑托班,促进小学生身心健康发展。
同时市级统一配送了德、智、体、美、劳五大类别的课程,近20家社会组织将为暑托班提供超过2000课时的公益课程。继续整合多方优质资源“组团式”服务暑托班。
市绿化市容局、市水务局将为全市所有办班点配送环保公益类的课程。市体育局将继续配送体育培训课程,培养小学生学习运动技能,为养成终身体育锻炼习惯、培养科学健康生活方式打好基础。
除此以外,市委宣传部、市发改委、市经信委、市红十字会、上实集团等单位、企业和社会组织也为暑托班提供了优质课程资源、配送了办学物资。
2021年爱心暑托班实用问答
1、什么是爱心暑托班?
A:为缓解全市小学生暑期“看护难”问题,引导和帮助小学生度过一个安全、快乐、有意义的假期,由团市委、市教委等单位决定在全市开办小学生爱心暑托班,为小学生提供暑期看护服务。此项目已列入2021年市为民办实事项目。
2、爱心暑托班提供哪些服务?有课程学习吗?有作业辅导吗?
A:各暑托班为小学生提供公益型暑期看护服务,开展符合小学生身心发展特点的拓展活动。目标结构包含三个层次,从最为基本的学生暑期托管,到学生作业辅导与兴趣拓展,进而到学生核心素养发展,体现出递进的结构。相关目标设计充分考虑学生素养发展的时代需要与现实可能,尤其是突出了亲和力、创新力、领导力、学习力等核心素养培养在课程中的渗透与专题化。
内容由规定环节(包括开班式、结业式,“德智体美劳”教育等)和自选环节(包括身心健康、成长导航、环境保护、科学普及、读书赏析、手工实验、素质拓展、文体锻炼、益智游戏、理论实践等)组成。鼓励各教学点探索开设慕课课程。
今年,围绕党史学习教育的年度主题,推出“百人讲百年”活动,开发了党史主题课程作为 “开班第一课”,以鲜活灵动易懂的方式向小学生讲述党史,引领小学生从小学习党史、传承红色基因。结合疫情防控和健康管理要求,开发了卫生健康专题课程,并由青年医师讲师团、青年医护工作者代表送课进暑托班,促进小学生身心健康发展。市级层面还会统一配送德、智、体、美、劳五大类别的课程。
3、爱心暑托班什么时候开始?持续时间是多长?
A:2021年7月5日—8月13日,开放时间为6周左右(工作日全天),每3周为1期,共2期。原则上第1期自7月5日—7月23日,第2期自7月26日—8月13日。具体详见各街道、乡镇的招生简章。
4、哪些学生可以报名参加爱心暑托班?
A:原则上目前具有上海学籍的小学生只要愿意都可以报名参加,先到先得。无户籍限制。不接受幼升小学生。
5、如何报名参加爱心暑托班?
A:具体教学点报名方式可参看文章最后教学点一览表,到指定地点报名,详细信息可于6月15日下午2:00起,在“青春上海”微信公众号查询。报名成功后,可通过“随申办(微信端、支付宝端、APP端)”查询“爱心暑托班”,登陆爱心暑托班综合服务平台查询相关信息,并申领电子学员证。
6、报名时间是什么时候?
A:大约在6月21日左右。
7、每个班会招收多少学生?
A:一般每班招生不超过50人,具体根据各办班点的实际情况确定。
8、一个班会有多少辅导老师?辅导老师都是哪里的人员?
A:原则上按师生比1∶5左右配备辅导人员。每班每期配备班主任1名,同时原则上每班每期配备7名志愿者,由各区会同有关高校或社会组织共同选拔,团区委为志愿者提供基础培训。
9、爱心暑托班收费吗?
A:暑托班坚持“公益、自愿”原则,提供公益的看护服务。但学生必要的午餐、保险、活动耗材等费用由学生家长承担。各教学点原则上按照600元/人·期(3周)的收费标准向学生收费。对于家庭困难的学生,相关费用可适当减免。具体详见各街道、乡镇的招生简章。
10、爱心暑托班提供学生午餐吗?食品安全有没有保障?
A:暑托班为学生提供午餐。午餐由与各街道、乡镇签订定点供餐协议书的具有正规资质的单位提供。午餐费用由学生家长承担。
11、爱心暑托班如何保障学生人身安全?
A:参照关于中小学校园安全防范相关标准,制定《关于加强小学生爱心暑托班安全防范的工作手册》,从地址选择、实体防护、安全防范、制度保障、食品、教学、环境、进出等各方面对安全保障提出具体标准和工作要求。各区将发动教育、公安、消防、市场监管等专业工作力量,共同开展巡查,并落实开班前验收审核和开班过程中的走访督导等工作机制。今年还试点推进暑托班可视化办班管理,在各办班点统一铺设可视化设施。
此外,为了更有效的保证小学生的安全,请家长务必主动开展安全教育,并配合办班点为孩子购买相关保险,若发生意外由保险公司在相应保险责任范围内承担保险责任。
12、爱心暑托班对于疫情防控有什么举措?
A:根据本市疫情防控的要求,参照市教委关于中小学和幼儿园疫情期间开学工作指南,分人群、分类别、分场景制定了《上海市小学生爱心暑托班防控新冠肺炎疫情开班工作指南》,从场地要求、人员资质、物资配置、制度安排、处置流程等各个方面出具了严格的暑托班防疫工作细则。对各办班点坚决要求做到“五个一律”,即无关人员一律不得进入办班区域、师生进入办班区域前一律核验身份和检测体温、办班场地开班期间一律暂停对外开放、对发烧咳嗽者一律实行留观送医、不服从管理者一律严肃处理。
13、学生入暑托班前需要做什么准备,签什么协议吗?
A:家长为孩子报名暑托班时,必须仔细阅读“告家长书”,并签订《上海市小学生爱心暑托班入托协议书》。具体要求参见各教学点招生简章。
根据疫情防控管理相关要求,学生入托前还需完成14天的自我健康管理要求,落实健康情况调查,并签订《健康情况调查承诺书》。原则上,学员及其家长(共同居住的其他监护人)在入托前14天内未到访过疫情中高风险地区。开班前14天内有与新冠肺炎确诊、疑似患者接触的小学生不得报名入托。开班前3天,学员或家长须向办班区域提供同住及接送学员家人“随申码”绿码和相关健康证明材料,经办班区域确认,可以正常入托。
14、每天什么时候可以送孩子到暑托班,最晚什么时候要接回家?必须由家长接送吗?
A:各位家长在暑托班授课期间每日将子女送至托班指定地点并签到,并在授课结束后在指定地点接回子女并签到。具体时间由所报各街道、乡镇确定。
建议由家长负责子女接送,并通过“接送卡”和电子学员证与班主任、志愿者进行交接。确需他人代接以及有其他特殊情况的,须提前与班主任联系并说明情况。如非学生家长接送,工作人员在未收到任何通知的情况下有权拒绝将孩子交予陌生人,并不承担责任。
为体现公平诚信,请报名后每日坚持上课;确需请假,须提前与班主任联系并说明情况。
15、如何了解孩子在班上的情况?
A:我们将提供定期进行活动开展情况的抽查。家长若对暑托班活动内容或对学生课堂表现有任何疑问,都可以随时和班主任联系。
16、有什么方式可以联系你们?
A:1.关注“青春上海”微信公众账号。
2.致电上海市小学生“爱心暑托班”咨询热线:12355。通过上海12355“青小聊”(www.sh12355.com)进行网络咨询。
3.致电各街道、乡镇咨询热线:具体详见各街道、乡镇的招生简章。
17、报名担任爱心暑托班志愿者有什么条件吗?
A:1.具备高中或高中以上学历(含高中在读);2.能确保累计上岗服务5个工作日(含)以上。高中生可为5个工作日;3.有相关志愿服务经历者优先;4.热心志愿公益服务,具有奉献精神和团队合作精神;5.有较强的亲和力和责任心,善于与少年儿童沟通。6.所有年满18周岁(2003年6月30日前出生)志愿者上岗前须完成新冠疫苗接种(至少完成第一针接种)。
18、哪里可以报名担任爱心暑托班志愿者?
A:1.大学生志愿者通过所在高校团委进行报名。2.高中生志愿者可通过学校团委向团区委或选择居住地就近的办班点报名。根据先报先得的原则,报名人数到达上限后,该办班点报名入口关闭,不再接受报名。
19、志愿者服务期是多长?能否请假,或找人代班?
A:服务时间为2021年暑假期间(2021年7月至8月),但志愿者必须能确保累计上岗服务5天(含)以上。可以请假,但必须提前与团队负责人说明情况,志愿者不能自行找人代班。
20、志愿服务期结束后,有相关证书证明吗?
A:团市委将统一提供志愿服务证明。并根据志愿者表现,寻访突出贡献志愿者。高中生志愿者服务时间可计入普通高中学生综合素质评价信息管理系统(博雅网)。
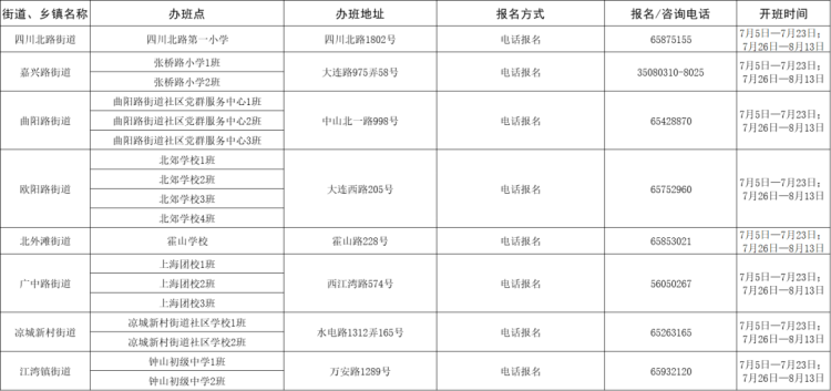
2021年爱心暑托班报名方式
浦 东

徐 汇

长 宁

普 陀

虹 口

杨 浦

黄 浦

静 安

闵 行

宝 山

嘉 定

金 山

松 江

青 浦

奉 贤

崇 明

来源:周到上海 作者:杨青霞
