一颗星难度:穿衣服,两颗星难度:帮忙拣菜、剥蚕豆……娃娃们也要劳动起来啦!
近日,浦东新区幼儿园学段的劳动教育样本课程研制工作已完成,幼儿园劳动教育课程正式发布。该课程已先期在锦绣幼儿园、浦南幼儿园、六一幼儿园试点开课。

幼儿园作为孩子步入正规教育的第一环节,有其独特性和重要性。从2020年上半年开始,浦东新区教育局德育处就开始着手搜集幼儿劳动有关素材,研究人员通过向家长了解孩子的家务参与度以及调研各幼儿园场所的具体情况,制定相关方案。

浦东新区学前教育指导中心主任诸君介绍,该课程由浦东教育局德育处和多个幼儿园持续研发了一年半,课程方案依据国家和市教委颁发的文件精神,研发出的劳动教育课程内容与幼儿园学龄段幼儿的生活实际非常贴合。

一颗星难度:穿衣服,两颗星难度:剥蚕豆
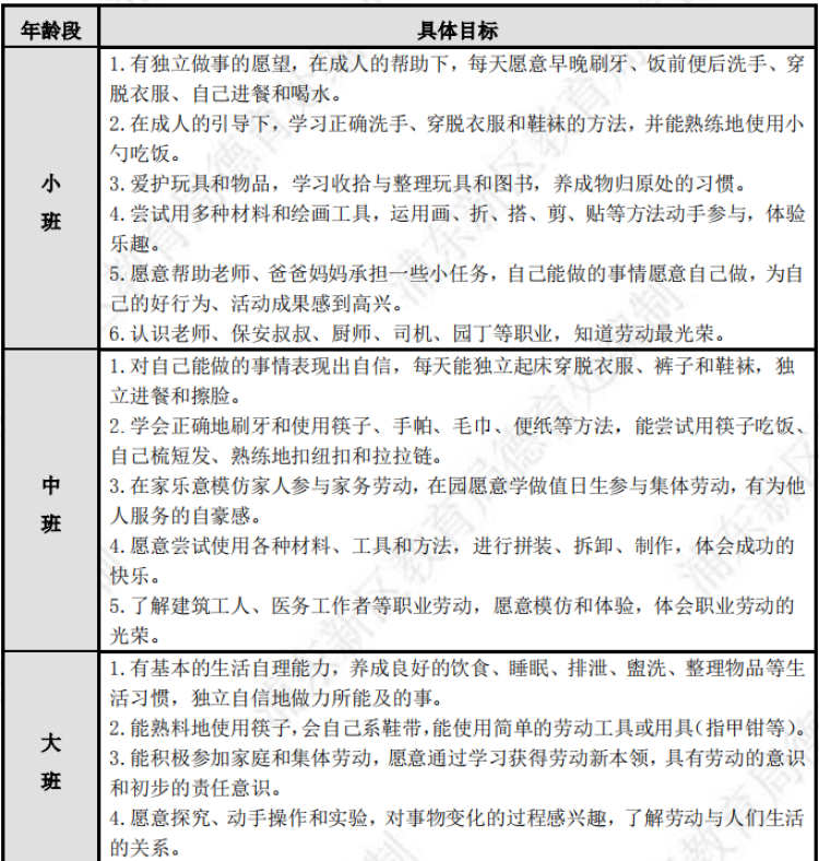
劳动教育包含3个内容,分别是“自己事情自己做”、“集体事情大家做”和“样样事情学着做”,课程旨在培养孩子的劳动意识,做好自己力所能及的事情。
锦绣幼儿园园长汪培说:“我们幼儿园开设了种植园地,让孩子们成为小园丁、小工匠,培养他们的劳动情感与意识,弘扬工匠精神。此外,我们还有班级轮值劳动内容,每天都有不同的值日生轮流帮助班级集体做力所能及的小事,使班级变得干净整洁。”

值得一提的是,有别于传统的分年龄段开展教育教学,此次劳动教育课程根据劳动项目的难易程度进行划分层次。例如,一颗星难度有自己穿衣服等项目,两颗星难度有帮忙拣菜、剥蚕豆等,三颗星则是一些社会服务性劳动。
每位孩子和家长可以根据自己的能力去选择劳动清单,一起来学习新的劳动本领。

幼儿劳动教育活动本身,涵盖德智体美劳
幼儿园课程具有整合性和开放性的特点。劳动教育课程活动本身,就涵盖德智体美劳。
以浦东新区幼儿园劳动教育课程模块“集体事情大家做”之家务劳动“剥蚕豆”为例来说,帮助家人一起做家务本身就是德育教育的体现;通过剥豆认识蔬菜,知道豆壳是不能吃的,对孩子来说是新的认知,是智育的体现;剥蚕豆的过程是促进手指小肌肉的发展,能培养注意力、坚持性,是体育的体现;烹饪后品尝到自己的劳动成果既干净又整齐,是美育的体现。
因此,在园方看来,劳动教育不仅仅只是劳育,而是五育整合、五育并举。


除了做好自己的劳动卫生工作外,为别人服务也是一种劳动。幼儿园会组织一系列的公益劳动项目,让孩子到地铁站、公交车站台去做“小小志愿者”,进而关心到特殊人群。
锦绣幼儿园园长汪培表示,在当今的时代背景下,劳动不仅仅是一种动手,也是一种动脑。劳动的步骤,能够培养孩子有条理地做一件事情的能力。
在模仿和帮助过程中,孩子们会去捕捉不同职业的人的不同生活状态,用他们的小眼睛来洞察这一切对生活带来的变化和意义。他们会明白职业无高低贵贱之分,不应对快递员、外卖员等服务性行业劳动者不屑一顾。

为孩子买搭扣鞋的,不少已改买有鞋带的鞋
试点幼儿园还组织了诸如“劳动周”“劳动月”等相关活动,并分年龄段录制了一系列劳动教育小视频,给家长们提供启发和建议。
现今普遍存在老人宠溺孙辈,包办各类家务,心疼孩子“动手”。而在观看了劳动教育视频课程后,许多家长发现视频里的孩子和自家宝宝一样大,就会放手让自己的孩子也去模仿,参与到劳动生活当中去。
例如,从前家长给孩子买搭扣的鞋子比较多,而现在有一些家长会特意买有鞋带的鞋子,让孩子动手去系鞋带,这一细微的变化说明了家长观念的转变。
锦绣幼儿园园长汪培表示,教育是需要全员总动员,而不仅仅是学校的单向付出。劳动意识的培养,最终是要从价值观上达成共识。同时,也希望劳动能够督促成年人做孩子的榜样,让家长与孩子一起有亲子的时光,把社会传统新风尚发扬起来。
来源:周到上海 作者:朱晓芳 王欣慧
