2021年上海市初中理化实验操作考试将于本双休日(5月15日、16日)举行,每位考生将连续参加两场物理实验操作考试和两场化学实验操作考试,每场考试时长15分钟,全部考试过程(含考前安全教育、填涂评分卡、粘贴条形码、换场等)约需2小时。

市教育提醒请考生调整心态,放松心情,考试当天提前规划好出行路线,严格按照准考证上的报到时间和报到地点准时按要求到达指定地点候考。
考生参加首场考试时,在校生的《考试安全承诺书》提前交由送考老师收齐。社会考生的《考试安全承诺书》交由考点收齐。
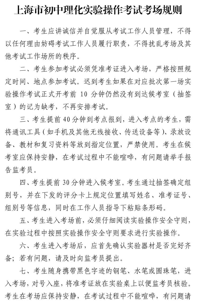
《上海市初中理化实验操作考试考场规则》要求,考生提前 30 分钟进入候考室。考生通过抽签确定组别号,并在下发的评分卡上规定位置填写姓名、准考证号、组别号等信息,同时在工作人员指导下粘贴条形码。
迟到考生如果在对应批次第一场实 验操作考试正式开考前 10 分钟仍然没有到达候考室(抽签 室)的记为缺考,不再安排考试。
此外,考生进入考场后,应按照监考员的指令进行操作,实验必须独立操作,中途不得擅自离场,否则该科目记零分,不作缺考处理。


来源:周到上海 作者:徐斌忠 思媛
