今天,国家四部门联合发布“关于促进集成电路产业和软件产业高质量发展企业所得税政策的公告”。

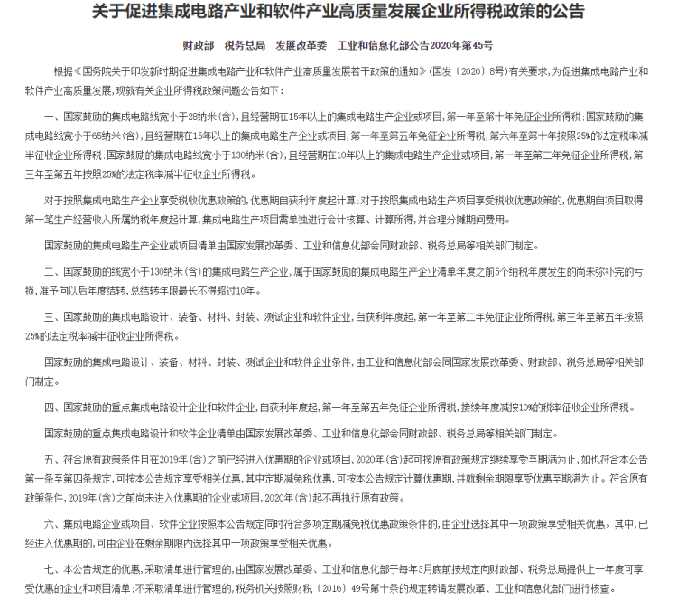
公告指出,国家鼓励的集成电路线宽小于28纳米(含),且经营期在15年以上的集成电路生产企业或项目,第一年至第十年免征企业所得税;集成电路线宽小于65纳米(含),且经营期在15年以上的,第一年至第五年免征企业所得税,第六年至第十年按照25%的法定税率减半征收企业所得税;集成电路线宽小于130纳米(含),且经营期在10年以上的,第一年至第二年免征企业所得税,第三年至第五年按照25%的法定税率减半征收企业所得税。
此外,国家鼓励的集成电路设计、装备、材料、封装、测试企业和软件企业,自获利年度起,第一年至第二年免征企业所得税,第三年至第五年按照25%的法定税率减半征收企业所得税。国家鼓励的重点集成电路设计企业和软件企业,自获利年度起,第一年至第五年免征企业所得税,接续年度减按10%的税率征收企业所得税。
来源:周到上海 作者:林劲榆
