
2021年9月,第46届世界技能大赛将于上海市举办,世界技能博物馆将在大赛举办期间同步建成。世界技能博物馆定位为永久开放的公益性博物馆,将打造成世界技能展示中心、世界技能合作交流平台、国际青少年技能教育基地以及官方文献中心。
同学们,你喜欢逛博物馆吗?
想不想成为小策展人
给世界技能博物馆提出宝贵的建议?
来

为世界技能博物馆献一计……
为了进一步提高学生的社会实践能力,让同学们更加关注自己身边的热点政策和民生问题,同时又为正在建设中的世界技能博物馆收集更多来自青少年一线的需求信息和创新想法,世界技能博物馆和新闻晨报等单位联合发起中小学生博物馆主题考察报告社会实践活动。
今天,报名通道正式开启!
参加此次活动的你
不仅可以为世界技能博物馆献一计
还有机会参加今年11月的
博物馆青少年教育主题研讨活动
并在活动上展示阶段成果
甚至有望亲手设计你心目中的展览空间
并在明年博物馆开馆后进行成果展示


组织架构
主办单位:世界技能博物馆、新闻晨报
承办单位:新闻晨报教育发展中心
学术指导单位:复旦大学博物馆
活动主题
“我为世界技能博物馆献一计”主题博物馆考察活动
活动内容
1、组成“考察团”:本次考察对象为本市多家知名综合性博物馆、行业博物馆、民营博物馆/艺术馆,学校可选派学生组成“考察团”参与并体验合作博物馆/艺术馆的青少年活动。
2、专家进校宣讲:同期,主办方也将邀请世界技能博物馆及博物馆行业相关专家、报社专业记者赴参与学校进行活动宣讲与指导。
3、提出建议:体验过后,撰写相关考察报告,对博物馆青少年教育的成功经验进行总结,并提出对世界技能博物馆未来功能性需求的建议。
4、报告成果表彰:学生完成的考察报告将由专家评委进行评审,选取优秀的具有建设性和创新性作品进行表彰和展示。2020年11月,举办博物馆青少年教育主题研讨活动及优秀学生阶段成果展示活动。
5、创新设计:完成考察报告阶段任务后,2021年,学生有望亲手打造自己心目中的世界技能博物馆青少年教育空间,通过平面设计、建模、布展规划等方式,完成一件原创展示作品,并有望在明年世界技能博物馆开馆后进行成果展示。
参加对象
本市小学、初中、高中、中职校等学生
考察方向
以下是给大家参考的几个推荐选题,也希望各位青少年们发挥自己的想象力,提出多角度的考察方向!
小学生:
1、博物馆文创产业、产品调查
2、数字化技术的运用对于博物馆知识普及的作用
中学生:
1、博物馆如何在展览形式上创新以激发青少年研究兴趣
2、青少年对博物馆的需求情况调查
3、博物馆青少年社会实践活动开发情况调查
作品要求
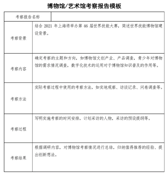
1、参评作品为社会考察报告形式,需包含考察背景、考察内容、考察方法、考察过程、考察结果;
2、考察报告内容须真实可靠,研究具有原创性,一旦发现弄虚作假,将立即取消参评资格;
3、研究要求了解新情况、新发展,发现新问题、新经验,做出新总结,提出新建议。
4、字数:800~2500字。

⬆️ 社会考察报告参考模板
时间安排

报名方式
学校组织报名(学校统一下发活动通知)
社会招募(通过活动官方报名通道)
报名通道
扫描下方二维码即可进入官方报名通道并提交作品。此次活动报名与作品提交同步进行,大家可完成报告后再进行报名并提交作品。
👇👇👇

PS:请点击文末“阅读原文”下载《“为世界技能博物馆献一计”社会考察报告指导手册》(提取码:z39u)
世界技能博物馆中
会不会有你的巧思出现呢?
期待大家抓住机会
用一份出色的考察报告说话
为博物馆的设计献上一计!
关注“晨才学院GMS”
或添加“晨才学院叶子”微信
关于更多有趣活动
第一时间告诉大家

来源:周到上海 作者:晨才学院
