CBA联赛官方宣布,经有关部门批准,7月23日,CBA联盟官方票务平台发布观赛预约链接,预约观看7月26日分别于15:00、20:00开始的两场比赛,而这两场比赛的观众仅向医护人员、教师、公安战线人士开放。普通球迷可于7月31日季后赛正式开战后购票观赛。
CBA在公告中提到,“一个月前,CBA联赛回到了大家的视野中,尽管只是空场比赛。一个月后,CBA联赛即将可以呈现在你我眼前,看常规赛收官大战,看季后赛群雄厮杀。”
经有关部门批准,7月23日,CBA联盟官方票务平台大麦网发布观赛预约链接(https://piao.damai.cn/180978.html),医护人员、教师、公安战线人士可通过此预约链接,预约观看7月26日分别于15:00、20:00开始的两场比赛。
7月31日,本赛季CBA季后赛正式开战,届时也将正式恢复面向球迷售票,久违赛场的球迷将有机会走进青岛国信体育中心钻石体育馆,现场为自己喜爱的球队和球员加油助威。
此外,CBA联赛还公布了观众购票规定以及相关防疫要求。
依照国家、地方疫情防控最新政策以及CBA联赛复赛疫情防控工作要求,此次开放球迷购票观赛的场馆为青岛国信体育中心钻石体育馆(崂山赛区)。球票销售全面实行线上实名制购票、线下实名制入场的制度,所有观赛球迷须年满12岁、且持有48小时内核酸检测合格证明。同时,场馆将严格根据国家防疫相关规定执行控制上座率、观众就座间隔一米、进场前体温检测等疫情防控要求。
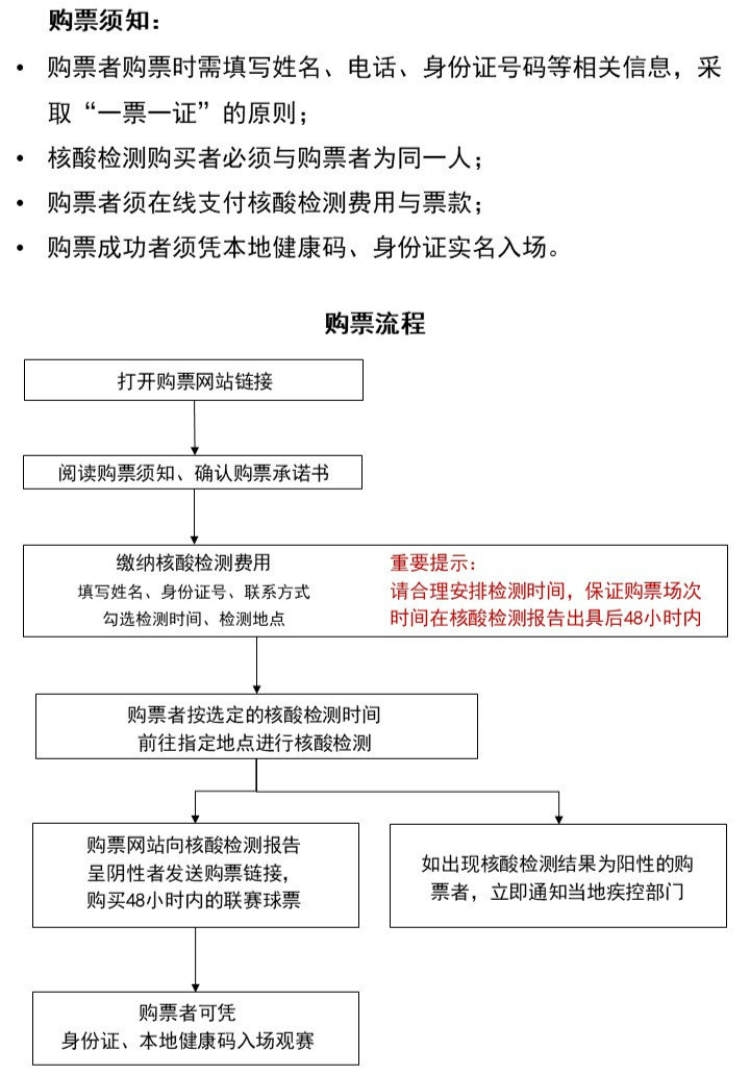
为了确保所有观赛人员的身体健康和安全,购票过程中,采用“一票一证”原则,每名购票者仅能购买一张票。在申请购票时,购票者必须首先通过CBA联赛官方票务平台大麦网填写购票承诺书,并且选择官方指定的核酸检测地点及检测时间,随后按照时间前往检测地点进行检测。核酸检测结果产生后,官方票务平台将向检测合格者发送购票链接,购票者可购买48小时内的比赛门票,并在比赛前凭借身份证件、本地健康码入场观赛。

此外,为了保证观赛秩序和安全,青岛国信体育中心钻石体育馆正在进行精心、周密准备。体育馆设置了专门的入口作为观众指定入口,入口处的保安人员、检票人员将对入场观众进行体温检测、购票信息与身份证的查验。此外,体育馆入口处设置了防疫工作台,向入场观众提供免洗手消毒凝胶。观赛期间,观赛者须全程佩戴口罩,对号入座,严格保持间隔一米的就座。退场时,观众须按照自后向前、先两边后中间的顺序,保持“一米线”社交距离有序退场。场馆将配备工作人员对观赛者进行巡检与引导,确保疫情防控措施实施到位。
来源:周到上海 作者:吴文俊
