做上市公司股东有福利,此前有公司送猪肉或大米,今年来了一家给股东送酒的公司。在当前A股“吃药喝酒”行情中,这波操作引人注目。那么,这羊毛薅吗?
6月24日,青青稞酒(002646)发布公告称,7月1日在册的股东(包含两融账户持有)可以申请天佑德“新海拔2800”青稞酒两瓶。
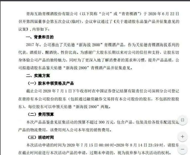
2017 年公司推出了天佑德“新海拔2800”青稞酒产品,“作为天佑德青稞酒海拔系列的代表,酒质好、醒酒快、性价比高”。公司拟邀请股东品鉴天佑德“新海拔2800”青稞酒产品并征集意见。
截止2020年7月1日下午收市时在中证登记结算深圳分公司登记在册的公司股东(包括通过融资融券交易持有公司股份的股东,不包括控股股东),每位可以申领天佑德“新海拔 2800”两瓶。
公司称,本次产品品鉴意见征集活动的预算不超过300万元,包含产品、包装及给各股东配送发运产品的物流费用,该费用列入公司本年度的销售费用。
巧的是,该公司2019年年度权益分派每10股派0.3元人民币现金(含税)股权登记日也是7月1日。于是互动易上有投资者问:7月1日前花1000多元买100股青青稞酒,得到3元现金红利(含税),参与品鉴还能免费得到中酒网天佑德新海拨2800白酒2瓶,合计价值约300多元(中酒网2瓶报价为336元)?
公司回答:此次品鉴活动是为了让广大股东直观了解公司产品,并作为一次产品的调研活动,属于营销活动,区别在于对象是7月1日在册的股东。

截至2020年3月底公司股东21355户,按2万股东300万元预算计,每位股东两瓶酒成本不到200元。
也有网友表示,将买100股领两瓶,不是所有股东都将申领赠品。
7月1日,酿酒板块领涨,青青稞酒股价也涨幅约4%在11.4元附近波动。

来源:周到上海 作者:曹西京
