停牌四年半被证监会几次立案调查的*ST新亿(600145)6月30日起复牌,惊不惊喜意不意外?不过,此次复牌原因特别,投资者仍需谨慎。

复牌因未按期披露年报停牌满2个月
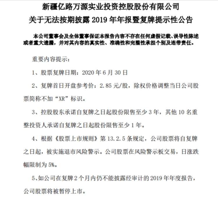
6月28日晚间,公司披露称因无法在6月30前披露2019年报。截至2020年6月29日,公司未按期披露2019 年年度报告停牌已满2个月,根据《股票上市规则》第 13.2.5 条的规定,公司股票自2 个月停牌届满的下一个交易日起复牌。经公司申请,公司股票将于2020 年6月30 日复牌。
如公司在复牌后2个月内仍不能披露经审计的2019年年度报告,公司股票将被暂停上市。
公司同时公告了股份限售,除权、业绩承诺延期等安排,提示了公司退市、立案调查及生产经营方面的风险。上交所当晚也发出监管工作函,要求公司董监高勤勉尽责,积极采取有效措施,及时披露年报,努力恢复公司生产经营,维护好投资者利益。
这意味着,本次公司股票复牌系在公司面临退市风险情况下,给投资者提供交易退出窗口。
根据上交所《股票上市规则》,无法披露年报是一种快速退市情形。自4月30日开始先停牌2个月,然后实施退市风险警示复牌交易2个月,若再不披露则暂停上市2个月。如始终无法披露年报,则暂停上市之后终止上市。因此,*ST新亿进入年报不能按期披露第二阶段,股票予以退市风险警示并复牌。
此前,沪市的*ST毅达也曾因未按期披露定期报告,2018年5月2日起停牌,停牌满2个月后复牌并实施退市风险警示。
目前*ST新亿还存在被立案调查、持续经营能力、公司治理和资金往来等重大风险,控股股东、实际控制人及相关方在回复上交所问询函中出具了承诺,对公司可能受到的损失进行补偿。
另外,公司披露新疆高院裁定,就此前延宕未决的破产重整事项,驳回相关投资者申诉,维持塔城中院对重整计划的裁定。公司的破产重整不确定性消除。
2015年12月7日,因法院受理公司重整事宜,公司股票开始停牌,至今其股票价格就一直定格1.87元/股(除权后),四年半了,
现公司公告,依据《交易规则》相关规定,申请调整除权价格计算公式,调整后的除权价格为2.85元,这也是*ST新亿复牌首日开盘参考价。
A股停牌钉子户仍面临多种风险
2015年4月,*ST新亿因主业经营处于停顿状态,停牌筹划重大资产重组。同年8月28日,已因2013年、2014年连续两年亏损且2014年净资产为负被实施退市风险警示的*ST新亿,被江苏中立信律师事务所以公司不能清偿到期债务并且资产不足以清偿全部债务为由,向塔城地区中院申请对*ST新亿进行重整。重整计划显示,法院确认的公司债务为21.74亿元。11月,*ST新亿被法院正式裁定进行破产重整。当年12月7日,*ST新亿因重整事项开始停牌。
2015年12月7日至今,*ST新亿停牌长达54个月,创下中国证券史上最长停牌时间记录。
2019年1月31日,*ST新亿曾向上交所提出股票复牌申请。经上交所核实,*ST新亿仍涉及重大违规事项的立案调查、破产重整的再审审查、公司持续经营能力不振、公司治理不健全以及资金往来情况不明等重大不确定性事项,其复牌申请被拒绝。
停牌期间,*ST新亿事情不少。公司前期拟聘请一家“微型”会计师事务所进行2019年年报审计被关注,至今没召开股东大会完成聘任程序。目前公司去年年报仍未披露。因其2018年度财务报告被出具无法表示意见的审计报告,若公司2019年度财务会计报告仍被出具无法表示意见或者否定意见的审计报告,股票可能被暂停上市。因此,该公司超过3万名股东仍不可掉以轻心。
来源:周到上海 作者:曹西京
