今日(5月16日)上午10时,2020年本市高中学校“提前招生录取”志愿填报系统正式开启。网上志愿填报将持续至5月18日10时。
点击「这里」,可直接进入报名登录页面。

上海市教育考试院提醒广大考生,在高中学校的校园网或报名系统中完成报名并提供材料并不等于填报志愿。5月16日10:00至5月18日10:00,所有参加高中“提前批招生录取”的考生必须登录“上海招考热线”网站进行网上填报志愿。
考生首次登录,用户名和密码为中考报名时使用的报名号(或证件号码)和密码。
如忘记密码,本市应届初三学生请与就读学校联系,应届返沪考生可通过系统“找回密码”或与报考区招考机构联系。进入系统后,请修改个人密码,并将密码保存至6月8日提前批预录取结束。密码必须由本人保管,不得告诉他人,否则造成的后果由考生本人负责。
5月19日10:00至5月20日16:00,考生须对网上填报的志愿进行书面确认,只有经书面志愿确认后才能参加投档录取。未在规定时间进行书面志愿确认的考生,视作自动放弃本市高中提前招生录取。
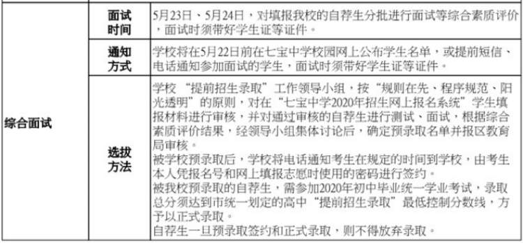
5月23日至24日,高中招生学校依据公布的提前招生录取方案,通知符合条件的考生参加学校的综合评价测试,具体测试时间以学校通知为准。
记者注意到,包括七宝中学等高中学校,今日已通过校方的信息平台发布了学校提前招生综评评价活动安排。

5月22日前,七宝中学会在校园网上公布入围综合评价学生的名单或提前短信通知。
七宝中学的综合测试笔试安排在5月23日,对象包括第一志愿填报该校的所有推荐生以及初审材料或校方通过,并获得短信通知的自荐生。5月24日,七宝中学还将对初审和测试通过的学生,组织面试。
按照市教育考试院公布的日程,5月30日10:00至5月31日12:00,推荐生可在“上海招考热线”网站上查询第一、第二志愿的预录取结果。未被预录取的推荐生可于6月2日10:00至6月3日12:00上网填报征求志愿。
5月30日12:00至6月2日12:00,自荐生与录取学校进行网上签约,考生只能签约1所学校,签约时间以学校通知为准。
中考前经提前批招生学校录取的考生,均为预录取,考生需参加2020年上海市初中毕业统一学业考试,且录取成绩达到市最低控分线,方可正式录取。
报考市实验性示范性高中考生的道德与法治科目考试成绩要达到“合格”及以上。
来源:周到上海 作者:徐斌忠
