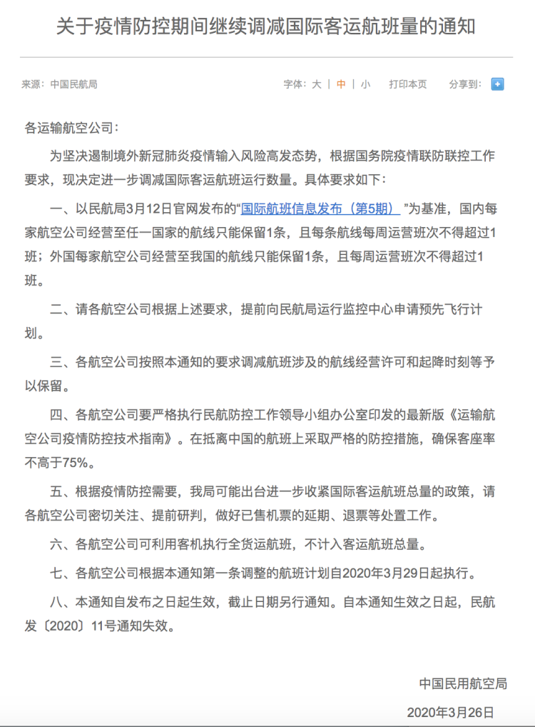
民航局:国内每家航空公司经营至任一国家航线只能留1条,每家外航经营至我国航线只能留1条 陈琼烨 2020-3-26 来源:周到上海 3月26日,民航局发布《关于疫情防控期间继续调减国际客运航班量的通知》。根据该通知,国内每家航空公司经营至任一国家的航线只能保留1条,且每条航线每周运营班次不得超过1班;外国每家航空公司经营至我国的航线只能保留1条,且每周运营班次不得超过1班。 图片来源:中国民航局官网 来源:周到上海 作者:陈琼烨 赞一个 (0)