导航
新闻晨报
时事
时政
要闻
中国
国际
民生
城事
吐槽
公益
健康
医药
食安
教育
教育
升学
亲子
文体
文艺
体育
财经
产经
理财
科技
地产
出行
去处
民宿
穿越
生活
乐活
好物
时尚
视频
专题
电子报
新闻晨报
旧版晨报
社区晨报
旧社区报
当前位置:
新闻晨报
>
时政
>
正文
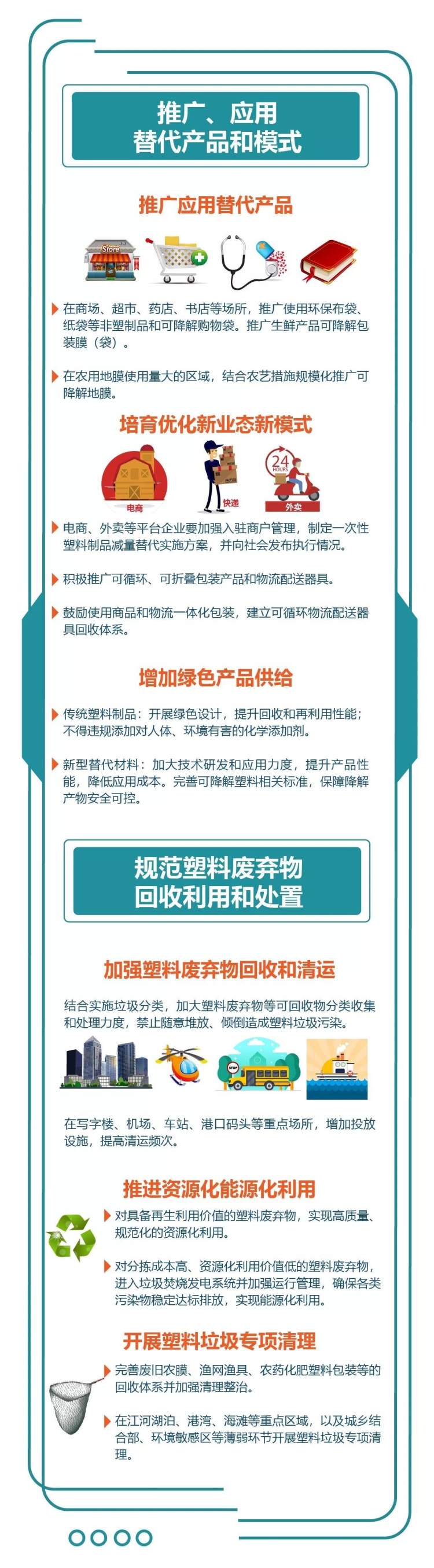
图解:《关于进一步加强塑料污染治理的意见》
2020-1-19
来源: 国家发展改革委
赞一个 (
0
)
新闻晨报电子报