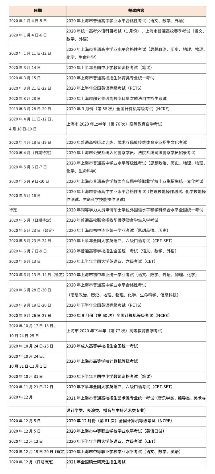
市教育考试院发布2020年各类考试信息,你关心的重要考试时间安排定了 徐斌忠 2019-12-27 来源:周到上海 上海市教育考试院通过“上海招考热线”网站,公布了2020年度上海市教育考试院各类考试信息一览表。 2020年1月份,重要的考试主要是春季高考和2020年上海市普通高中学业水平合格性考试。 市教育考试院公布的考试信息显示,2020年上海中考的时间暂定为6月13日-14日。 附:2020年度上海市教育考试院各类考试信息一览表 来源:周到上海 作者:徐斌忠 赞一个 (0)