进入深度老龄化社会的上海,装一部电梯,对住在较高楼层的老人来说再好不过啦。
今日,记者从上海市房管局获悉,试点以来,通过业主意愿征询完成加装电梯立项的居民楼已达952幢。其中,2019年立项624幢,与 2012至2017年的140幢和2018年的188幢相比,有了大幅增长。

已经完工投入运行的221台。其中,2019年131台,超过2012至2017年的54台、2018年36台的总和。另有31幢房屋通过旧住房综合改造等方式解决了居民的上下楼困难。

总体而言,上海市加装电梯的数量和速度稳步攀升,加装电梯的政策瓶颈已经突破,加装电梯政策体系已基本形成,“业主自愿、政府扶持,社区协商、兼顾各方,依法合规、保障安全”和“能加、愿加则尽加、快加”的加装电梯推进机制正逐步完善。
本楼幢业主同意率从原来的90%降低到三分之二、取消“一票否决”、小区同意率从原来的三分之二降低到一半;最高补贴从24万元增加到28万元;可提取住房公积金用于支付电梯建设资金……
就在昨日,由上海市住建委、市房管局等十个部门联合制订的《关于进一步做好本市既有多层住宅加装电梯工作的若干意见》正式出台,2019年12月25日起这项文件也将正式实施。
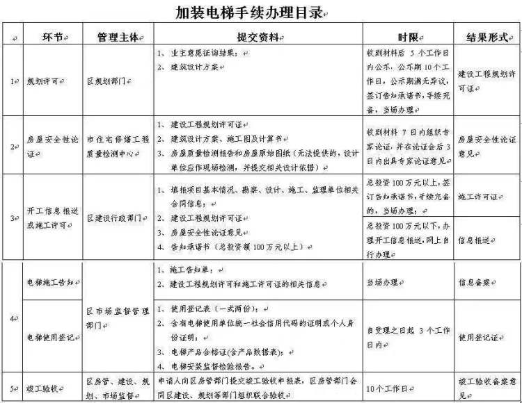
对加装电梯行政审批事项、环节、申报材料、办理时限等进行重新梳理和优化,进一步简化审批环节,优化业务流程,完善相关政策。新的审批流程取消了房管部门的项目立项审批环节,同时进一步减少申报材料、压缩审批时限。

来源:周到上海 作者:李晓丹
