在爆出深圳市比克动力电池有限公司“连环债”的同时,科创板首批上市企业之一的容百科技(688005)成为科创板首家收到监管关注函的企业。
11月19日晚间,科创板破发最大的容百科技公告,收到宁波证监局下发的四份行政监管措施决定书。当晚上交所也下发监管关注函,因公司坏账准备计提不充分,导致2019年半年度报告、第三季度报告信息披露不真实、不准确等,对容百科技和时任董事长白厚善、财务负责人赵岑、董事会秘书陈兆华予以监管关注。

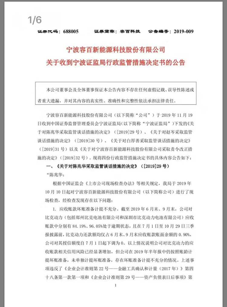
宁波证监局指出,该局2019年10月10日起对容百科技进行了现场检查发现,截至2019年6月末、9月末,容百科技对比克动力(包括郑州比克电池有限公司和深圳市比克动力电池有限公司)应收账款中分别有84.19%、96.05%处于逾期状态,且在7月1日至10月29日三季报披露前,比克动力还款额均仅占6月末、9月末应收账款账面余额的0.9%,公司对其授信额度自7月1日起下调为0。
宁波证监局认为,以上情况说明容百科技对比克动力的应收账款相关信用风险已经显著增加,但该上市公司在2019年半年报中仍按照账龄计提坏账准备,未单独计提坏账准备,存在坏账准备计提不充分的情况。
此外,宁波证监局称,容百科技2019年半年报存在将其他费用计入研发费用,三会运作不规范等,因此决定对公司采取责令改正的监管措施;并对容百科技时任董事陈兆华、财务负责人赵岑、董事长白厚善采取监管谈话措施。
此前11月15日晚间,容百科技披露,截至当日公司对比克动力的应收账款及应收票据余额为2.13亿元,其中应收账款2.02亿元,银行承兑汇票1078.27万元,无商业承兑汇票。结合容百科技所掌握的比克动力生产经营情况、还款意愿以及公司已采取的相关措施,拟对比克动力2.02亿元应收账款补充计提5678.35万元坏账准备,补充计提后的计提比例为35%。
容百科技表示,上述坏账准备的补充计提将直接影响公司当期损益,减少公司当年净利润4826.6万元。如后续比克动力偿付能力评估情况出现不利变化,容百科技将需要对该部分款项全额或部分计提坏账准备;如全额计提,将可能导致公司2019年净利润大幅下滑甚至可能亏损,提醒广大投资者关注相应的投资风险。
来源:周到上海 作者:曹西京
