今天,上海市教育委员会公布了《关于做好2020年上海市普通高校考试招生报名工作的通知》。哪些学生可在沪报名参加高考,报名需要准备哪些有关证件?和周到君一起来了解《通知》的具体内容吧!
2020年上海市普通高校考试招生报名
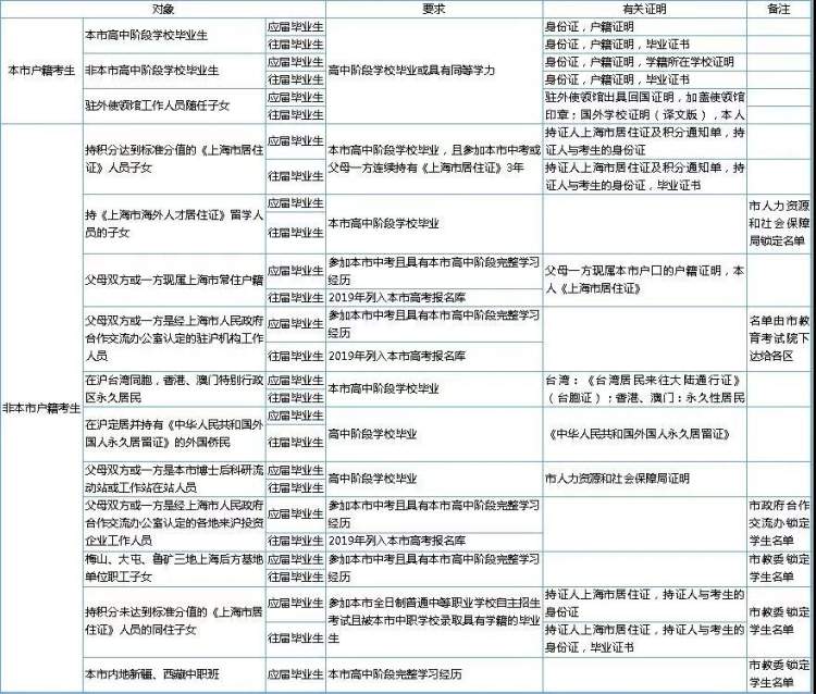
报名条件
(一)遵守中华人民共和国宪法和法律。
(二)身体状况符合相关要求。
(三)报考对象
1.符合下列条件的本市户籍人员可在沪报考:
具有本市常住户籍的高中阶段学校毕业生或具有同等学力者(含具有本市常住户籍的非本市高中阶段学校毕业生)。
2.符合下列条件之一的非本市户籍人员可在沪报考:
(1)考生为积分达到标准分值的《上海市居住证》持证人的同住子女,且在本市参加中考或父母一方连续持有《上海市居住证》3年,同时须本市高中阶段学校毕业;
(2)考生为《上海市海外人才居住证》留学人员持证人的同住子女,且须本市高中阶段学校毕业;
(3)考生父母双方或一方现属上海市常住户籍,考生本人持《上海市居住证》,且考生须是参加本市中考并具有本市高中阶段完整学习经历的应届毕业生或2019年已列入本市高考报名库的往届毕业生;
(4)考生父母双方或一方是经市政府合作交流办认定的驻沪机构工作人员,且考生须是参加本市中考并具有本市高中阶段完整学习经历的应届毕业生或2019年已列入本市高考报名库的往届毕业生;
(5)考生为在沪定居并持有《中华人民共和国外国人永久居留证》的外国侨民,且为高中阶段学校毕业生;
(6)考生父母双方或一方是在沪博士后科研流动站(工作站)在站人员,且考生为高中阶段学校毕业生;
(7)考生属在沪台胞,香港、澳门特别行政区永久居民身份,且为本市高中阶段学校毕业生。
3.符合下列条件之一,纳入相关部门锁定名单的非本市户籍人员可在沪报考:
(1)考生父母双方或一方是经市政府合作交流办认定的各地来沪投资企业工作人员,且考生须是参加本市中考并具有本市高中阶段完整学习经历的应届毕业生或2019年已列入本市高考报名库的往届毕业生;
(2)考生为梅山、大屯、鲁矿三地上海后方基地单位职工子女,须参加本市中考且本市高中阶段学校毕业。
下列人员不属于报考对象
(一)具有高等学历教育资格的高校在校生,或已被高校录取并保留入学资格的学生;
(二)高中阶段学校非应届毕业的在校生;
(三)在高中阶段非应届毕业年份以弄虚作假手段报名并违规参加普通高校招生考试(包括全国统考、省级统考和高校单独组织的招生考试)的应届毕业生;
(四)因违反国家教育考试规定,被给予暂停参加普通高校招生考试处理且在停考期内的人员;
(五)因触犯刑法已被有关部门采取强制措施或正在服刑者。
其他报名要求
(一)按教育部规定,不参加2020年本市普通高校考试招生直接办理录取手续的保送生、运动训练、武术与民族传统体育专业和高水平运动队中的单招考生,也必须办理报名手续。
(二)中高职教育贯通培养模式试点、中等职业教育—应用本科专业贯通培养模式试点(即中高职贯通、中本贯通)需办理转入高等学校手续的学生也须根据上海市教育考试院的具体安排办理报名手续。
(三)根据国务院和本市高考改革相关规定,2020年本市统一高考科目为语文、数学、外语3门,不分文理。秋季统一高考外语科目考试实行一年两考,考试时间分别为1月和6月,其中1月的外语科目考试即为2020年春季考试外语科目考试。外语科目的考试语种分设英语、俄语、日语、法语、德语、西班牙语等6种,由报考学生任选1种,两次外语科目的考试语种必须一致。
(四)春季考试招生报名考生不含本市中等职业学校(含中专、职校和技校,下同)的应届毕业生。
(五)本市户籍和符合非本市户籍在沪报考条件的2020年中等职业学校应届毕业生,在5月招收中等职业学校应届毕业生考试和秋季统一高考中,只能选择其中一次参加考试。
(六)考生为持有积分未达到标准分值的《上海市居住证》持证人的同住子女,且参加本市全日制普通中等职业学校自主招生考试并完成全日制中等职业教育完整学习经历的毕业生,其中应届毕业生只可参加3月专科层次依法自主招生考试和5月招收中等职业学校应届毕业生考试的专科层次录取,往届毕业生只可参加3月专科层次依法自主招生考试。
(七)具有本市户籍,入伍前具有高中阶段毕业学历的2018、2019年退役士兵报考相应考试须按规定完成报名。
(八)本市内地新疆、西藏中职班应届毕业生(名单由市教委锁定)只可报名参加3月专科层次依法自主招生考试。
(九)《上海市居住证》持证人或同住子女在参加相应考试期间,持证人的《上海市居住证》必须在有效期内;在沪台胞考生所持《台湾居民来往大陆通行证》(即台胞证),香港、澳门特别行政区永久居民身份考生所持永久性居民身份证、《港澳居民来往内地通行证》,均必须在有效期内。
(十)18至24周岁男性公民须经查验兵役证(符合报名条件的外国侨民、在沪台胞、香港及澳门特别行政区永久居民身份除外)。
(十一)考生应在规定时间内完成网上报名手续及相关资格审核,各类考生报名条件参见附件1至4。考试与志愿填报时间以相关后续文件为准。
外省市生源考生户籍处理规定
根据市公安局《关于妥善处理被本市普通高校录取的在沪借考的外地生源学生的户口迁移问题的通知》(沪公治通〔2007〕85号),2020年非本市户籍在沪报考对象被本市普通高校录取后不再办理户口迁移手续,学业结束后按非上海生源户籍规定处理。
2020年在沪报考普通高校条件一览表
(秋季统一高考)

▲注:18至24周岁男性公民须经查验兵役证(符合报名条件的外国侨民、在沪台胞、香港及澳门特别行政区永久居民身份除外);各类证件须在有效期内。
2020年在沪报考普通高校条件一览表
(春季考试)

▲注:春季考试报名考生不含本市中等职业学校(含中专、职校和技校)的应届毕业生;18至24周岁男性公民须经查验兵役证(符合报名条件的外国侨民、在沪台胞、香港及澳门特别行政区永久居民身份除外);各类证件须在有效期内。
2020年在沪报考普通高校条件一览表
(专科层次依法自主招生考试)

▲注:18至24周岁男性公民须经查验兵役证(符合报名条件的外国侨民、在沪台胞、香港及澳门特别行政区永久居民身份除外);各类证件须在有效期内。
2020年在沪报考普通高校条件一览表
(招收中等职业学校应届毕业生考试)

▲注:18至24周岁男性公民须经查验兵役证(符合报名条件的外国侨民、在沪台胞、香港及澳门特别行政区永久居民身份除外);各类证件须在有效期内。
来源:周到上海 作者:李星言
