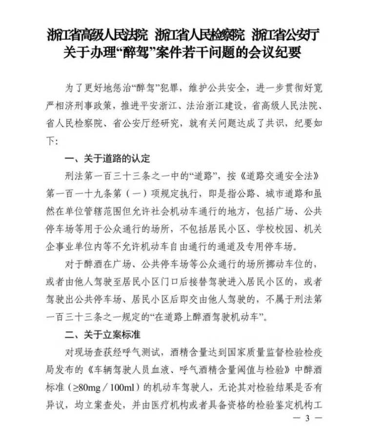
据媒体报道,2019年10月8日,浙江省高级人民法院、浙江省人民检察院、浙江省公安厅在《关于办理“醉驾”案件若干问题的会议纪要》中强调“对于醉酒在广场、公共停车场等公众通行的场所挪动车位的,或者由他人驾驶至居民小区门口后接替驾驶进入居民小区的, 或者驾驶出公共停车场、居民小区后即交由他人驾驶的,不属于刑法第一百三十三条之一规定的‘在道路上醉酒驾驶机动车’”。


▲媒体报道的《关于办理“醉驾”案件若干问题的会议纪要》的截图
9日,记者在浙江法院网等官方网站上,并未找到上述《关于办理“醉驾”案件若干问题的会议纪要》原文,但在浙江法院网官方网站“权威发布”栏目下的“规范性文件”中找到了一则《印发<关于办理“醉驾”案件的会议纪要>的通知》(以下简称《通知》)。

▲《印发<关于办理“醉驾”案件的会议纪要>的通知》中的相关表述
记者注意到,实际上,这则《通知》是浙江省高级人民法院、浙江省人民检察院、浙江省公安厅于2017年1月17日下发的。
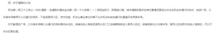
《关于办理“醉驾”案件的会议纪要》第四条“关于道路的认定”是这样表述的:
”刑法第一百三十三条之一中的“道路”,按道路交通安全法第一百一十九条第(一)项规定执行,即是指公路、城市道路和虽然在单位管辖范围但允许社会机动车通行的地方,包括广场、公共停车场等用于公众通行的场所,不包括居民小区、学校校园、机关企事业单位内等不允许机动车自由通行的通道及专用停车场。
对于醉酒在广场、公共停车场等公众通行的场所挪动车位的,或者由他人驾驶至居民小区门口后接替驾驶进入居民小区的,或者驾驶出公共停车场、居民小区后即交由他人驾驶的,可以不作为犯罪处理。“
消息一出,立刻引发舆论热议。 有网友认为:“这个文件等于变相给醉驾者一个信息,进入小区不算醉驾,变相增加了行人可能遭受醉酒驾车者造成伤害的风险。”

也有网友认为,该文件让醉驾相关管理更加人性化了:“因为在停车场挪个车,或者是到小区入口开进地下车库,也算作酒驾,太‘死规定’了。”
还有网友担心,该文件执行后,小区内因司机醉酒发生车祸的责任该如何界定?
甚至,还有市民刷出了#心疼吴京#的标签。据此前媒体报道,2006年,演员吴京曾因酒后驾车被拘。根据当时吴京的描述,他是在等待司机的过程中,因“不到5米”的挪车行为而被拘。


对于这一网友热议的问题,记者咨询了刑事辩护律师、上海新惟律师事务所律师樊颙。
记者:浙江出台相关文件后,对此后发生在小区等场所的醉驾行为会有何影响?
樊颙:在实践过程中,我们习惯将此类文件称之为规范性文件,具有一定的指导意义。该规范性文件,对于“醉驾入刑”相关管理会产生较大影响。
而且,这种影响不仅仅发生在浙江,还可能在全国范围内出现“涟漪效应”。
记者:具体到浙江地区,该文件会产生怎样的影响?
樊颙:依照此文件,在浙江,醉酒司机在小区内开车不再需要承担刑事责任。一旦醉酒司机在小区内部发生机动车事故,当事司机很可能不再需要承担刑事责任,仅需承担民事责任。
其次,该文件可能会引发很多后续争论,比如如何定性什么是小区内部道路?是依照地理位置还是按照建筑形式?如何定性何为广场?何为公共停车场?
此外,该文件还会引发人们对“道路”概念的困惑。如果小区内部道路不算道路,那出现的机动车事故是否还算道路安全事故?是否还需经由警察处理?是否还需由保险公司承担赔付责任?
记者:对于全国其他地区,该文件会产生怎样的影响?
樊颙:这一则由浙江省高级人民法院、浙江省人民检察院、浙江省公安厅共同发布的文件,它是一则局限在浙江省内的规范性文件。
因此,该文件即使实施,也只应用于浙江省内。在全国其他地区,小区内醉酒驾车依然属于“醉驾”。
来源:周到上海 作者:张益维
