9月17日,第21届中国国际工业博览会(以下简称“工博会”),在国家会展中心(上海)拉开帷幕。
在今天上午举行的开幕式上,第二十一届“中国国际工业博览会大奖”(简称“CIIF大奖”)正式揭晓。
据了解,10家CIIF大奖获奖企业涉及“全球第一”、“国际首创”、“达到世界先进水平”等,在工业领域关键环节取得了重大进展,打破了相关行业国外企业的垄断局势。
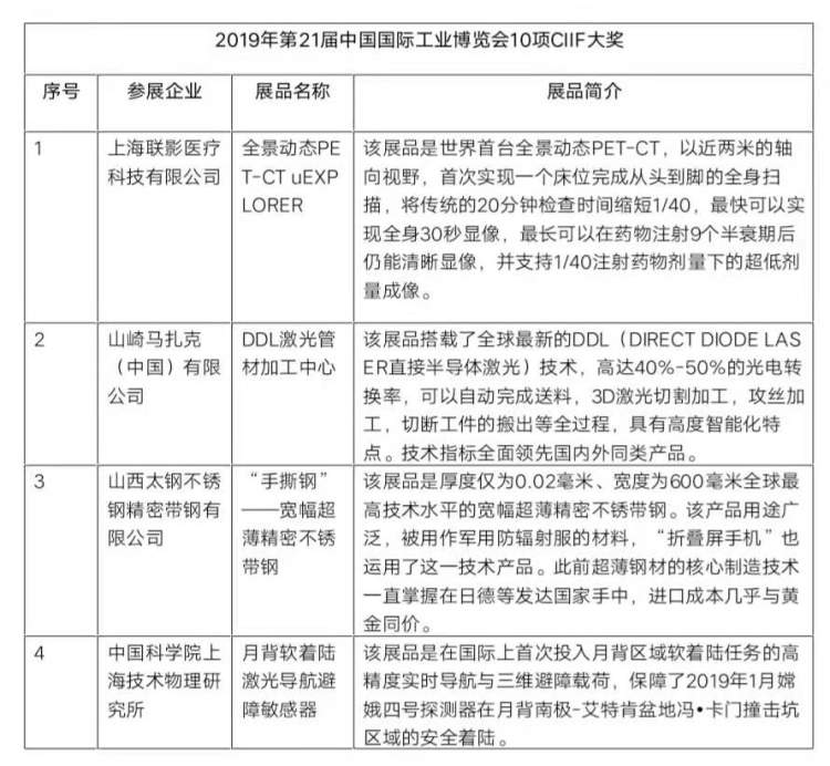
以获奖的上海联影公司的全景动态PET-CT uEXPLORER为例,它在全球首次实现全身多组织器官的4D高清动态成像,可实现1.94米长的轴向视野。2018年12月,它获得美国FDA批件,首台设备出口美国享受了美国海关零关税优惠。
山崎马扎克(中国)有限公司的DDL激光管材加工中心,搭载了全球首款DDL(直接半导体激光)激光发生技术,能耗更低,光电转化效率更高,具有高度智能化功能,可以广泛应用于原材料、板材切割加工的各行各业。
此外,山西太钢不锈钢精密带钢有限公司的宽幅超薄精密不锈带钢——“手撕钢”也获得了大奖。据悉,山西太钢是唯一能够批量生产600毫米宽幅不锈钢精密箔材产品的企业(国外400毫米宽),不仅实现替代进口,而且已经逐步实现了出口。
今年,在工博会评奖指导委员会的指导下,工博会评奖部在评奖模式、奖项设置、奖项宣传等方面进行了改革创新和优化。修订了评奖管理办法,将奖项名称调整为“中国国际工业博览会大奖”(简称“CIIF大奖”),并规定每年度颁奖数量不超过10项(含10项)。
还拓展了参评渠道,将原有的企业“自主申报”模式引入新的“推荐制”模式,加强与国内外行业协会及招展单位合作;组建了“中国工博会评奖专家委员会”,严格把关评奖各环节,提升评审工作权威度和影响力。
据工博会评奖部介绍,第二十一届中国国际工业博览会共受理319件展品参评,通过各招展部门初审后,筛选出310件展品进入专家评审阶段;后经专家网上评审、“分擂台”答辩评审、专家委员会综合评审、评奖指导委员会审定,参考媒体界、青年网民及社会大众等近2万人针对展品特色参与网上投票的结果,最终评选出10项CIIF大奖。
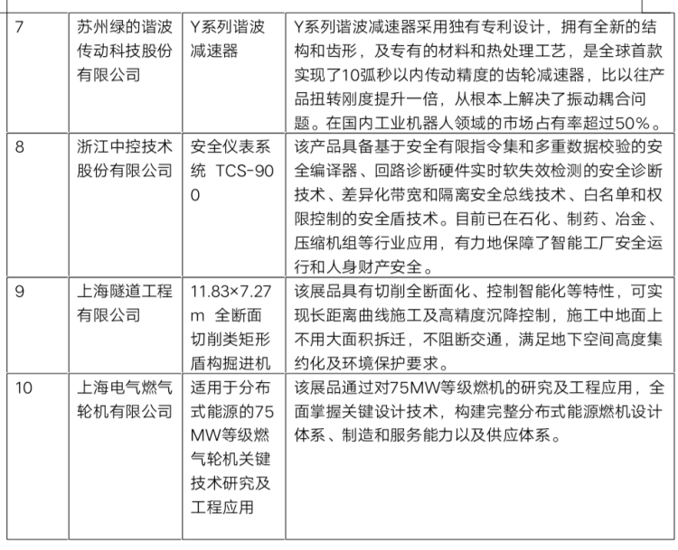
10项CIIF大奖名单如下



来源:周到上海 作者:潘文
