今年第9号台风“利奇马”正变得越来越危险。
昨天深夜23时,“利奇马”加强为超强台风级。
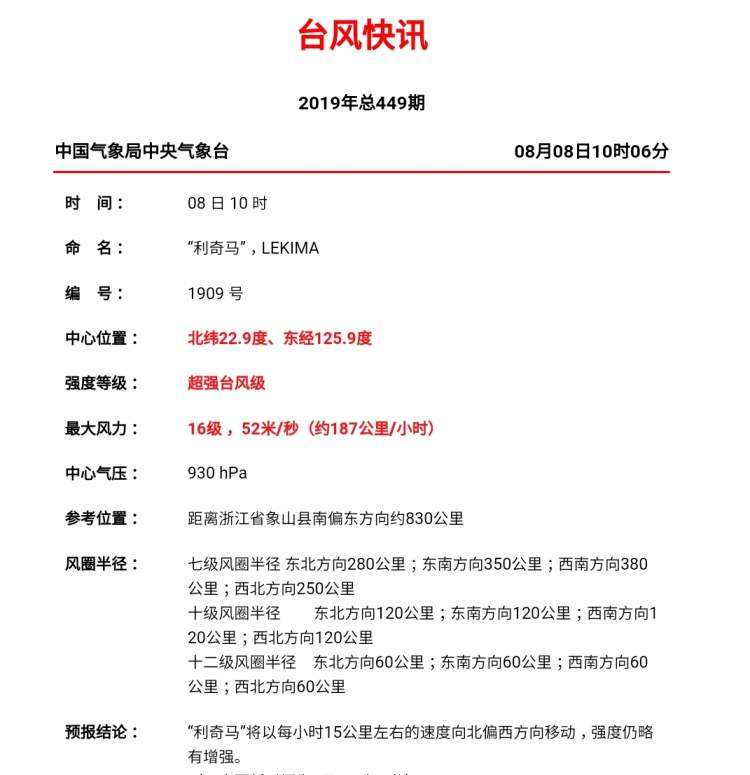
今天上午10时,中央气象台发布台风橙色预警:今年第9号台风“利奇马”于(超强台风级)今天(8日)上午10点钟位于浙江省象山县南偏东方大约830公里的台湾以东洋面上。

预计,“利奇马”将以每小时15公里左右的速度向北偏西方向移动,逐渐向浙江沿海靠近,10日白天将在浙江中北部一带沿海登陆(台风级或强台风级13-15级,40-48米/秒);但也有可能在浙江近岸海面北上。
尽管被人们期待着能东移向海面偏去,但“利奇马”从昨天到今天,预计路径一直都显示可能穿过上海。不过,预计登陆点却大幅度北调,这意味着“利奇马”的登陆点离上海更近了。

上海中心气象台消息,根据最新的台风集合预报分析,“利奇马”的登陆点又已经从浙江中部北移至浙江中北部,一方面中心螺旋雨带离上海更近,另一方面,北调以后,他将避开台湾中央山脉,导致登陆时保持原始能量,带来更大的风雨影响。
受“利奇马”影响,9 日开始本市有明显的风雨天气
大风:9 日开始本市风力逐渐增大;9~11 日陆地最大阵风8~10 级,长江口区西部和沿江沿海地区10~11 级,长江口区东部11~12 级,洋山港区和上海市沿海海面阵风12~14 级;11 日夜里起风力逐渐减小。
降水:9 日白天开始本市将出现分散性阵雨,夜里起降水明显。强降水主要集中在9 日夜里到11 日上午,雨量可达暴雨,局地大暴雨,预计过程雨量120~180 毫米,个别站点可达200 毫米以上,最大小时雨强40~60 毫米。11 日中午开始降水减弱。
中国天气网消息,上海9日20时-12日02时可能处于大风区,10-11日航班可能大面积取消。
(综合上海预警发布消息)
来源:周到上海 作者:徐妍斐
