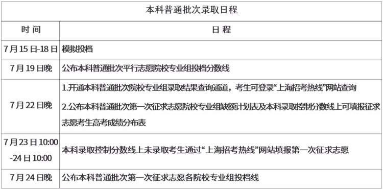
上海市高校招录下周一起开始本科普通批次录取 徐斌忠 思媛 2019-7-13 来源:周到上海 2019年上海市普通高校招生本科普通批次录取工作,将于7月15日至7月30日(含两次征求志愿)进行,该批次实行平行志愿投档。 今年共有528所院校(1070个院校专业组)参加本科普通批次招生。 为确保投档录取工作顺利,市教育考试院将组织招生院校开展模拟投档,并于7月19日正式投档,当晚公布本科普通批次各院校专业组投档分数线。招生院校将按照公布的《招生章程》进行专业录取。 本科普通批次具体录取日程如下: 来源:周到上海 作者:徐斌忠 思媛 赞一个 (0)