夜深了,蜜桃弟弟驾车回家途中,在车上放起了我女神田馥甄的《还是要幸福》。
当听到“你留下来的垃圾 我一天一天总会丢完的”这句时,蜜桃弟弟很好奇丢之前做好垃圾分类了吗?这么多前男友的垃圾,要一个个分类,真的丢得完吗?😳
突然蜜桃弟弟打了个冷颤,想起了今天家中的垃圾还没有分类!OMG~😱
吓得赶紧踩了个刹车!

自从7月上海正式进入垃圾分类时代,全上海市人民都加入了“你是什么垃圾”豪华套餐。
😯😯😯
每次扔垃圾前都要想想这是什么垃圾,紧张程度弄得蜜桃弟弟连听歌都不能好好听了!在歌词中听到一个“垃圾”都想给它分分类!😫
本期《蜜桃车证》就为大家盘点下这些歌词中出现的垃圾,你分对了吗?
干垃圾篇
#糖果纸#
梁静茹《可乐戒指》:“你用吃完的糖果纸 那是你的方式 默默地写下你发誓”
点评:
糖果纸属于干垃圾哦~不过如果里面还包了糖的话,要把糖丢进湿垃圾桶,再把糖果纸丢进干垃圾桶。
当然啦,如果你可以像歌词中所写的那样,用糖果纸写下告白送给对方,就可以废物利用,免去丢垃圾这个步骤~😏

#纸巾#
余文乐《纸巾》:“能随时让你伸手可得到就如纸巾 吸走每串每串眼泪是责任”
点评:
余文乐的这张吸满了眼泪的纸巾,很多人觉得湿垃圾,错了!☝️
在垃圾分类中,纸巾是一个一直会让很多人混淆的东西。
很多人会觉得湿纸巾属于湿垃圾,但是在这里敲黑板了!只要是纸巾,不管干纸巾还是湿纸巾都属于干垃圾,可不要被名字误导了!👉👈

#口香糖##香烟#
刘若英《口香糖》:“口香糖在嘴里 总是忘了吐掉 香烟燃烧到尽头 随手就丢掉”
点评:
口香糖吐之前应该找对垃圾桶哦!💃
很多人认为会认为口香糖既然是吃的,当然应该放到湿垃圾桶。其实并不是这样,嚼过的口香糖里面含有橡胶成分,很难再生循环利用,属于干垃圾。
抽过的香烟,毋庸置疑,属于干垃圾,丢!🤜

湿垃圾篇
#糖果#
周杰伦《甜甜的》:“我轻轻地尝一口 你说的爱我 舍不得吃会微笑的糖果”
点评:
舍不得吃的糖果会化掉哦!尤其是这么炎热的夏季,糖果放久了就坏了要扔掉。🍬🍭
糖果这么黏嗒嗒的食物,明显湿垃圾,丢进湿垃圾桶准没错~

#花#
张学友《我等到花儿也谢了》:“你知不知道 你知不知道 我等到花儿也谢了”
点评:
学友大哥这首经典情歌让无数人潸然泪下!😭
不过哭归哭,歌词里提到的谢了的花,你知道算什么垃圾吗?🌹
在湿垃圾分类中,有一栏是花卉植物:家养绿植、花卉、花瓣、枝叶……
所以,当鲜花枯萎凋谢的时候,应及时将掉落的花瓣收集起来,投放到湿垃圾桶,避免腐烂发霉。

#巧克力#
杨丞琳《芥末巧克力》:“芥末巧克力 眼泪一滴 甜蜜无比”
点评:
加了芥末的巧克力如果吃不下可不要硬吃哦!丢掉吧~🍫
巧克力和糖果一个性质,明显湿垃圾~
同样的,扔巧克力的时候,要把巧克力包装纸扔进干垃圾桶,巧克力扔进湿垃圾桶。

可回收垃圾篇
#旧报纸#
潘玮柏《机会》:“像旧报纸 飘过了大街 这个画面跟离别很对味”
点评:
首先要批评这个行为,旧报纸不可以随意丢弃,更何况飘上大街。❌
所以大家在大街上若是看到旧报纸,可以将其投入至可回收垃圾桶中。
可回收物垃圾的定义是适宜回收循环使用和资源利用的废物。♻️
其中有一条提到了纸类:未严重玷污的文字用纸、包装用纸和其他纸制品等。如报纸、各种包装纸、办公用纸、广告纸片、纸盒等。

#酸奶盒#
林俊杰《爱情yogurt》:“在冰箱的yogurt 零下4度C 你说那味道刚刚好”
点评:
JJ保存酸奶的方法很科学~😋
不过如果你没有将酸奶保存在合适的温度的话,酸奶就会变质,就要扔掉啦!
坏了的酸奶的的处理方法,是将酸奶液体倒入水槽,而酸奶盒子用清水洗净后投入可回收垃圾桶。

#旧包#
陈奕迅《你的背包》:“你的背包 背到现在还没烂 却成为我身体的另一半”
点评:
这是什么材质的包呀?背了这么久还不烂,告诉蜜桃弟弟,我也要去买一个!😍
当然现实中大家背久了的包一定要更换,那么不要的包该扔进哪个垃圾桶呢?
可回收垃圾的定义中有一条是织物:旧纺织衣物和纺织制品,主要包括废弃衣服、毛巾、书包、鞋等。
所以旧包当然该扔进可回收垃圾桶啦~

有害垃圾篇
#前男友#
曾静玟《前男友》:“明知道应该就让你从此像家人 为什麽对过去还有说不出的恨”
点评:
分手后还令你念念不忘的前男友,应该果断弃之!😡
明显是有害垃圾,丢掉!

(此处开个玩笑~🤣有害垃圾的分类原则还请大家自行查询哈)
汽车上的垃圾分类
不过不能忘记我们是一档汽车类主题的节目,听完了上面这么多好听的歌之后,节目的最后我们来一起盘点下“汽车上的垃圾分类”。
上海实施的垃圾分类规定主要是针对生活垃圾这个种类,而除了基本的生活垃圾之外,还有很多垃圾种类的分类也很难辨别。
就像汽车用品废弃物严格意义上并不属生活日常垃圾,但其可回收利用程度高,了解其垃圾类别还是很有必要滴。
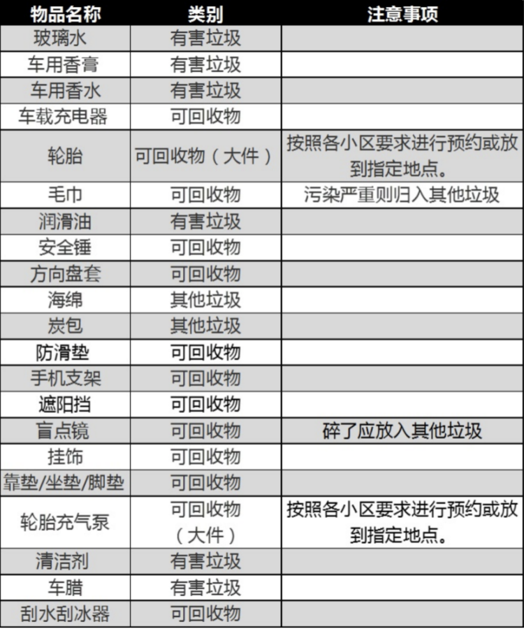
汽车垃圾可分为可回收垃圾,有害垃圾,其他垃圾和大件垃圾四个大类。

常用汽车用品中像是用完的靠垫脚垫、安全锤、方向盘套等都属于是可回收垃圾。
汽车轮胎、轮胎充气泵虽然也可以回收,但是归属在大件垃圾中,需要参考小区的要求摆放在指定位置。
车用香水、润滑油、清洁剂、玻璃水等化学品属于有害垃圾。
其他容易混淆的还有毛巾,用来擦车的毛巾是可回收垃圾,但是擦了机油等化学品就归属于有害垃圾的范畴。

好啦~本期的《蜜桃车证》就到这结束了,蜜桃弟弟要继续开车啦,回家把今天的垃圾分好类丢掉!
我们下期再见~拜了个拜
👋👋👋
来源:周到上海 作者:丁逸峰
