今年新增了哪些招生专业?在上海地区的招生计划是怎样的?……2019年高考进入倒计时。对于有意向报考浙江大学的上海考生,对于该校今年招生政策的具体信息,想必颇为关注。
快来看一看,浙江大学本科招生处负责人的详细解读吧:
两个联合学院继续在上海招生
今年,浙江大学爱丁堡大学联合学院、浙江大学伊利诺伊大学厄巴纳香槟校区联合学院将继续在上海招生。
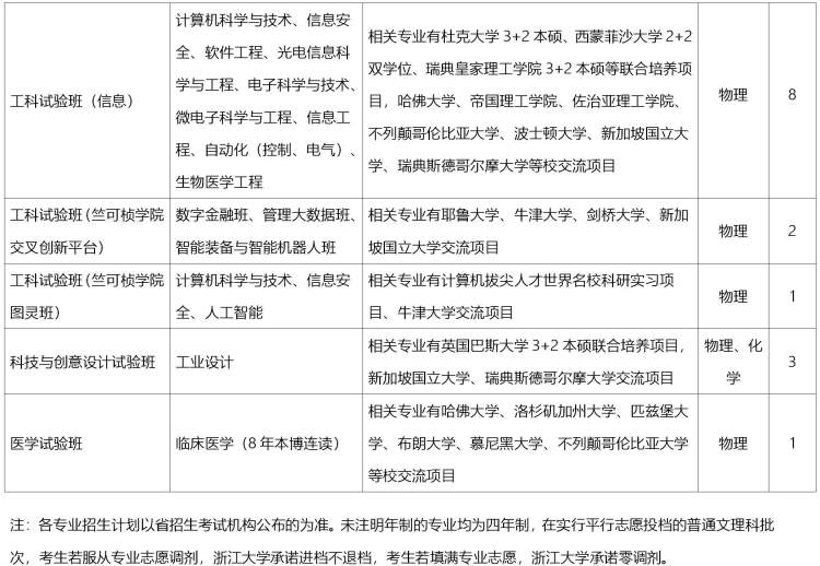
2019年浙江大学新增机器人工程和人工智能专业。设立由竺可桢学院和计算机学院共同培养的“图灵班”,该班由全职加盟浙大的图灵奖获得者Whitfield Diffie教授领衔授课。
与此同时,竺可桢学院今年社科平台招生专业也有变化,新设立了数字金融、智能财务等多个专业供考生们选择。


今年新设立卓越人才培养班
浙江大学本科生招生处处长朱佐想介绍说,2019年浙江大学招生规模与2018年持平,学校将继续按照人文、社科、理、工、农、医、艺术、科技与创意设计等26个类别实行大类招生。
朱佐想提醒,想报考浙江大学王牌工科专业的同学,今年也可以重点关注专业大类卓越人才培养班的招生。
2019年,新设立的卓越人才培养班借鉴竺可桢学院精英人才培养方式,吸引专业志向明确的优秀考生报考,每班将招收15-20人不等,独立编班、设置独立培养方案。
每位本科生都有出国交流机会
谈到浙江大学的人才培养特色和优势,朱佐想说,学校承诺为每位本科生在校期间提供一次海外高水平大学的交流学习机会,并在经费资助等方面提供有力保障。2018年浙江大学本科生海外交流率已达74.4%,在全国高校中名列前茅。
面对考生与家长们最为关心的专业确认问题,朱佐想介绍说,每位浙大同学有两次主修专业确认机会、一次转专业机会。学校在资源许可的情况下,将最大限度满足学生的专业选择需求。
从2018年开始,浙大已经在开设一批微辅修项目,构建学生无门槛自主修读、多样成长、多元学习的生态环境。
浙大上海籍本科毕业生前景广阔
据了解,上海一直以来是浙江大学招生生源优质省份,上海籍本科毕业生就业及深造前景广阔。
以2016至2018年数据为例,有56%的同学选择了本科毕业后继续深造,其中境内深造的毕业生中,有86.96%的同学被境内“双一流”高校(A类)以及上海航天技术研究院、中国科学院(包括中国科学院大学)等单位录取。
选择境外深造的毕业生,有53.97%的同学被世界100强高校录取。

关于浙大:知道多一点
在国家公布的“双一流”建设名单中,浙江大学入选一流大学建设高校(A类),18个学科入选一流建设学科,居全国高校第三。
在教育部第四轮学科评估中,浙江大学A类学科数居全国高校第一。
根据2019年3月ESI公布的数据,学校8个学科进入世界学术机构排名前1‰,居全国高校第一;5个学科进入世界学术机构排名前50位、7个学科进入世界学术机构排名前100位,均居全国高校第二;1个学科进入世界学术机构排名前万分之一,居全国高校第三。
浙江大学校友中当选为两院院士的有200余人,其中改革开放后本科毕业于浙江大学的学生当选两院院士的数量在全国位居第一。
近年来,浙江大学国际化办学能力不断增强,学校专门设立国际校区,创新采用“一对多”合作办学模式,与多个国际一流合作伙伴共建若干联合学院。
浙江大学选择与全球顶尖大学合作,学生可同时获得浙江大学与合作大学双学位。
同时,学校还在扩大国际交流、联培项目,比如英国帝国理工“4+1”项目、美国康奈尔大学“2+2”双学士学位项目、美国伊利诺伊大学厄巴纳香槟分校“3+2”本硕联培项目,这些联培项目的招生也将在各省市的招生目录中有所体现。
来源:周到上海 作者:徐斌忠
