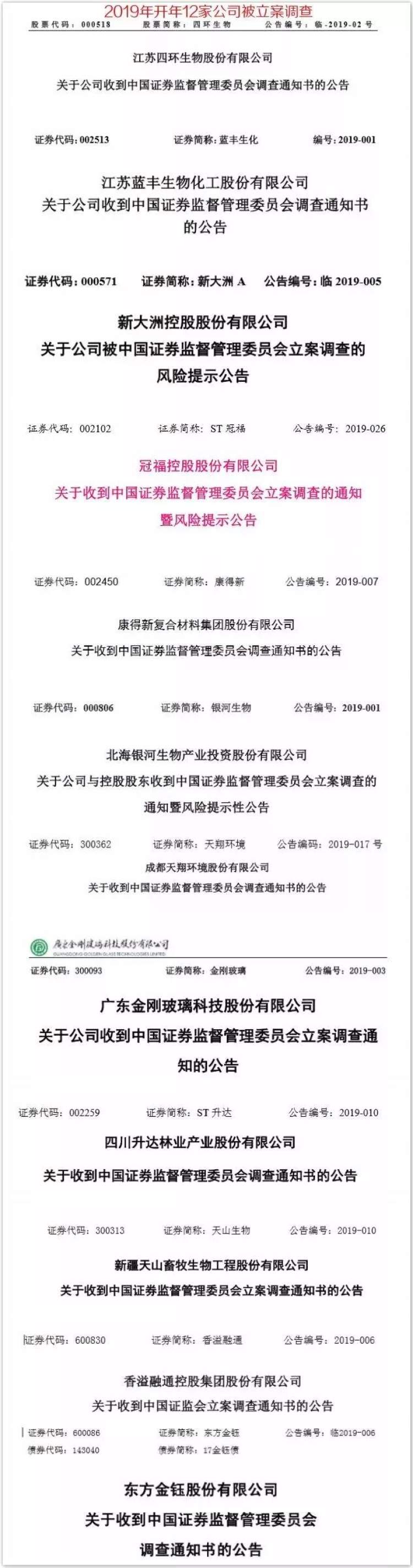
1月25日,刚宣布被证监会立案调查的5家公司股票集体跌停。眼看着要过年了,一些上市公司估计年关难过。这5家公司同一天公告因涉嫌信息披露违法违规遭证监会立案调查,分别为金刚玻璃(300093)、天翔环境(300362)、ST升达(002259)、天山生物(300313)和银河生物(000806)。据同花顺IFind统计,2019年以来,17个交易日已有12家A股公司因信披原因被立案调查,其中10家来自深交所,2家来自上交所。
“随着注册制渐行渐近,在鼓励市场化重组的同时,信息披露监管严格起来,上市公司需及时公正地信息披露,否则被调查就麻烦大了。”一位董秘表示。

12家被立案调查公司各种怪相
最新5家被立案调查的公司中,银河生物是在24日午间休市的时候公告的。因为被立案调查,早盘还一度冲击涨停的银河生物,午后开盘直接奔跌停,最终以跌停收盘,上演天地板,可见立案调查之影响。
由于公司与控股股东银河天成集团因涉嫌信息披露违法违规遭证监会立案调查,银河生物周五再度跌停。而此前公司因持有已获得国内工业大麻花叶加工许可资质的汉素生物股权而股价大涨。
今年被立案调查第一股四环生物(000806),此次被调查由证监会稽查总队直接启动,而非江苏证监局发起,可能案情重大复杂。
另一家被立案调查的东方金钰(600086),号称“A股翡翠第一股”,由云南首富掌舵,目前资金链断裂,僵持1年之久的收购重组案“流产”,股价25日创出历史新低3.19元。
太平鸟(603877)情况有点不同,公司实际控制人张江平、张江波被证监会立案调查,是因与一致行动人涉嫌超比例持有宁波中百股票未披露且在限制期内违规交易。立案调查事由不涉及公司,不影响公司日常生产经营。但这并不意味着公司不受牵连。

一旦被立案调查诸多不能
一般情况下,上市公司被立案调查,说明问题较严重,调查结果出来之前会持续影响公司。从以往案例看,经过一段时间后,被立案调查的结果有:
1、最严重的被强制退市,主要依据2014年10月17日发布的退市新规,已经出现的有博元投资、欣泰电气等。
2、公司顶格处罚,相关当事人市场禁入:如ST雅百特被处以60万元罚款,直接负责人被处以30万元顶格罚款和终身市场禁入。
3、公司30-60万元罚款,相关责任人3万-30万元罚款。
4、不处罚,以违法事实不成立结案。这种情况比较少。
而在上市公司被立案调查期间,结果尚未出来前上市公司诸多“不能”:
1、不能公开发行证券,包括可转债和优先股。
且根据《上市公司证券发行管理办法》规定,上市公司公开发行证券的条件之一,是上市公司及其现任董监高最近三十六个月内未受到过证监会的行政处罚。并且,上市公司或其现任董事、高级管理人员存在因涉嫌犯罪被司法机关立案侦查或涉嫌违法违规被证监会立案调查情形的,不得公开发行证券。这也意味着,太平鸟也有制约。
2、不能进行收购大股东资产的重大资产重组;
3、不能发行股份购买资产,
4、上市公司被立案调查期间,大股东不能减持;董监高被调查期间,董监高不能减持。除此之外,根据规定,如果上市公司因为相关重组事宜被立案调查,则时任做出承诺的上市公司董监高以及交易对方都不能转让持有公司的股份。

据悉,立案调查期间,上市公司基本上处于缄默期,资本运作被束缚,生产经营难免受影响。证监会立案调查结果又通常存在变数,有的2年才出结果,有的半年就有了结论。所以被立案调查的上市公司,股价往往备受煎熬。
来源:周到上海 作者:曹西京
