近日,民航华东地区管理局在其官网发布了《民航华东地区管理局关于2018年行政处罚实施情况的通报》。《通报》中说,2018年,民航华东管理局按照“全覆盖、零容忍、严执法、重实效”的原则,在本执法年度共实施32宗36起行政处罚。都是为何进“小黑屋”的呢?
行政处罚主要包括:警告、罚款、暂扣许可证和暂扣执照。去年的行政处罚中警告11起,罚款18起,警告并罚款1起,暂停许可2起,暂扣执照3起,暂扣执照并罚款1起,年度罚款总额272800元。


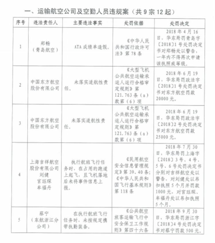
在这份处罚名单中,运输航空公司及空勤人员违规案有9宗12起。其中就包括:吉祥航空在执行航班飞行任务时,在占用的跑道上起飞,且飞机落地后未将事件信息上报。3名飞行员均被吊扣执照5个月。




此外,还有机场管理机构违规案11宗11起、维修单位及维修人员违规案5宗6起、通用航空公司及个人违规案7宗7起。
民航华东地区管理局在《通报》中也表示,2019年将继续严格查处违法行为,并强化运用信用管理与联合惩戒措施,监督民航企事业单位有效履行安全生产主体责任,维护民航华东地区的航空秩序。
来源:周到上海 作者:胡迎
