如果不是27日传遍各群的一张截图,很多人还以为由于美股大涨A股也有可能表现。但受“子公司总经理和党委书记被停职”消息影响,12月27日下午开盘后,中国石化(600028)股价突然跳水,最终收盘大跌6.75%,报5.25元/股,A股市值没了400多亿元。由于中国石化占上证综指权重2% ,其跌也拖累了上证指数。

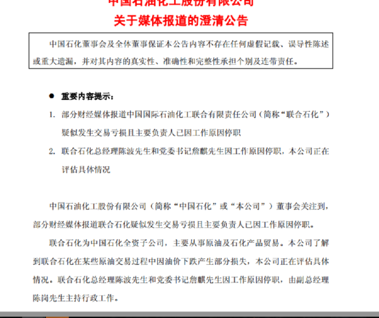
12月27日晚间,中国石化公告,公司了解到子公司联合石化在某些原油交易过程中因油价下跌产生部分损失,公司正在评估具体情况。联合石化总经理陈波和党委书记詹麒因工作原因停职,由副总经理陈岗主持行政工作。目前,公司生产经营情况一切正常。

“看来,事出有因。”市场人士称,这就是周四下午中国石化突然放量下跌的导火线。当天,中石化全天成交额高达23.21亿元,而今年以来其日成交一般只有几亿元。同时,中国石化H股也大跌4.68%。
资料显示,联合石化是1993年2月成立的大型国际石油贸易公司,目前是中国石化的全资子公司,是中国最大的国际贸易公司。联合石化的经营范围包括四大板块,即原油贸易、成品油贸易、LNG贸易及仓储物流等国际石油贸易业务。
中国石化报11月15日刊发的《打造国际一流贸易公司服务能源安全》报道显示,联合石化目前是全球最大的原油贸易公司,2017年进口原油1.85亿吨,占中国原油进口总量的44%。
联合石化的这一事件,让很多人想起此前的中航油“陈久霖事件”。2003年起,陈久霖执掌的中国航油开始从事石油衍生品期权交易,2003年上半年一度盈利,但第四季度交易员判断错误,在国际油价上升的趋势中出售大量看涨期权,给中国航油带来了巨额亏损。
而今年9月底以来全球油价不断下跌,布伦特原油近3个月跌幅超30%。
“有些老司机年难过了。”市场人士表示,好不容易躲过今年市场上各种“雷”,没想到最后跌倒在权重股。
来源:周到上海 作者:曹西京
