11月17日,来自全国各地名院的院士、院长、医院管理者们云集申城。
复旦大学医院管理研究所发布了一年一度的复旦版《2017年度中国医院排行榜》和《2017年度中国医院专科声誉和综合排行榜》。

这是复旦大学医院管理研究所连续第九年发布“复旦版医院排行榜”。
先跟着周到君来看看上海医院有多牛!
此次,上海有18家医院进入医院排行榜前一百!

周到君来帮你们划重点!
1、 在中国医院排行榜前十甲中,上海有三家医院:瑞金医院、中山医院、华山医院。
2、 瑞金医院已经连续多次蝉联中国医院排行榜第四位,华东区上海医院NO,1
3、 上海这些医院比去年排位上升
仁济医院从去年的第22位,上升到今年的18位,超过了长海医院,成为上海排名第四的大牛医院
复旦大学附属妇产科医院从去年的第78位,上升到今年的72位
华东地区医院排名是这样的!

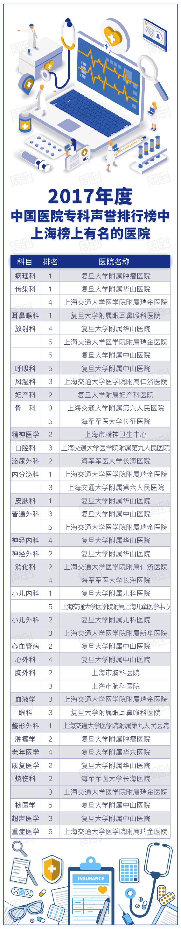
全国医院专科被很多人看作是疑难杂症的看病指南!
周到君也帮你整理好了,上海医院上榜名单!
只要进了全国专科医院排行榜前五名的科室,都是超级厉害的!

肿瘤医院的病理科、
华山医院的传染科和皮肤科、
瑞金医院的内分泌科、
耳鼻喉科医院的耳鼻喉科,
儿科医院小儿内科、
第九人民医院整形外科,
这六家医院七个专科连续蝉联全国No.1。
今年新增3个专科全国排名
周到君了解到,医院排行榜每年都在变化中,正在越来越全面!
2010年首个复旦版排行榜刚出炉时入选专科是27个专科,
2011年度将心胸外科分为心外科和胸外科;
2012年度增加了老年科和康复科;
2014年度增加了检验科、核医学科、超声科和烧伤科,
同年,为使排行榜更有看头和方便百姓看病,还依照国家行政区域划分增加了东北、华北、华东、华南、华中、西南和西北的区域性医院排行榜,即以7大地区分别作为独立的单元,评出各地区自己的专科声誉排名和综合实力排名;
2015年度新增急诊医学、重症医学、临床药学3个专业,评审学科数量达到了37个;
今年受评专科达到40个。

■复旦大学医院管理研究所所长高解春最新分析
今年新增生殖医学科、健康管理学科、变态反应科三个专科评选。
生殖医学科,已从原来的妇产科分离,并独立成科,规模大,科技含量高,将其入评更符合当今学科发展要求。

健康管理学科是一个跨学科的科,“健康中国2030”规划纲要成为今后15年推进健康中国建设的行动纲领后,健康管理学科显得尤为重要。
“健康管理”并非仅做些简单的体检,它涵盖慢病管理、慢病防治等内容,与百姓生活习惯、行为习惯,以及这些习惯与疾病的关系、疾病预防等息息相关;
健康管理学者应该依据大数据,把有碍健康的危险因素及时告诉大众。
变态反应科在我国是新兴学科,其实在发达国家如美国医院排行榜早在只有12个学科入评时,它就在其中了。变态反应性疾病即治疗各种原因引起的“过敏性疾病”的科室,涉及人体各个系统,如果某些疾病或症状久治不愈,很可能由过敏所致,请您就诊变态反应科。以往我国由于不太重视,很少独立成科,如今随着环境和生态的不断变化,变态反应科显得越来越重要,已引起人们的广泛关注。
专科排名首次引入“科研”分
复旦版《中国医院排行榜》第9次发布
已成为医院学科建设的一个标杆!
复旦版《2017年度中国医院排行榜》借鉴美国“最佳医院排行榜”。这份榜单由全国4630名最有名的院士、院长专家们共同投票,创下了历史新高。

来源:周到上海 作者:陈里予 孙国根
