“警医邮”服务点是本市公安交警部门会同医疗、邮政等部门联合打造的便民服务网点,把公安车驾管服务延伸到驾驶人体检医院,使市民群众在医院即可自主办理驾驶证申领、补换领等业务,享受体检、拍照、信息采集、业务办理等“一站式”服务。
自8月1日亮相申城以来,全市“警医邮”便民服务点已达11家,自9月17日起将增至20家,覆盖全市各个区。其中,浦东新区3家、崇明和徐汇各2家,其余各区各1家,为市民就近办理驾驶证业务提供更多便利。
业务网点扩容,多点可办免排队
推出“警医邮”服务后,全市可办理驾驶证业务的网点数量大幅增加。与开设在车管所、交警支队的窗口相比,“警医邮”网点可办理的业务种类相对集中,资源供给更为高效,覆盖全市、多点可办的网点布局不仅能满足群众就近办理需求,还可避免排长队等候等情况。
“警医邮”服务点现阶段可办理的驾驶证业务种类包括期满换证、遗失补证、损毁换证、转入换证、初领驾驶证申请、增加准驾车型申请6类。值得一提的是,原先只能在车管所三个分所办理的外省市驾驶证转入上海业务,也可在全市20家“警医邮”服务点办理,不用再去车管所扎堆。
信息联网传输,办事只进一扇门
大部分驾驶证业务需申请人提供驾驶证专用照片,有些还需提供《机动车驾驶人身体条件证明》,导致申请人需在照相馆、体检医院以及办证网点往返跑。“警医邮”将办证服务前移到医院,配备自助拍照机和业务受理机等设备,实现体检、照片、业务申请等信息一站采集、互联互通、网络核验,并通过远程集中受理、证件邮寄送达的方式,让“数据多跑路,群众少跑腿”,使办事群众只进一扇门便可提前享受多重服务,最大限度减少跑动次数和跑动距离。
“警医邮”服务点业务申请流程






线上线下互补,渠道选择更多元
“警医邮”的最大特点是为群众“一站式”提供体检、拍照、业务申请等多重便捷服务。除此之外,驾驶人也可结合实际自行准备好体检证明等材料,通过“车管到家”APP、“交管12123”APP、“互联网交通安全综合管理服务平台”等互联网平台在线申请或携带相关材料到车管所、交警支队窗口现场办理。
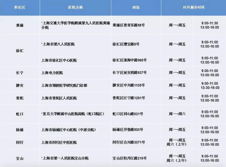
“警医邮”便民服务点一览表


Tips
“警医邮”便民服务热线:021-64882638
备注:标注*的网点为现已对外服务的网点,其余网点将于9月17日起对外服务。
来源:周到上海 作者:荣思嘉
