今日3•15,每年的这一天
小编就会相当重视自身的合法权益
小编认为,国家将3月15日定为消费者保障日
更多的是为了提醒消费者不要忘记维护自身的合法权益
那么今天,肯定会有各种企业、商品曝光
也许会有你平时吃的、用的各种品牌
3月12日,上海发布曝光了一批
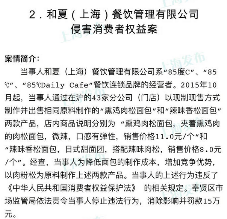
2017年度,侵害消费者权益的典型案例
▼▼

其中就有一家我们平时喜爱光顾的面包店85度C
因两款肉松面包的肉松造假而被罚款15万元!
▼▼


小编想了想,这两款肉松面包确实非常热销
常常是很快就会被卖光
而且85度C中也能直观的看到后厨烤制面包的过程
怎么都不会和造假有关系
于是,小编来到了85度C靖宇中路店
店内仍然有这两款肉松面包在售


小编观察到,虽然当天下午店内顾客也比较多,这两款面包的销量看来也不错,店员解释关于工商局曝光的事:
“这两款面包的肉松就是肉松,并不是肉粉松做的,对于电视上的曝光,是电视写错了,并不是上海40多家门店都这样制作了,而是只有一家店,不包含我们这一家。”
难道像85度C这样的连锁店进货渠道不是统一的吗?而且工商局的公开报道居然有写错这一说法?小编尝试这拨打该品牌的电话,却无法与该店取得联系。而且,根据公开报道,85度C使用肉粉松是2015年10月以后的,全上海43家门店统一作出的安排……无论怎么说,都和这位店员的说法相矛盾……
截稿前,小编还不清楚这家门店使用的究竟是不是真正的肉松。

那么,肉粉松和肉松究竟有什么区别呢?
小编查了一下这两种肉松的区别,根据一名福建罗源县某食品有限公司的一名生产商表示,肉松是由鸡肉、猪肉或牛肉类除去水分后制成的粉末,但肉粉松则是由豌豆粉混合了部分肉粉等制成,两者的制作成本和营养价值差距较大。添加豆粉越多就越便宜,相对来说,虽然豆粉不会对身体产生危害,但其营养价值会降低很多。
然而,85度C仍然是市民的首选面包店
出了这件事后,网友表示非常气愤!
在消费者合法权益日中
希望食品行业能够遵守市场竞争规则
共同维护消费者的合法权益!
下面,小编就搜集了一些维护消费者权益的实用电话
转发并收藏,让更多的人看到吧~








