如今,各类健康微信公众号已成为市民获取健康科普知识和医院便民服务的主渠道。哪些微信公众号更权威、更专业、更亲民、更“靠谱”?本市健康类微信公众号的发展状况与势头如何?在2月1日举行的首届“上海市十大健康微信公众号”发布会上解开了谜底。

■图片来源:视觉中国
“段涛大夫”、“上海第九人民医院”等10家来自上海卫生计生系统的个人或单位开设的公众号荣获“上海市十大健康微信公众号。
“恩哥聊健康”、“第一妇婴客服中心”等10家获提名奖;“复旦大学附属眼耳鼻喉科医院”、“集爱遗传与不育诊疗中心”等15家获入围奖。
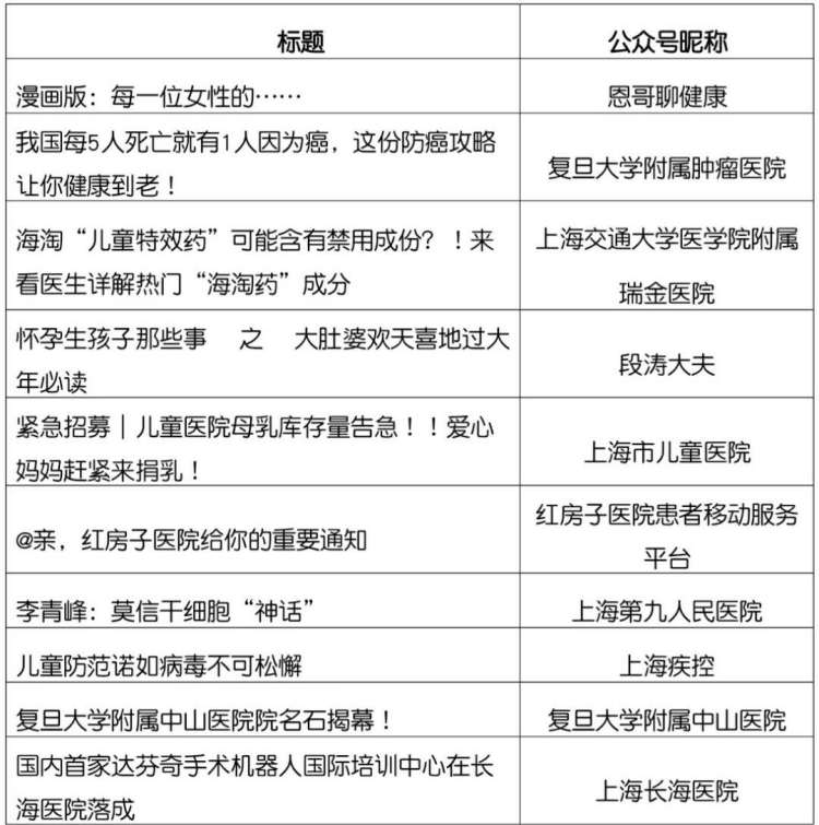
“复旦大学附属肿瘤医院”的“我国每5人死亡就有1人因为癌,这份防癌攻略让你健康到老!”等10篇文章入选“最具人气阅读榜单”。
刚刚荣获2017年上海政务新媒体最佳传播奖的“健康上海12320”获“特别贡献奖”。
2017年上海市十大健康微信公众号年度榜单如下↓↓
一、2017年上海市十大健康微信公众号(10家)
1、段涛大夫
2、上海第九人民医院
3、复旦大学附属肿瘤医院
4、上海交通大学医学院附属瑞金医院
5、复旦大学附属中山医院
6、复旦大学附属妇产科医院
7、上海疾控
8、上海市儿童医院
9、复旦大学附属华山医院
10、上海交通大学医学院附属仁济医院
二、2017年上海市十大健康微信公众号提名奖(10家)
1、恩哥聊健康
2、第一妇婴客服中心
3、复旦大学附属儿科医院
4、上海中医药大学附属龙华医院
5、上海长海医院
6、疾控U健康
7、华东疗养院
8、上海市长宁区妇幼保健院
9、上海儿童医学中心
10、上海市医务工会
三、2017年上海市十大健康微信公众号入围奖(15家)
1、复旦大学附属眼耳鼻喉科医院
2、集爱遗传与不育诊疗中心
3、上海市奉贤区中心医院
4、上海中医药大学附属岳阳医院
5、龙猫药师
6、上海药讯
7、上海市同仁医院
8、上海市胸科医院
9、上海市第十人民医院
10、上海市东方医院
11、上海市血液中心
12、朱鑫璞中风预防门诊
13、上海中医药大学附属曙光医院
14、浦东卫生计生
15、上海市同济医院订阅号
四、2017年上海市健康微信公众号特别贡献奖:
健康上海12320
五、2017年上海市健康微信公众号最具人气阅读榜单

会上,还发布了《2017年上海市健康微信公众号年度分析报告》。
作为国内首个政府部门组织的省级十大健康公众号推选,“上海市十大健康微信公众号”推选活动由上海市卫生计生委联合市政府新闻办、市网信办联合开展,旨在充分发挥新媒体传播优势,加强上海卫生计生行业新媒体阵地建设,搭建新媒体健康传播资源的共享平台。
活动于2017年9月启动,共有来自各区卫生计生委,三、二、一级医疗机构,公共卫生机构,以及医院科室、医务人员等开设的100多个公众号申报推荐。
经过上海市卫生计生委权威认定,并根据微信后台数据(粉丝数、阅读量、影响力),筛选出35个候选账号。
上海市健康微信公众号2017年累计阅读量超过5481万,相当于每个上海市民每人看了2一3次健康微信公众号。
