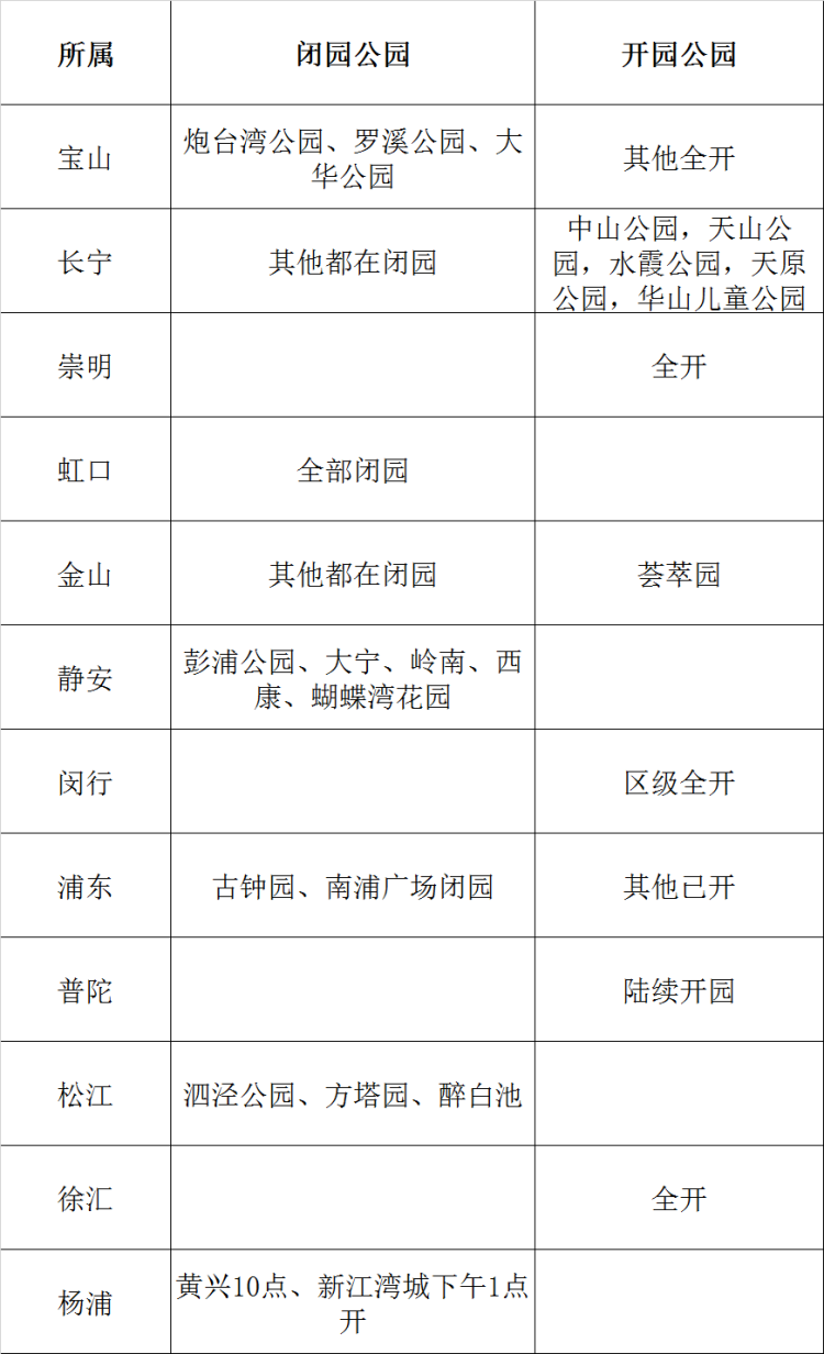
出去玩啦!全市部分公园扫雪工作完毕,已重新开园 2018-1-26 据周到君了解,目前全市部分公园已经完成积雪清扫工作,重新开园。 部分公园当前开闭园情况如下↓ 其中要提醒大家的是,如果不下雨的话,松江泗泾公园预计会在今天(1月26日)下午开园;方塔园今日闭园,明天视天气状况开园;而醉白池也是视今天下午天气而定。 赞一个 (0)