为了进一步了解和改进上海市银行和保险服务的质量,以更好地满足消费者需求并保护消费者权益,新闻晨报联合第三方市场调查机构煜寒咨询,在一季度开展了一轮上海市银行、保险业消费者满意度调研。
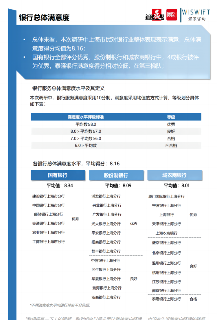
值此“3·15”消费者权益保护日之际,《2024上海市银行保险业满意度调研报告》正式发布。《报告》显示,上海市银行和保险行业的整体消费者满意度呈现较高水平,银行的整体满意度高于保险公司,其中国有银行的总体满意度最高。
本次披露的是银行保险业的整体排名情况,后续还将陆续披露本次调研的反映出来的具体问题。
满意度相较于2023年有所提升
本次调研通过煜寒咨询内部平台及新闻晨报渠道,邀请广大银行保险消费者对上海市的银行和保险公司进行满意度评价。调研内容包括服务态度、投诉处理、服务人员专业性等方面,旨在深入了解消费者对金融服务的体验和满意度,为提升服务水平和推动金融业发展提供参考。
《报告》显示,2024年,上海市银行和保险行业的整体消费者满意度呈现较高水平,并相较于2023年有所提升。银行线上渠道的消费者满意度较去年提高了5%,反映了上海市银行保险业在服务质量和客户体验方面的持续改进和提升。
银行的整体满意度高于保险公司,其中国有银行的总体满意度最高,其次是股份制银行和城商银行。在保险公司中,财险公司的满意度最高,其次是人寿保险公司和互联网保险公司。
需加大消费者教育力度
相比其他年龄群体,70后和80后的消费者对银行和保险公司的满意度更高,这主要是因为他们的收入更高,可以享受更高级别的服务。
消费者对银行工作人员的服务态度和问题处理效率表示满意,但也有少部分消费者对银行收费不透明以及贵宾VIP权益不够“尊贵”表示不满。
约有三成消费者对保险公司的产品和服务表示不满,问题主要集中在产品未达预期、销售人员未充分考虑顾客需求以及解决投诉问题响应速度不及时等方面。
在金融消费者权益保护方面,消费者更关注投教、产品风险提示以及个人隐私的保护。在维权方面,消费者对于各项权益的需求相对均衡,显示出消费者对于维权方面的认知仍处在较为初级的水平。
《报告》认为,银行和保险公司需要加大对消费者教育力度,确保金融消费者的权益得到充分尊重和保护。随着社会经济的发展,金融服务行业需要不断努力,以更好地满足市民的金融需求,提升服务水平,促进金融行业的可持续发展。
调研全面科学客观
在本次调研中,我们邀请了上海市的金融消费者参与,以获取更全面、客观的视角,了解他们对银行和保险公司服务的满意度。通过发布调研报告,我们将为改进和提升金融服务提供有力支持,帮助银行和保险公司提升服务体验,推动上海市银行和保险业的发展。
调研目标:对上海30家银行、40家保险公司的服务态度、金融创新能力、服务专业性及投诉处理等金融服务进行满意度评价。
研究方法:在线网络调查
调研对象:上海市的30家银行(包括6家国有银行、12家股份制银行和12家城农商银行)和40家保险公司(包括26家人寿保险公司、10家财产保险公司和4家互联网保险公司),总共1898人参与了本次调研。
来源:周到上海 作者:刘志飞 李锐
