在疼痛科门诊,因为各种各样的疼痛来往穿梭的病例数不胜数,有的痛了40年;有的痛到想拿头撞墙;有的长在头面部三叉神经处的带状疱疹,痛起来哀嚎声响彻整个村子;70岁的老阿姨,眼部带状疱疹导致眼球动不了……
10月16-22日是“中国镇痛周”,主题是“提高疼痛的综合疗护能力”。《我国五区域疼痛领域调研报告》首次发布,报告发现:颈肩腰腿痛、带状疱疹相关性疼痛、癌痛是门诊常见的慢性疼痛,有慢性疾病、自身免疫性疾病、癌症的中老年人发生疼痛的风险较高;有糖尿病、慢性肾病、心血管疾病、慢阻肺、类风湿性关节炎等中老年人发生带状疱疹相关性疼痛风险增加。

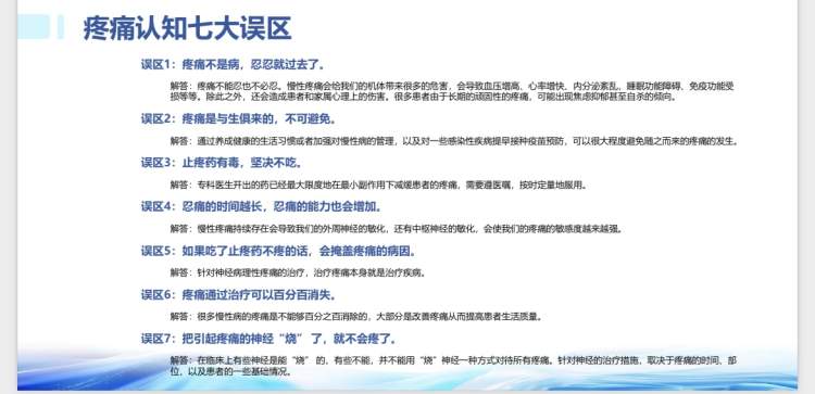
此次报告展示了七大误区:
第一,疼痛不是病,忍忍就过去了;
第二,疼痛是与生俱来的,不可避免;
第三,止疼药有毒,坚决不吃;
第四,忍痛的时间越长,忍痛的能力也会增加;
第五,如果吃了止疼药不疼的话,会掩盖疼痛的病因;
第六,疼痛通过治疗可以百分百消失;
第七,把引起疼痛的神经“烧” 了,就不会疼了。

对于中老年人来讲,带状疱疹后神经痛是比较常见的,有的患者由于没有及时治疗,导致这种疼痛就像拧开的水龙头,无休无止。带状疱疹患病部位越高,对中老年人造成的疼痛危害更大。此外,如果患带状疱疹后,并未出现呈簇状、带状分布的水疱,更需要密切关注。一位从事艺术工作的老年男士,脑门上得了带状疱疹后,每天疼的死去活来。至此疼痛的恐惧感就像脑门上始终抵着一把枪,不知道何时就扣下了扳机。长期疼痛也会影响人的情绪,使人变得异常暴怒,容易抑郁。”
中日友好医院疼痛科主任樊碧发教授印象最深的是一位带状疱疹患者疼了40年,正因为长期忍痛,即使是一阵舒适的微风拂过,对他来说都是剧烈的疼痛。他还在门诊中遇到过特别痛的患者,身边甚至常备28种止痛药,试图减少疼痛对生活带来的困扰。
樊碧发表示:
“疼痛是身体发出的求救信号,是人体避免伤害,及时发现隐患的保护机制。面对长期的、剧烈的疼痛,多数人容易陷入误区。其实,吃得了苦,没必要忍得了疼,更不必长期带痛生活。长期忍痛不仅会让人对疼痛的耐受力越来越低,容易‘小题大做’一碰就痛,特别严重时还会导致人体的抗痛系统阈值降为零,产生‘无中生有’不碰也痛的痛觉超敏现象。因此,长期忍痛非但不会越抗痛,反而让人更加害怕痛,产生疼痛的错觉,甚至小到灯光,医生的脚步声,都会让患者感觉痛到哆嗦。一旦发生疼痛,要及时寻求医生的帮助,尽早规范治疗和管理。疼痛的治疗需要一定时间,且并不是所有疼痛都能够一经治疗就完全消失,还有,并不是所有神经都能‘烧’掉,需要医生的综合评估,我们疼痛科医生希望与患者及家属共同努力,经过治疗后,帮助患者避免或缓解疼痛,提高生活质量。”
由医师报发起,中国老年保健协会、人民日报健康客户端联合支持的“提高预防意识,远离剧烈之痛”沟通会上来自多学科领域的专家、协会代表就中老年人常见疼痛、疼痛的典型病例、认知误区及疼痛的科学管理等话题展开探讨。
患有慢性病的中老年人要特别注意,疼痛与整体慢性病、年龄相关。研究发现,身体疼痛与慢性呼吸系统疾病、心脏病、肾脏疾病和消化系统疾病的风险增加有关,多部位身体疼痛提示未来慢性疾病风险增加23%。以带状疱疹为例,50岁以上为易发人群,年龄越大越容易患病,病情也更严重。慢性病患者如糖尿病患者、慢阻肺患者、心血管疾病患者、类风湿关节炎患者、慢性肾病患者罹患带状疱疹风险增加。同时,伴有基础疾病的患者发生带状疱疹后神经痛的风险高于健康人群。
慢病共病越多,更容易痛上加痛,疼痛发生剧烈升级!一位80多岁的慢阻肺患者,肺功能下降,患带状疱疹后一直不敢呼吸,一呼吸就感到胸背部疼痛。有的时候呼吸受阻会剧烈咳嗽,这会使疼痛感更为强烈,甚至疼的浑身颤抖,无法正常站立。
还有一位2型糖尿病患者因为血糖控制不佳导致截肢后,因失眠前来就诊,医生仔细询问后才知3月前就得了带状疱疹,失眠原来是带状疱疹相关性疼痛引起的。
另外,多数疼痛的发生还与久坐久站、不良姿势、过度弯腰、缺乏运动、饮食结构、心理健康等日常生活行为,机体功能老化相关,管理好这些诱因,积极防疼痛于未然,
专家们提醒,
保持良好的情绪、确保规律的作息与睡眠、均衡饮食,可以在很大程度上预防紧张性头痛、偏头痛的发生;改变不良姿势,适当锻炼腰背部肌肉力量,可以预防腰背部疼痛的发作;积极补充钙质和维生素D可以帮助治疗骨质疏松,能够预防或延缓关节炎疾病的进展。
对于有基础慢性病的中老年人,还可以通过接种疫苗来提前预防常见感染性疾病如流感、肺炎球菌性疾病及带状疱疹等,减轻慢病共病叠加疼痛风险。带状疱疹可以通过接种带状疱疹疫苗预防,从而减少发生带状疱疹相关性疼痛风险。
来源:周到上海 作者:陈里予
