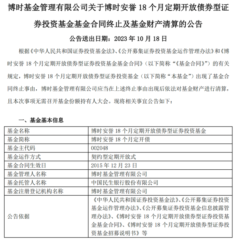
10月18日,博时基金发布公告称,博时安誉18个月定期开放债券型证券投资基金(下称“博时安誉18个月定开债”)因资产净值低于五千万元,自即日起进入清算程序。
数据统计,截至2023年10月17日,今年以来全市场基金清盘数量已达212只,而博时基金年内已有10只基金遭遇清盘,其中8只基金的清算原因为“触发合同终止条款”。
10月18日,博时基金公告称,旗下博时安誉18个月定开债最近一个开放期为2023年9月11日至2023年10月16日。截至此次开放期结束日次日(即2023年10月17日终),该基金资产净值低于五千万元,已触发《基金合同》中约定的基金终止条款。自10月18日起,该基金进入清算程序。
公开信息显示,博时安誉18个月定开债成立于2015年12月23日,为债券型基金,基金经理为程卓。数据显示,该基金在2015年与2016年时的基金规模分别为26.26亿元、26.20亿元;截至今年六月末,该基金的基金规模为1.71亿元,较此前大幅缩水超90%。
从业绩表现来看,截至2023年10月16日,博时安誉18个月定开债的年内收益为2.56%,小幅度跑赢同期业绩比较基准1.82%。此外,无论是从近一年、近三年还是从近五年来看,该基金的收益率均为正值。
截至今年六月末,博时安誉18个月定开债持有人为333户,其中机构投资者持有份额占总份额比例为92.95%,个人投资者占总份额比例仅为7.05%。这很有可能意味着,机构投资者在近期的开放日中大量赎回了该基金的产品份额,导致其资产低于五千万元。
统计显示,截至2023年10月17日,今年以来全市场已有212只基金进行了清盘,而2022年基金清盘数量为234只,2021年基金清盘数量为254只。
资料显示,博时基金成立于1998年7月13日,是中国内地首批成立的五家基金管理公司之一,注册资本为2.5亿元,总部设在深圳。截至2023年6月30日,博时基金资产管理总规模逾1.48万亿元,基金规模为9502.11亿元,在154家公募机构中排名第六。
来源:周到上海 作者:李锐
