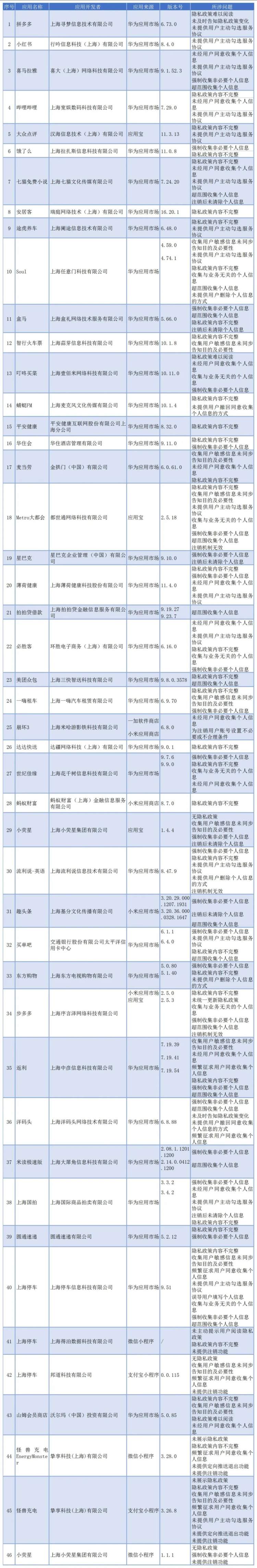
据网信上海公众号消息,为规范App个人信息处理活动,保护公民个人信息合法权益,根据《个人信息保护法》《App违法违规收集使用个人信息行为认定方法》《常见类型移动互联网应用程序必要个人信息范围规定》等法律法规,结合12345市民服务热线、市民来信举报等线索,2023年4月至9月,上海市网信办对属地下载量较大及投诉较多的46款App开展了收集使用个人信息专项检查,共发现160余项问题。经过通报和跟进指导,截至目前,各App运营单位均已完成问题整改。
常见10种收集使用个人信息问题
问题一:隐私政策关于个人信息收集使用的说明不完整、或与实际情况不一致。例如,在App的隐私政策中使用了概括性描述或未完整的列举出收集个人信息业务功能,未准确列明收集个人信息的类型、目的、方式。
问题二:用户不同意隐私政策,App拒绝提供服务。例如,App提供了无需注册即可使用(如浏览、游客模式)的业务模式,但若是用户不同意隐私政策,App拒绝提供任何业务功能。
问题三:未提供用户主动勾选隐私政策、服务协议选项。例如,App在展示隐私政策时以默认接受的方式呈现,这使得用户可能在不了解隐私政策细节的情况下被认为同意信息收集和使用规则,削弱了用户的知情权和选择权。
问题四:后台模式下超范围收集个人信息。例如,App在后台模式下(一般用户是无感知情况下),超越其合理功能范围,频繁地收集用户的个人信息。
问题五:App收集敏感信息时未同步告知目的和必要性。例如,App在收集个人敏感信息(如精准定位信息、通讯录、身份证号、银行卡号等)时,未明确告知用户这些信息将用于什么目的。
问题六:在用户同意隐私政策前,App已经收集个人信息。例如,App首次运行时,在提示用户阅读隐私政策并征得同意前,已经调用系统函数收集Android_id、MAC地址、蓝牙信息、应用列表等信息。
问题七:App未提供账户注销功能或注销后信息未及时清除。例如,App无注销功能,或注销存在各种障碍,无法完成注销,或用户注销账号后,App实际并未清除个人信息。
问题八:App在未涉及业务功能时提前申请可收集个人信息的权限。例如,App在用户未实际使用业务功能的情况下,提前申请了与当前使用业务无关的电话、存储、定位等系统权限。
问题九:频繁申请权限干扰用户使用。例如,在用户明确拒绝授权某项系统权限后,每当App重启进入同一业务功能时都重新索要用户已拒绝授权的系统权限,或在用户使用与该系统权限无关的功能时频繁索要用户已拒绝授权的系统权限。
问题十:无隐私政策。例如,App未提供隐私政策或提供的“隐私政策”未包含收集使用个人信息规则,无法确定个人信息的使用方式和保护措施。
上海市网信办提醒广大App运营者,收集使用个人信息需按照《个人信息保护法》《App违法违规收集使用个人信息行为认定方法》及相关法律法规要求,严格遵循合法、正当、必要和诚信的原则,提供完整清晰透明、易于理解的隐私政策;收集个人信息遵循最小必要原则,不过度、频繁收集个人信息,不得因用户不同意收集非必要个人信息,而拒绝用户使用其基本服务功能;收集敏感个人信息时同步告知目的和必要性;采取必要措施保障所处理的个人信息安全。上海市网信办将对属地App收集使用个人信息情况持续开展监督检查。

来源:网信上海 作者:周到君