昨晚,本科艺术类甲批次顺序段的录取结果开通查询,同时,市教育考试院还公布了艺体类甲平段的投档线、以及2023在沪招生的独立设置艺术类本科院校(含参照执行院校)自划线。

艺体批甲平段院校专业组投档线
市教育考试院公布了艺术、体育甲批次平行段院校专业组投档分数线,详情请下拉查看——
本科艺术甲批次平行段院校专业组投档分数线(美术与设计学类)



本科艺术甲批次平行段院校专业组投档分数线(编导类)

本科艺术甲批次平行段院校专业组投档分数线(表演类)

本科艺术甲批次平行段院校专业组投档分数线(播音与主持艺术类)

本科艺术甲批次平行段院校专业组投档分数线[音乐学类(音乐学)]

本科艺术甲批次平行段院校专业组投档分数线[音乐学类(音乐表演-声乐)]

本科艺术甲批次平行段院校专业组投档分数线[音乐学类(音乐表演-器乐)]

本科体育甲批次平行段院校专业组投档分数线

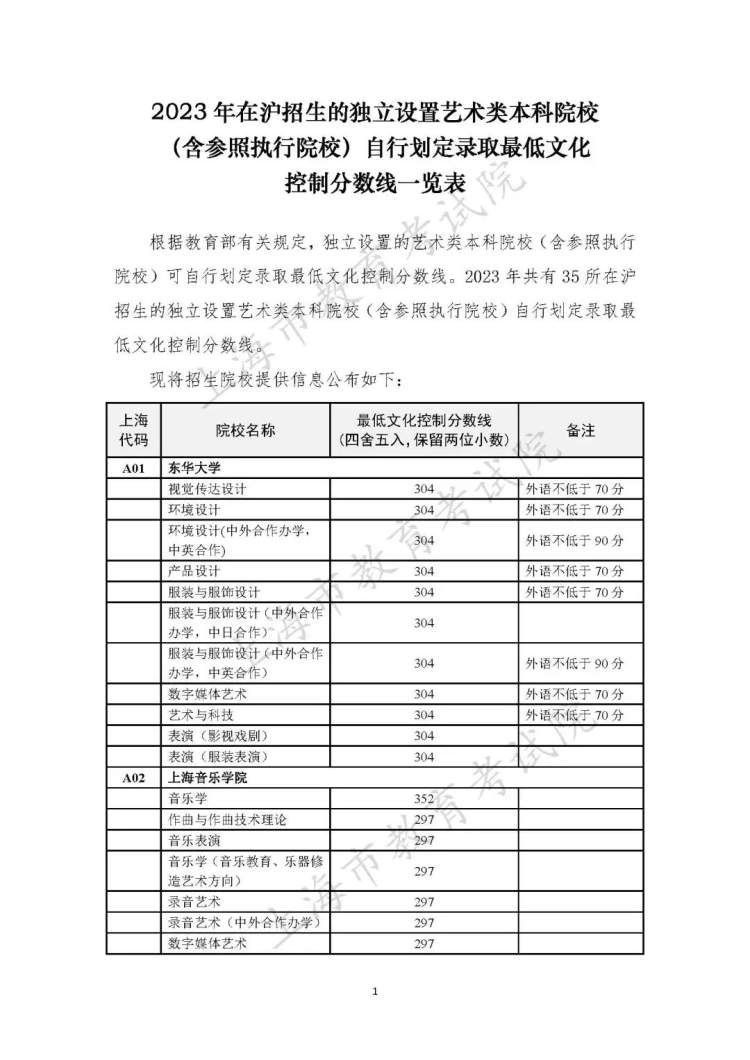
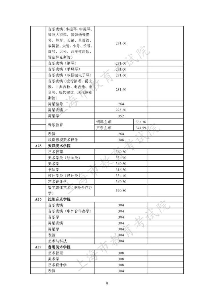
2023独立设置艺术类本科院校(含参照执行院校)自划线














注:内容来源上海国子监发布。
来源:上海升学 作者:上海升学
