





























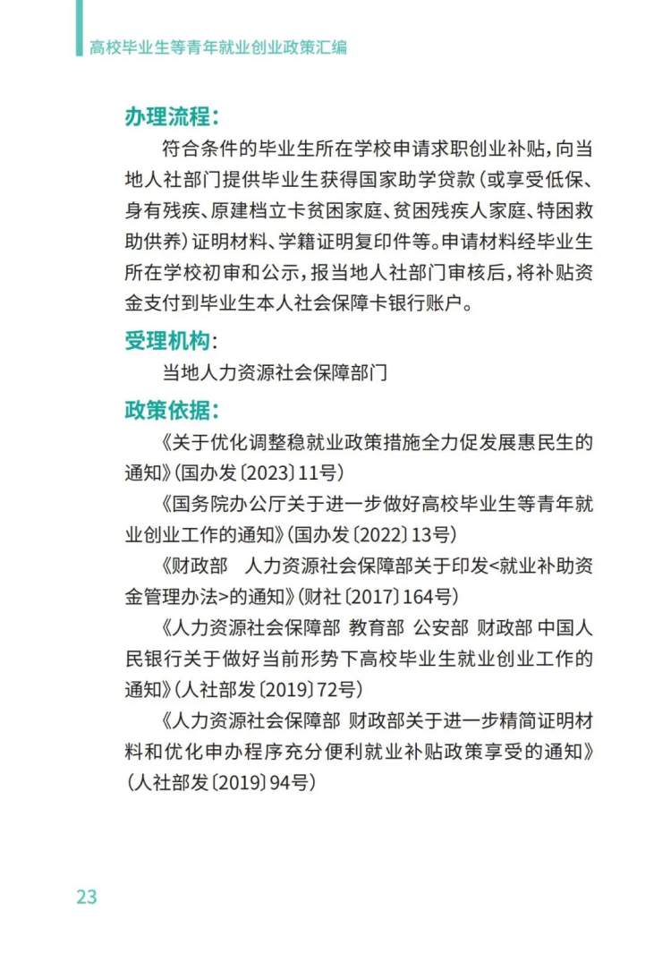
近期,教育部已部署各地教育行政部门、各高校、全国高校毕业生就业创业指导委员会面向企业、园区、高校、社区等,集中开展就业政策宣传活动。后续还将在教育部官方网站、国家大学生就业服务平台及有关招聘机构网站,陆续推出各地促进高校毕业生就业的政策摘录汇编,帮助广大毕业生和用人单位了解政策用足用好政策。






























近期,教育部已部署各地教育行政部门、各高校、全国高校毕业生就业创业指导委员会面向企业、园区、高校、社区等,集中开展就业政策宣传活动。后续还将在教育部官方网站、国家大学生就业服务平台及有关招聘机构网站,陆续推出各地促进高校毕业生就业的政策摘录汇编,帮助广大毕业生和用人单位了解政策用足用好政策。