@所有高考生,2023年上海市普通高校招生公安类院校招生工作即将启动。上海市教育考试院提醒考生,有意向报考公安类院校的考生须于5月12日(星期五)至5月19日(星期五)(每天9:00-20:00)登录上海市教育考试院“上海招考热线”网站(www.shmeea.edu.cn)首页“考试报名”栏目,进行报考意向网上登记,并按照要求补充填写个人和家庭有关招生考察信息。赶紧了解▼
一、2023年在本市招生的公安类院校
上海公安学院、中国人民公安大学、中国人民警察大学、中国刑事警察学院、铁道警察学院、南京森林警察学院(均在本科提前批次进行招生)。
二、报考意向网上登记
有意向报考公安类院校的考生须于5月12日(星期五)至5月19日(星期五)(每天9:00-20:00)登录上海市教育考试院“上海招考热线”网站(www.shmeea.edu.cn)首页“考试报名”栏目,进行报考意向网上登记,并按照要求补充填写个人和家庭有关招生考察信息。
只有完成报考意向网上登记的考生,才能根据相关部门后续安排参加统一组织的体检、面试、体能测评和招生考察。
三、后续招生工作主要环节
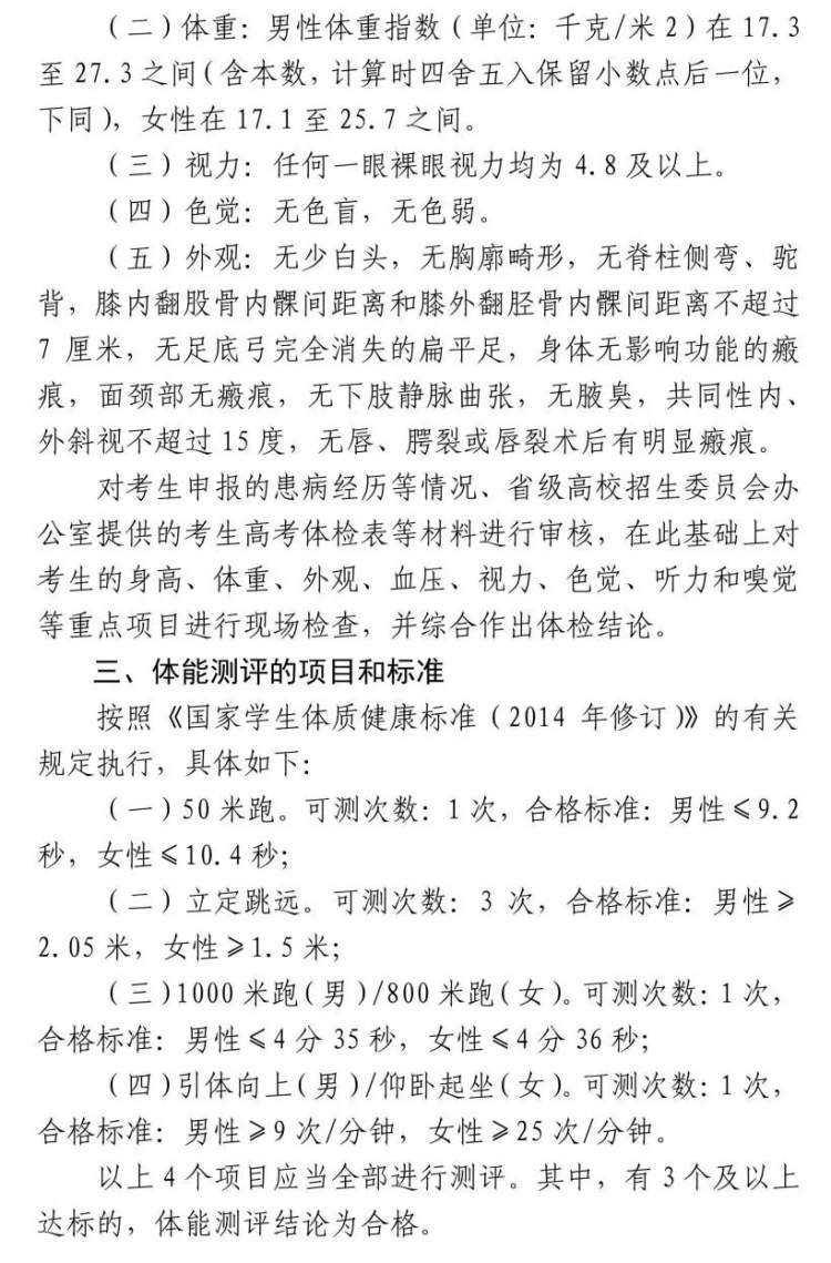
(一)按照教育部、公安部下发的年度公安普通高等院校招生工作通知中的相关要求,对完成报考意向网上登记的考生进行审核,确定是否符合公安类院校的报名条件(【2022年公安类院校报考资格条件】详见文末,供参考,具体以2023年教育部、公安部联合下发的通知为准)。
(二)高考后,符合报名条件的考生参加上海市公安局统一组织的体检、面试、体能测评、招生考察等。
体检、面试、体能测评和招生考察预计将从高考结束后分期分批开展,具体时间安排及相关信息请考生及时关注“上海招考热线”网站(www.shmeea.edu.cn)和“上海公安学院招生网”(https://www.shpc.edu.cn/gaxy/zs-zszw/index.html)。
(三)体检、面试、体能测评和招生考察均合格的考生方可填报公安类院校志愿。
(四)公安类院校在本科提前批次进行录取。
若考生需咨询公安类院校报考的相关事宜,可拨打咨询电话(政策咨询:021-28957159;信息填报:021-28957571;技术支持:021-28957401、28957402)或登录“上海公安学院招生网”查阅相关信息。
/ 重要提醒 /
1.未在规定时间内完成报考意向网上登记、补充填写相关信息的考生将不能参加后续的体检、面试、体能测评及招生考察。
2.考生须参加上海市公安局统一组织的体检、面试、体能测评、招生考察,且全部合格后,才具备正式填报公安类院校志愿的资格。
3.2023年公安普通高等院校招生的具体院校、规模、专业、报名资格以及体检、面试、体能测评、招生考察项目和标准等以正式文件通知为准。


来源:上海升学 作者:市教育考试院
