最新!上海市教育考试院发布关于2023年本市高中阶段学校考试招生工作的实施细则。
根据《上海市教育委员会关于2023年本市高中阶段学校招生工作的若干意见》(沪教委基〔2023〕5号,以下简称《若干意见》),现就2023年本市高中阶段学校考试招生工作提出如下要求:
本市高中阶段学校招生以初中学业水平考试(以下简称“学业考试”)语文、数学、外语、道德与法治、历史、体育与健身和综合测试(含物理、化学、跨学科案例分析、物理和化学实验操作)的成绩作为录取的基本依据,总分750分。报考本市特殊教育高中阶段学校(含中职特教班,下同)的盲校、聋校学生须参加上海市特殊教育初中学业水平考试(以下简称“特教学业考试”)。
1.2023年学业考试全部安排在标准化考点进行,按照国家教育考试的标准和要求规范考务工作组织实施。
2.回户籍地或居住证登记地址所在区参加中招报名(以下简称“跨区报名”)的学生,在学籍所在区参加学业考试。往届生、返沪生在报名所在区参加学业考试。
3.残疾学生参加考试可申请相应合理便利,相关要求和工作另行通知。
4.学业考试的语文、数学、英语、综合测试笔试、道德与法治和历史科目实行全市统一网上评卷;其他科目考试评定工作由各区教育局组织实施。评卷工作须严格按照市教委和市教育考试院的有关规定,切实做到安全保密、规范管理、统一标准、公平公正。
5.学生若对本人成绩有异议,可在成绩发布后的规定时间内,通过“上海招考热线”网站(www.shmeea.edu.cn,下同)申请成绩复核。成绩复核主要核查答题纸姓名、报名号等是否与学生本人对应,试题有无漏评、漏阅,小题得分是否漏计,各小题得分合成后是否与提供给学生的成绩一致等,不重新评卷。复核结果由市教育考试院通过“上海招考热线”网站反馈学生。学生本人及家长(监护人)不可查阅学业考试和特教学业考试的试卷、答卷以及相关考试视频监控录像。
二、志愿填报
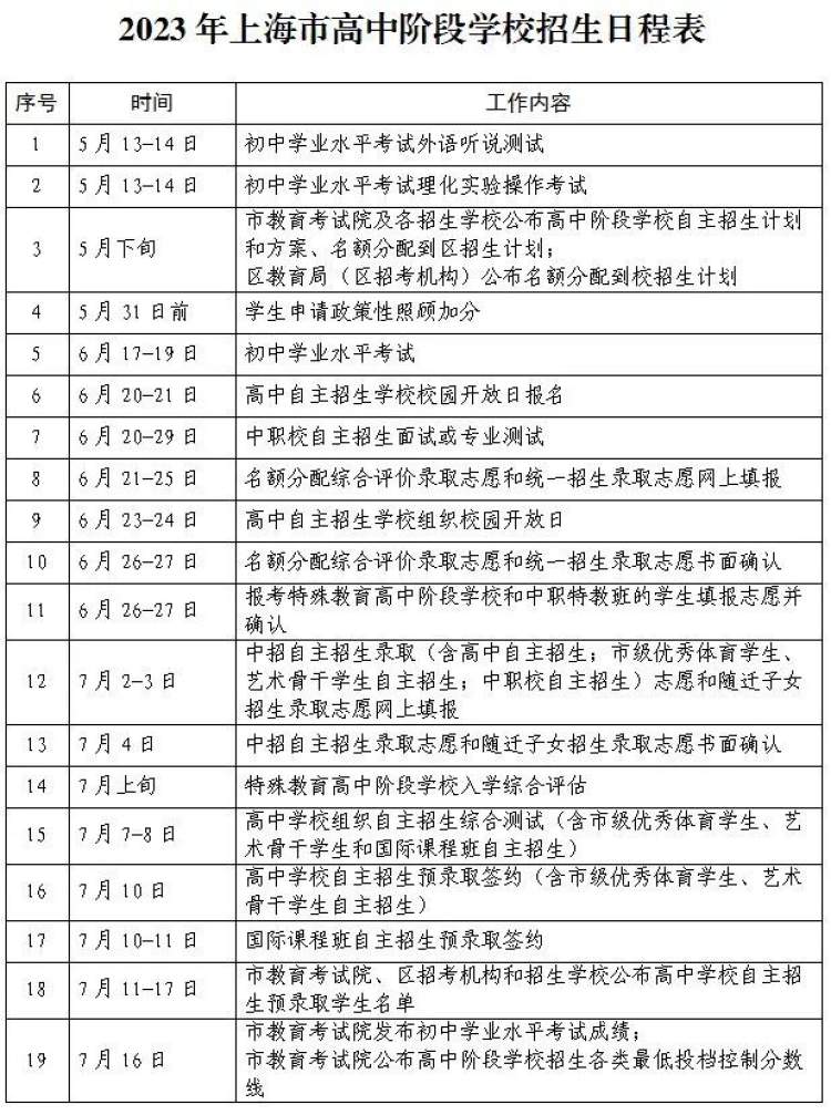
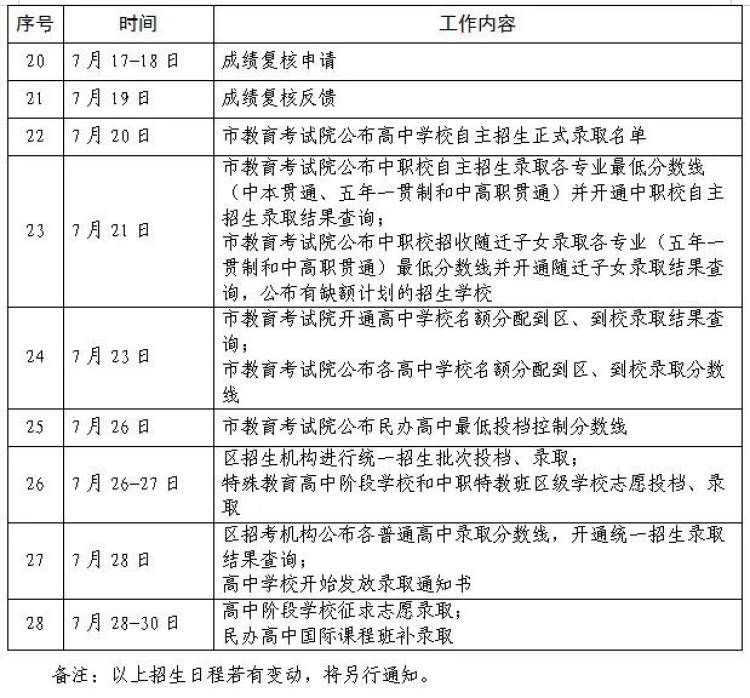
2023年本市中招志愿填报统一在学业考试后、成绩发布前进行。自主招生录取志愿、名额分配综合评价录取和统一招生录取志愿填报均由市教育考试院负责,填报工作由市、区招考机构共同组织。相关工作日程详见:


各批次录取志愿均在市级统一平台进行网上填报。学生须在规定时间内登录“上海招考热线”网站进行志愿填报。填报完成后,学生本人及家长(监护人)须进行志愿书面确认。
自主招生录取分为四个类别,均可兼报。各类别志愿设置如下:
1.市实验性示范性高中、市特色普通高中自主招生录取:合计2个志愿,志愿不分先后。
2.市级优秀体育学生、艺术骨干学生自主招生录取:合计2个志愿,志愿不分先后。填报该志愿的学生须是通过相关资格确认的市级优秀体育学生或艺术骨干学生,同时具备两类资格的学生可兼报。
3.国际课程班和中外合作办学高中自主招生录取:志愿填报由相关招生学校自行组织,无须在“上海招考热线”网站上填报志愿。
4.中职校自主招生录取:设有中本教育贯通培养模式(以下简称“中本贯通”)、五年一贯制培养模式(以下简称“五年一贯制”)和中高职教育贯通培养模式(以下简称“中高职贯通”)、中职校提前招生(需面试或测试的专业)三个类别,可兼报。填报有面试或专业测试要求的志愿,学生应先报名参加相关招生学校组织的面试或专业测试,通过面试或专业测试的学生方可填报相应志愿。
中职校自主招生录取采用“分数优先、遵循志愿、一轮投档”的平行志愿方式(以下简称“平行志愿”),各类别志愿设置如下:
中本贯通:2个平行志愿。仅限完成中招报名的上海户籍学生填报。
名额分配综合评价录取分为“名额分配到区”和“名额分配到校”两个类别,可兼报。各类别志愿设置如下:
1.“名额分配到区”招生录取:1个志愿。完成中招报名的学生均可填报。
2.“名额分配到校”招生录取:2个平行志愿。仅限不选择生源初中在籍在读满3年的应届初三学生填报。学生填报资格由初中学籍所在学校认定,并须于补报名结束后公示5个工作日,公示无异议后报区教育行政部门备案。
往届生、返沪生及跨区报名的应届初三学生不能填报名额分配到校志愿。
统一招生录取设有15个志愿,含普通高中学校和中职校。
未被录取且愿意参加征求志愿的学生,由区招考机构负责在有剩余招生计划的学校或专业中进行征求志愿的填报和录取工作。
通过相关资格确认的区级优秀体育学生、艺术骨干学生可在“区级优秀体育学生、艺术骨干学生”志愿栏内填报1个志愿,录取规则由各区教育行政部门自行制定。
学生可根据特殊教育高中阶段学校招生条件和自身情况填报志愿。
特殊教育高中阶段学校招生录取的志愿填报方式另行通知。
1.填报志愿时,学生须仔细阅读各区高中阶段学校招生实施细则和各招生学校的招生方案,根据各校招生计划、招生要求、住宿条件和收费标准等,慎重填报。请特别注意填报学校是本部还是分校或校区、招生代码(6位数)、学校属性(公办或者民办、高中或者中职校)等信息。
2.填报自主招生录取志愿的学生也应填报名额分配综合评价录取志愿和统一招生录取志愿。若学生在自主招生录取批次被正式录取,其填报的名额分配综合评价录取志愿和统一招生录取志愿自然失效。
3.填报中职校有身体及其他特殊要求的专业,学生须符合相关要求才能填报志愿,若因不符合招生要求而被学校退档的学生无法再被其他学校录取,责任由学生本人及家长(监护人)自负。
4.在“中职校提前招生”类别中,若个别专业因录取人数太少而无法成班,招生学校可根据学生志愿、计划及招生章程等,在本校同类别其他专业中进行调剂。
5.部分中职校在统一招生录取投档时不分专业,由招考机构根据学校的招生计划投档到学校或专业大类,学生进校后,学校根据学生成绩及志愿进行专业分班和调剂。
6.学生本人及家长(监护人)须在书面志愿表上完成签字确认,其网上填报的志愿方可生效。本市应届初三学生在学籍学校进行签字确认,往届生、返沪生在报名所在区招考机构进行签字确认,签字确认时不可更改任何志愿信息。
7.市、区招考机构不受理以任何理由提出的更改志愿、顺延志愿、放弃志愿和补填志愿等申请。学生被志愿学校录取后,不得放弃录取结果。
三、招生录取
本市高中阶段学校招生录取(以下简称“中招录取”)分三个批次进行,依次为自主招生录取、名额分配综合评价录取、统一招生录取。
自主招生录取在学业考试后进行。录取顺序依次为:(1)市实验性示范性高中、市特色普通高中自主招生录取;(2)市级优秀体育学生、艺术骨干学生自主招生录取;(3)国际课程班和中外合作办学高中自主招生录取;(4)中职校自主招生录取。参加自主招生录取的学校须于5月上旬完成本校自主招生录取方案制定,经市、区教育行政部门同意后,报市教育考试院备案。经备案的招生方案由市教育考试院及招生学校在5月底前在本单位网站上公布。
市实验性示范性高中、市特色普通高中招生,市级优秀体育学生、艺术骨干学生招生,国际课程班和中外合作办学高中招生这三类自主招生均采用网上签约的方式进行预录取。学生只能与上述三类学校中的一所招生学校签约。已签约预录取的学生不得更改或放弃。学生的学业考试总成绩(含政策性照顾加分,下同)须达到相应的自主招生最低投档控制分数线,方可被正式录取。
1.市实验性示范性高中、市特色普通高中自主招生录取工作
学生根据招生学校招生方案公布的时间和要求在“上海招考热线”网站上填报志愿。市教育考试院根据学生志愿,同时投档至志愿学校。招生学校根据学生材料,确定综合测试人选并通知学生参加综合测试。经学校招生领导小组讨论后确定拟预录取名单,招生学校通知拟预录取学生根据要求在规定时间内进行预录取签约,预录取签约的人数不得大于招生学校本类别自主招生计划数。学生的学业考试总成绩须达到本市自主招生最低投档控制分数线方可被正式录取。
2.市级优秀体育学生、艺术骨干学生自主招生录取工作
通过相关资格确认的市级优秀体育学生、艺术骨干学生,根据招生学校公布的时间和要求在“上海招考热线”网站上填报志愿。市教育考试院根据学生志愿,同时投档至志愿学校。招生学校通知学生参加综合测试。经学校招生领导小组讨论后确定拟预录取名单,招生学校通知拟预录取学生根据要求在规定时间内进行预录取签约。招生学校应按计划数足额进行预录取签约,签约的人数不得大于学校本类别自主招生计划数。市级优秀体育学生的学业考试总成绩须达到本市自主招生最低投档控制分数线方可被正式录取。市级艺术骨干学生的学业考试总成绩须达到招生学校自主设定的最低投档控制分数线(不低于本市自主招生最低投档控制分数线)方可被正式录取。
市级优秀体育学生、艺术骨干学生的资格确认要求另行通知。
国际课程班招生由招生学校根据公布的招生方案,按照招生计划进行自主预录取,预录取人数不得大于本类别自主招生计划数。其中,已完成2023年本市中招报名的预录取学生须根据招生学校要求在规定时间内进行预录取签约。
公办普通高中国际课程班预录取签约的学生,其学业考试总成绩须达到本市自主招生最低投档控制分数线方可被正式录取。民办普通高中国际课程班预录取签约的学生,其学业考试总成绩须达到招生学校自主设定的最低投档控制分数线方可被正式录取。民办普通高中国际课程班招收的非本市生源学生(学生须为2005年9月1日以后出生的应届初三学生或初中毕业生,以下简称“非上海生源”)应符合学校招生方案的招收要求,不得以非上海生源招生名义招收本市户籍应届初三学生,或已参加2023年本市中招报名但学业考试总成绩未达到学校招收要求的学生。
中外合作办学的上海七宝德怀特高级中学招生录取办法按照民办高中国际课程班招生录取方式执行。
中职校自主招生录取工作由市教育考试院按学校招生计划和要求,根据学业考试总成绩和志愿,按照平行志愿原则,由高分到低分,按1:1比例进行网上投档录取(末位同分时,则采用同分同投进行投档录取)。录取顺序依次为:(1)中本贯通;(2)五年一贯制和中高职贯通;(3)中职校提前招生。
中本贯通录取学生的学业考试总成绩须达到本市公办普通高中最低投档控制分数线,五年一贯制和中高职贯通录取学生的学业考试总成绩须达到相应的最低投档控制分数线。
学生如果被中职校自主招生志愿学校录取,其填报的名额分配综合评价录取和统一招生录取的志愿自然失效。
名额分配综合评价录取工作在自主招生录取后进行。名额分配综合评价录取的总分由学业考试总成绩和综合考查成绩两部分构成。录取顺序依次为:(1)“名额分配到区”录取;(2)“名额分配到校”录取。
市教育考试院根据学生学业考试总成绩和志愿,以学生报名所在区为单位,对达到相应最低投档控制分数线的学生,从高分到低分投档。
学校根据相关要求,对投档学生综合素质评价结果赋分,并将投档学生的综合素质评价结果得分和现场综合评价得分(按满分10分计)合成综合考查成绩。市教育考试院将学生学业考试总成绩和综合考查成绩合成总分,从高分到低分确定录取名单。
市教育考试院根据学生学业考试总成绩和志愿,以学生所在初中学校为单位,对达到相应最低投档控制分数线的学生,从高分到低分以平行志愿方式按招生计划投档。
学校根据相关要求,对投档学生综合素质评价结果赋分,并将投档学生的综合素质评价结果得分和现场综合评价得分(按满分10分计)合成综合考查成绩。市教育考试院将学生学业考试总成绩和综合考查成绩合成总分,从高分到低分确定录取名单。
“名额分配到区”和“名额分配到校”投档末位同分时,按下列规则排序录取:
第3位序,比较语文、数学、英语三科合计成绩,高者优先。
第6位序,比较初中学业水平考试综合测试(含物理、化学、跨学科案例分析、物理和化学实验操作)成绩,高者优先。
“1至15志愿”招生录取由各区招考机构负责。各区招考机构根据学生学业考试总成绩和志愿,按平行志愿原则,从高分到低分进行录取。
经招生学校专业测试认定的区级优秀体育学生、艺术骨干学生,应由所在区的教育行政部门确认、备案后公示,填报志愿的学生录取总成绩达到区规定的要求方可录取。
“1至15志愿”未被录取的学生,由各区招考机构负责进行征求志愿的填报和录取工作。
民办普通高中国际课程班如在自主招生录取批次中未完成招生计划,可在征求志愿阶段进行补录取,录取学生总数不得超过规定的计划数。录取名单须上报市教育考试院。国际课程班招生学校不得补录已被本市高中阶段各类学校录取的学生。如有违规,一经查实,取消学生国际课程班录取资格,学校招生计划缺额不再递补。
1.本市特殊教育高中阶段学校招生录取分为市级学校招生录取和区级学校招生录取两个批次。符合本市中招报名条件的盲校、聋校应届初三学生应参加特教学业考试并取得有效成绩;符合本市中招报名条件的特殊教育学校、普通学校特教班和通过报名评估的普通学校随班就读应届初三智力、肢体和精神残疾学生,由上海市特殊学生教育评估中心于7月上旬进行入学综合评估。特教学业考试成绩和评估结果由市教育考试院于7月中下旬反馈给各区招考机构和招生学校,招生学校根据特教学业考试成绩或入学综合评估结果择优足额录取。
未被高中阶段学校录取的普通学校随班就读、特殊教育学校及普通学校特教班的应届初三学生,可通过征求志愿的方式申请就读有征求志愿招生计划的特殊教育高中阶段学校。招生学校(班)可进行专业面试,并根据事先公布的招生方案择优录取。
2.上海外国语大学附属外国语学校、上海外国语大学附属浦东外国语学校、上海市实验学校、上海市友谊中学、上海市体育中学以及经市教委同意的其他学校,自行制定直升招生方案(含招生计划、招生要求和录取办法等),于2023年3月底前报市教委和市教育考试院备案后公布。学校须严格按照招生方案规范招生录取工作,直升录取名单于5月底前由学校分别报市教育考试院和所在区招考机构,直升录取的学生不再参加本市高中阶段其他学校的录取。上海市友谊中学、上海市体育中学可在征求志愿阶段自主补录未被其他学校录取且符合学校招生要求的学生。
3.2023年本市中招政策性照顾学生名单及加分分值根据《若干意见》的规定进行公示。
4.持外国护照以外籍身份报名且参加学业考试的学生,不参加自主招生录取、名额分配综合评价录取和统一招生录取。各区教育行政部门于3月底前制定并公布本区的招生办法和招生学校(含中职校),报市教育考试院备案。在学业考试结束后,各区招考机构组织有升学意向的学生进行填报,根据学生学业考试成绩、统一安排至普通高中学校入学。对于意向进入中职校就读的该类学生,则由学生本人向中职校提出申请,由招生学校统一办理录取手续。
5.逐步试行学生档案资料电子化,档案资料清单及要求另行通知。
(一)各区教育局要根据市教委有关精神严格执行全市统一的中招政策和有关规定,认真制定本地区的中招工作实施细则。指导学校制定相关招生工作方案,规范做好各项组织工作,确保各项招生工作平稳有序。遵守保密制度,严防学生报名信息、志愿信息、考试信息泄漏,杜绝舞弊事件的发生。完善招生工作信息公开制度、信访接待制度、招生录取全流程监督检查制度,加强对招生工作的监督和管理,确保本市高中阶段学校考试招生工作规范、有序、平稳进行。加强对学校负责人和毕业年级教师的招生政策、升学指导培训,重视对初三学生的升学和生涯发展指导,增强工作的科学性、针对性和适时性,确保政策落实到位。
(二)各区招考机构要加大招录信息化平台建设力度,严格按照全市统一的信息标准处理各类数据,保证数据的准确、安全。做好人员、设施设备保障工作,确保招生录取工作的安全、有序、高效。严格按市教委下达的学校招生计划投档。按照优先录取经公示的享受同分优待学生,制定统一招生录取批次末位同分择优录取的规则,并事先对社会公布。根据学生学业考试总成绩、志愿和招生计划按序投档,自然形成学校实际录取分数线。严格执行“最低投档控制分数线”的要求,低于最低投档控制分数线的学生不得投档录取。
招生工作完成后,各区招考机构将招生录取信息上报市教育考试院,录取信息作为高中阶段各类学校新生入学注册的依据。未经市教委同意,不得向任何个人、单位和社会机构提供学生信息。
(三)各初中学校要按照市教委的要求,加强对初中毕业年级学生的管理,不得提前分流学生,要采取措施保证符合2023年中招报名条件的学生参加中招报名和学业考试。正确引导学生根据本人实际情况,科学合理地填报志愿。充分尊重学生的自主选择,不得以任何理由限定学生报考学校或代替学生填报志愿。
(四)各招生学校的招生简章、招生方案、招生宣传材料等内容必须真实准确,并由学校承担相应的责任。无专业限制的招生学校不得自行设置体检规定和男女性别比例。中职学校根据专业要求设置的专业体检规定,必须为确实影响学生学习和未来升学就业的要求,且必须要有设置依据。一般专业不建议设定学生报考要求,不对身体条件作限制。
(五)市、区招考机构以及各招生学校必须按《若干意见》中“2023年上海市高中阶段学校招生公布公示内容” 适时对外公布有关信息。各区招考机构网站要建立健全中招专栏,加强招生工作信息公开力度。
(六)若受不确定因素影响,高中阶段学校考试招生相关工作需调整的,将另行通知。
来源:上海招考 作者:上海招考