3月22日,记者从上海市道路运输局了解到,截至目前,持续推进中的为民办实事项目——“一键叫车适老服务设备进社区”已在全市16个行政区80多个街镇、单位完成超过700台“一键叫车智慧屏”的落地启用。
这些可以“无感叫车”的点位主要分布于居民住宅区门口、人流量较高的区域公共服务点位、医疗机构等多个场所,实现线上线下的“一键叫车”联动,为社区居民尤其是不会熟练使用手机App叫车的老年人提供信息化出行服务。
此次实事项目推进过程中,市道路运输局与“申程出行”还共同探索“一键叫车”覆盖更多市民日常出行场景,将“一键叫车”智慧屏设备与多个公交候客站有机结合,集约化利用公共设施。同时扩大“一键叫车”在医院等老年群体常去的场景覆盖使用,使老年人“出门、回家都方便”。
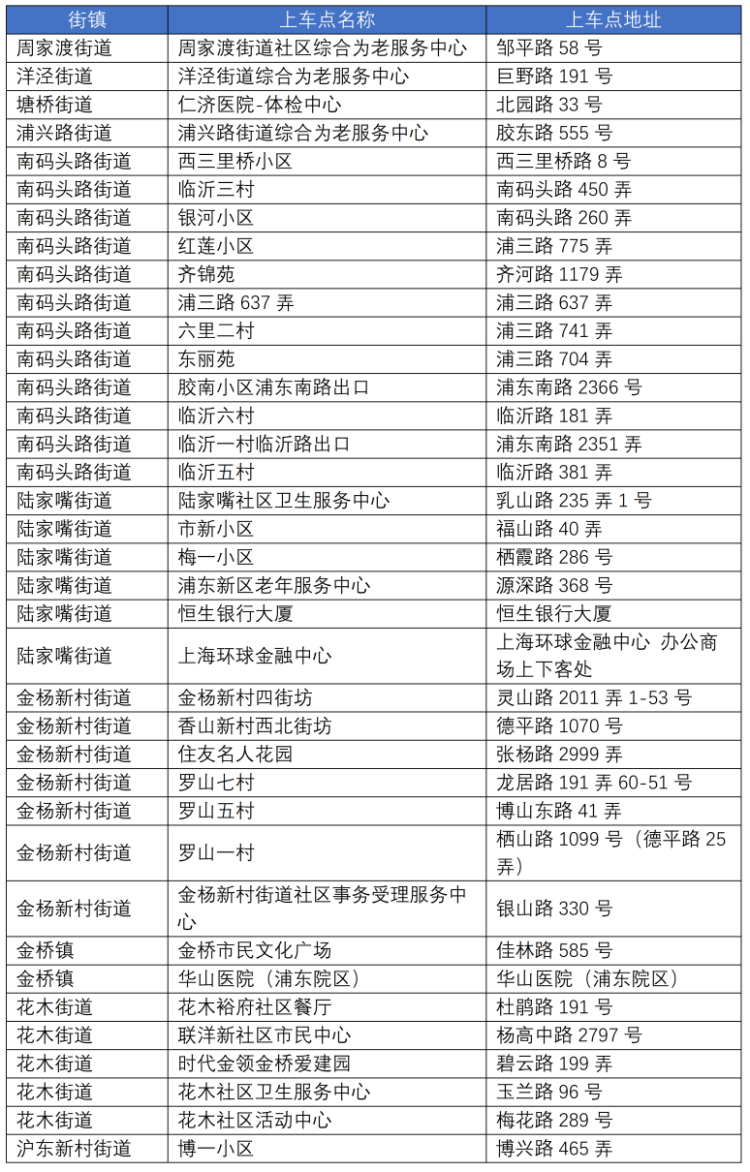
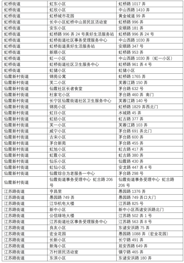
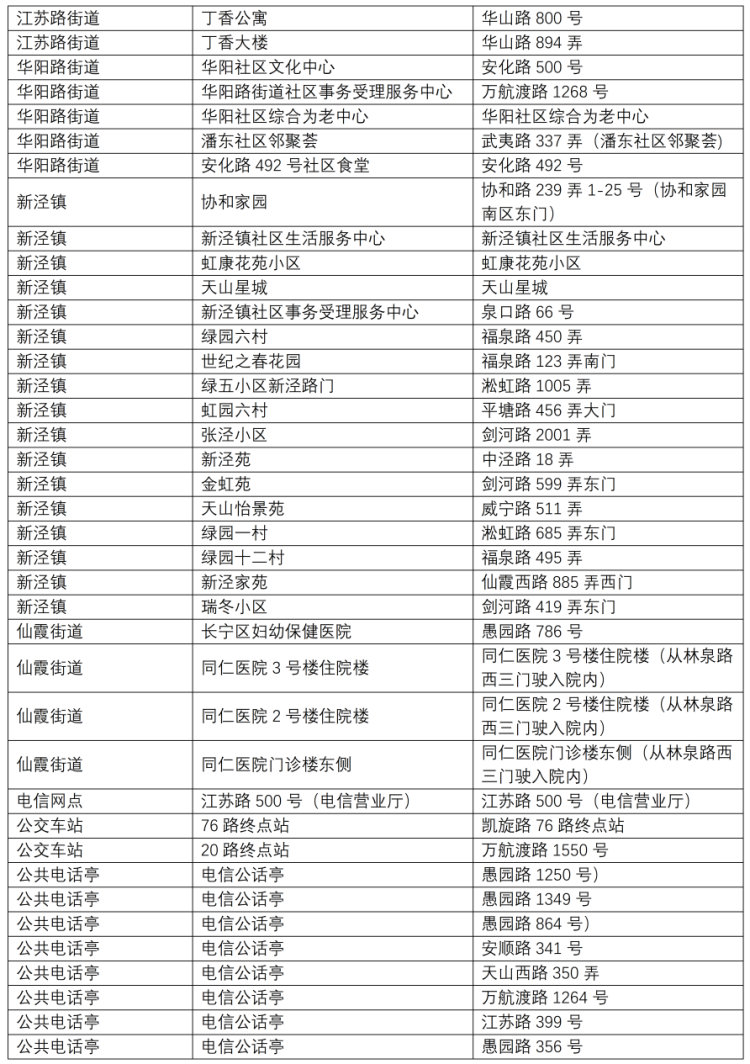
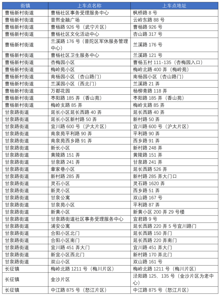
具体点位来了↓↓↓
浦东新区



黄浦区

静安区



徐汇区


长宁区




普陀区



虹口区


杨浦区

闵行区

宝山区




嘉定区

青浦区

奉贤区

松江区

金山区

崇明区

来源:周到上海 作者:潘文
